MiRNA-24 downregulates KLF6 affecting STAT3 protein expression and phosphorylation regulating melanogenesis in cashmere goat coat.

IF 2.5 2区 农林科学 Q1 AGRICULTURE, DAIRY & ANIMAL SCIENCE
Animal Bioscience Pub Date : 2025-09-01 Epub Date: 2025-06-10 DOI:10.5713/ab.24.0824
Baoyu Zhang, Runlai Liu, Yuxin Zhao, Xinyu Li, Huixian Su, Shufang Li, Jianping Li, Huaizhi Jiang, Qiaoling Zhang
{"title":"MiRNA-24 downregulates KLF6 affecting STAT3 protein expression and phosphorylation regulating melanogenesis in cashmere goat coat.","authors":"Baoyu Zhang, Runlai Liu, Yuxin Zhao, Xinyu Li, Huixian Su, Shufang Li, Jianping Li, Huaizhi Jiang, Qiaoling Zhang","doi":"10.5713/ab.24.0824","DOIUrl":null,"url":null,"abstract":"<p><strong>Objective: </strong>This study revealed that miRNA-24 downregulates KLF6, regulating melanogenesis in the coat of Cashmere goats.</p><p><strong>Methods: </strong>The correlation between miRNA-24 and coat color was determined by quantitative reverse transcription polymerase chain reaction (RT-qPCR). GO/KEGG analysis and bioinformatics tools were used to screen for target genes. Targeted interactions were confirmed using the dual luciferase assay. The expressions of miRNA-24 and KLF6 on different colored skins of Cashmere goats, and the KLF6 expression in B16-F10 cells transfected with miRNA-24 mimics/inhibitors/NC were detected by RT-qPCR, Western Blot, and Immunofluorescence. To investigate the pathway that KLF6 influenced, KLF6 was silenced by RNA interference (RNAi), and the melanogenesis pathway's gene expression was examined. The expression and phosphorylation of STAT3 protein in the pathway were inhibited. RNAi and Stattic were utilized to downregulate its protein expression and phosphorylation for detecting tyrosine expression. BALB/c mice were subcutaneously injected with antagomiRNA-24, a miRNA-24 inhibitor. The influence of miRNA-24 on the downregulation of KLF6 in relation to melanogenesis was examined.</p><p><strong>Results: </strong>MiRNA-24 is related to coat color. KLF6 was chosen as the target gene, and the targeted interaction was validated. The expression trends of miRNA-24 and KLF6 in the skin inversely correlated. The mRNA and protein expression of KLF6 were altered in B16-F10 cells after transfected. These suggested that miRNA-24 downregulates KLF6. Silencing of KLF6 resulted in the downregulation of genes linked to melanogenesis, including WNT1, WNT2, PRKACA, MAPK1, TYR, and STAT3. The suppression of protein and phosphorylation levels of STAT3 decreaseed the mRNA level of TYR, suggesting that KLF6 influences TYR expression by modulation of STAT3 expression and phosphorylation. BALB/c mice injected with antagomiRNA-24 showed increased melanin content and decreased KLF6 expression.</p><p><strong>Conclusion: </strong>MiRNA-24 regulates melanogenesis in the Cashmere goat coat by downregulation of KLF6, thus mediating STAT3 expression and phosphorylation.</p>","PeriodicalId":7825,"journal":{"name":"Animal Bioscience","volume":" ","pages":"1984-1995"},"PeriodicalIF":2.5000,"publicationDate":"2025-09-01","publicationTypes":"Journal Article","fieldsOfStudy":null,"isOpenAccess":false,"openAccessPdf":"https://www.ncbi.nlm.nih.gov/pmc/articles/PMC12415448/pdf/","citationCount":"0","resultStr":null,"platform":"Semanticscholar","paperid":null,"PeriodicalName":"Animal Bioscience","FirstCategoryId":"97","ListUrlMain":"https://doi.org/10.5713/ab.24.0824","RegionNum":2,"RegionCategory":"农林科学","ArticlePicture":[],"TitleCN":null,"AbstractTextCN":null,"PMCID":null,"EPubDate":"2025/6/10 0:00:00","PubModel":"Epub","JCR":"Q1","JCRName":"AGRICULTURE, DAIRY & ANIMAL SCIENCE","Score":null,"Total":0}
引用次数: 0

Abstract

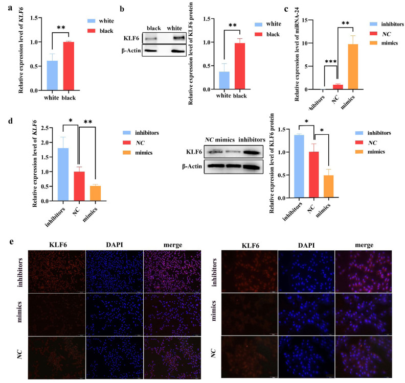
Objective: This study revealed that miRNA-24 downregulates KLF6, regulating melanogenesis in the coat of Cashmere goats.

Methods: The correlation between miRNA-24 and coat color was determined by quantitative reverse transcription polymerase chain reaction (RT-qPCR). GO/KEGG analysis and bioinformatics tools were used to screen for target genes. Targeted interactions were confirmed using the dual luciferase assay. The expressions of miRNA-24 and KLF6 on different colored skins of Cashmere goats, and the KLF6 expression in B16-F10 cells transfected with miRNA-24 mimics/inhibitors/NC were detected by RT-qPCR, Western Blot, and Immunofluorescence. To investigate the pathway that KLF6 influenced, KLF6 was silenced by RNA interference (RNAi), and the melanogenesis pathway's gene expression was examined. The expression and phosphorylation of STAT3 protein in the pathway were inhibited. RNAi and Stattic were utilized to downregulate its protein expression and phosphorylation for detecting tyrosine expression. BALB/c mice were subcutaneously injected with antagomiRNA-24, a miRNA-24 inhibitor. The influence of miRNA-24 on the downregulation of KLF6 in relation to melanogenesis was examined.

Results: MiRNA-24 is related to coat color. KLF6 was chosen as the target gene, and the targeted interaction was validated. The expression trends of miRNA-24 and KLF6 in the skin inversely correlated. The mRNA and protein expression of KLF6 were altered in B16-F10 cells after transfected. These suggested that miRNA-24 downregulates KLF6. Silencing of KLF6 resulted in the downregulation of genes linked to melanogenesis, including WNT1, WNT2, PRKACA, MAPK1, TYR, and STAT3. The suppression of protein and phosphorylation levels of STAT3 decreaseed the mRNA level of TYR, suggesting that KLF6 influences TYR expression by modulation of STAT3 expression and phosphorylation. BALB/c mice injected with antagomiRNA-24 showed increased melanin content and decreased KLF6 expression.

Conclusion: MiRNA-24 regulates melanogenesis in the Cashmere goat coat by downregulation of KLF6, thus mediating STAT3 expression and phosphorylation.

Abstract Image

Abstract Image

Abstract Image

MiRNA-24下调KLF6影响STAT3蛋白表达和磷酸化调控绒山羊被毛黑色素生成
目的:揭示miRNA-24下调KLF6基因,调控绒山羊被毛黑色素生成的机制。方法:采用定量反转录PCR (RT-qPCR)检测miRNA-24与被毛颜色的相关性。使用GO/KEGG分析和生物信息学工具筛选靶基因。使用双荧光素酶测定法确认靶向相互作用。采用RT-qPCR、Western Blot和免疫荧光法检测miRNA-24和KLF6在不同颜色绒山羊皮肤上的表达,以及转染miRNA-24模拟物/抑制物/NC的B16-F10中KLF6的表达。为了研究KLF6影响的途径,我们采用RNA干扰(RNAi)沉默KLF6,检测其黑素形成途径的基因表达。通路中STAT3蛋白的表达和磷酸化被抑制。利用RNAi和static下调其蛋白表达和磷酸化来检测酪氨酸的表达。BALB/c小鼠皮下注射miRNA-24抑制剂antagomiRNA-24。并检测miRNA-24下调KLF6对黑色素形成的影响。结果:MiRNA-24与毛色有关。选择KLF6作为靶基因,并确定了靶向相互作用。miRNA-24和KLF6在皮肤中的表达趋势相反。转染miRNA-24模拟物/抑制剂后,B16-F10细胞质核中KLF6 mRNA和蛋白的表达均降低/升高。这表明miRNA-24下调了KLF6。当KLF6被沉默时,与黑色素形成途径相关的基因,包括WNT1、WNT2、PRKACA、MAPK1、TYR和STAT3,被下调。当STAT3的蛋白和磷酸化水平被抑制时,TYR的mRNA水平降低,提示KLF6通过介导STAT3的表达和磷酸化影响TYR的表达。注射antagomiRNA-24后,BALB/c小鼠皮肤黑色素含量升高,KLF6表达降低。结论:MiRNA-24通过下调KLF6,介导STAT3的表达和磷酸化,调控绒山羊被毛黑色素生成。
本文章由计算机程序翻译,如有差异,请以英文原文为准。
求助全文
约1分钟内获得全文 求助全文
来源期刊
Animal Bioscience
Animal Bioscience AGRICULTURE, DAIRY & ANIMAL SCIENCE-
CiteScore
5.00
自引率
0.00%
发文量
223
审稿时长
3 months
×
引用
GB/T 7714-2015
复制
MLA
复制
APA
复制
导出至
BibTeX EndNote RefMan NoteFirst NoteExpress
×
提示
您的信息不完整,为了账户安全,请先补充。
现在去补充
×
提示
您因"违规操作"
具体请查看互助需知
我知道了
×
提示
确定
请完成安全验证×
copy
已复制链接
快去分享给好友吧!
我知道了
右上角分享
点击右上角分享
0
联系我们:info@booksci.cn Book学术提供免费学术资源搜索服务,方便国内外学者检索中英文文献。致力于提供最便捷和优质的服务体验。 Copyright © 2023 布克学术 All rights reserved.
京ICP备2023020795号-1
ghs 京公网安备 11010802042870号
Book学术文献互助
Book学术文献互助群
群 号:604180095
Book学术官方微信