Abscisic acid enhances DNA damage response through the nuclear shuttling of clathrin light chain 2 in plant cells

IF 12.5 1区 综合性期刊 Q1 MULTIDISCIPLINARY SCIENCES
Jieming Jiang, Qiuhua Zhu, Yang Li, Jiayuan Wu, Chenghuan Zou, Hongbo Li, Xiaohui Lei, Fangyuan Zhang, Yujie Lin, Rui Cao, Ying Cao, Jiawang Mo, Jianbin Lai, Jiangzhe Zhao, Chao Wang, Chengwei Yang
{"title":"Abscisic acid enhances DNA damage response through the nuclear shuttling of clathrin light chain 2 in plant cells","authors":"Jieming Jiang,&nbsp;Qiuhua Zhu,&nbsp;Yang Li,&nbsp;Jiayuan Wu,&nbsp;Chenghuan Zou,&nbsp;Hongbo Li,&nbsp;Xiaohui Lei,&nbsp;Fangyuan Zhang,&nbsp;Yujie Lin,&nbsp;Rui Cao,&nbsp;Ying Cao,&nbsp;Jiawang Mo,&nbsp;Jianbin Lai,&nbsp;Jiangzhe Zhao,&nbsp;Chao Wang,&nbsp;Chengwei Yang","doi":"10.1126/sciadv.adt2842","DOIUrl":null,"url":null,"abstract":"<div >DNA damage arises from various environmental stresses, and ABA is well known for its roles in plant stress resistance. However, its function in plant DNA damage tolerance remains unclear. In this study, we showed that ABA supplementation significantly enhances plant tolerance to DNA-damaging treatments. SnRK2.2 and SnRK2.3 kinases in the ABA signaling pathway are pivotal in this process. These kinases interact with clathrin light chain 2 (CLC2), facilitating its phosphorylation and nuclear translocation in response to Zeocin and ABA treatment. In the nucleus, CLC2 interacts with ADA2b, an adaptor protein crucial for recruiting SMC5/6 complex to the double-strand break (DSB) sites. The enhanced nuclear localization of CLC2 is essential for the accurate localization of ADA2b at DSB sites. Collectively, our study uncovers that ABA enhances plant DNA damage tolerance with a distinct function of CLC2 in genomic stability maintaining, thereby improving our understanding of DNA damage tolerance mechanisms in plants.</div>","PeriodicalId":21609,"journal":{"name":"Science Advances","volume":"11 24","pages":""},"PeriodicalIF":12.5000,"publicationDate":"2025-06-13","publicationTypes":"Journal Article","fieldsOfStudy":null,"isOpenAccess":false,"openAccessPdf":"https://www.science.org/doi/reader/10.1126/sciadv.adt2842","citationCount":"0","resultStr":null,"platform":"Semanticscholar","paperid":null,"PeriodicalName":"Science Advances","FirstCategoryId":"103","ListUrlMain":"https://www.science.org/doi/10.1126/sciadv.adt2842","RegionNum":1,"RegionCategory":"综合性期刊","ArticlePicture":[],"TitleCN":null,"AbstractTextCN":null,"PMCID":null,"EPubDate":"","PubModel":"","JCR":"Q1","JCRName":"MULTIDISCIPLINARY SCIENCES","Score":null,"Total":0}
引用次数: 0

Abstract

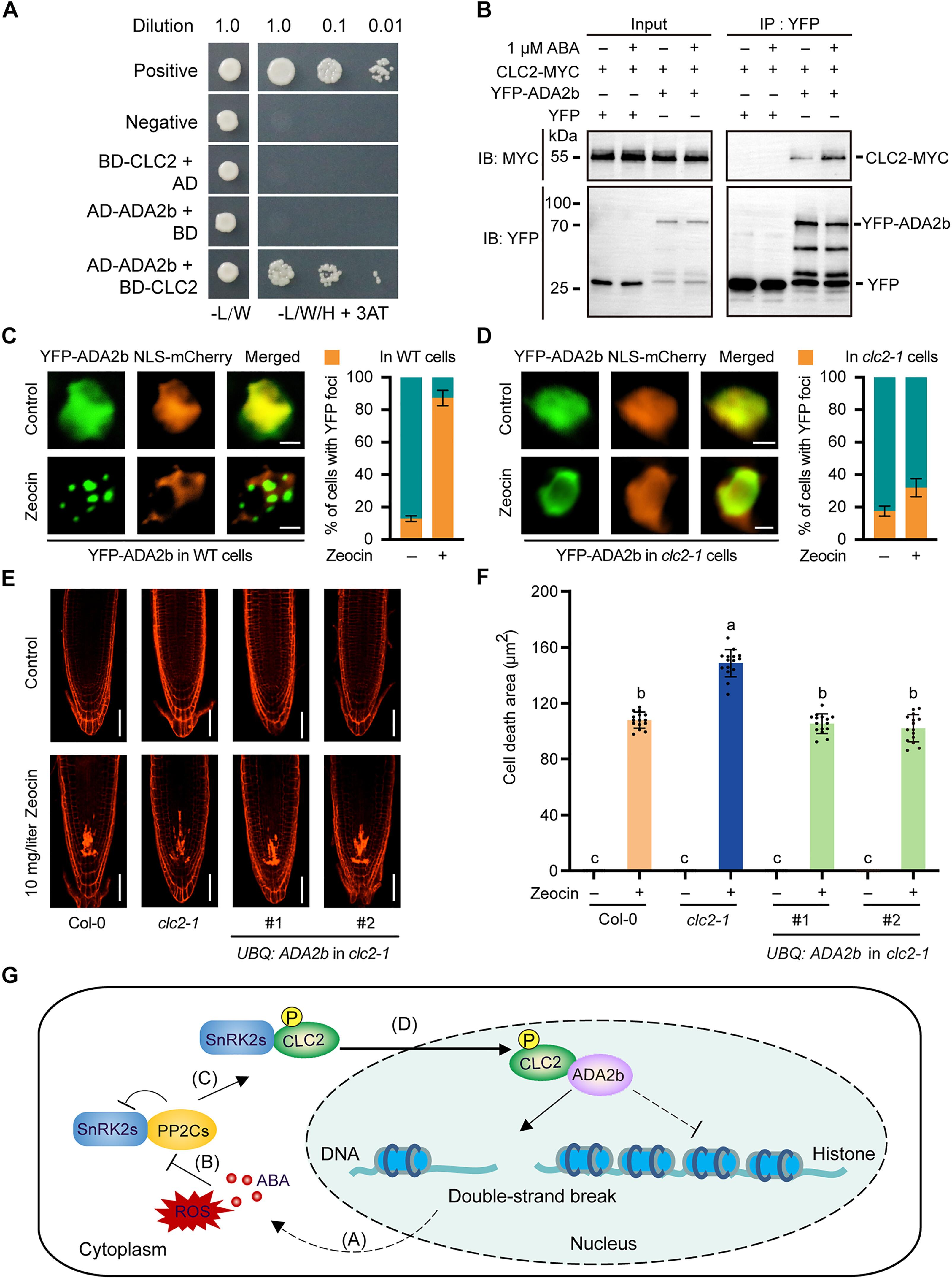
DNA damage arises from various environmental stresses, and ABA is well known for its roles in plant stress resistance. However, its function in plant DNA damage tolerance remains unclear. In this study, we showed that ABA supplementation significantly enhances plant tolerance to DNA-damaging treatments. SnRK2.2 and SnRK2.3 kinases in the ABA signaling pathway are pivotal in this process. These kinases interact with clathrin light chain 2 (CLC2), facilitating its phosphorylation and nuclear translocation in response to Zeocin and ABA treatment. In the nucleus, CLC2 interacts with ADA2b, an adaptor protein crucial for recruiting SMC5/6 complex to the double-strand break (DSB) sites. The enhanced nuclear localization of CLC2 is essential for the accurate localization of ADA2b at DSB sites. Collectively, our study uncovers that ABA enhances plant DNA damage tolerance with a distinct function of CLC2 in genomic stability maintaining, thereby improving our understanding of DNA damage tolerance mechanisms in plants.

Abstract Image

脱落酸在植物细胞中通过网格蛋白轻链2的核穿梭增强DNA损伤反应
DNA损伤是由各种环境胁迫引起的,ABA在植物抗逆性中的作用是众所周知的。然而,其在植物DNA损伤耐受性中的作用尚不清楚。在本研究中,我们发现添加ABA可以显著提高植物对dna损伤处理的耐受性。ABA信号通路中的SnRK2.2和SnRK2.3激酶在这一过程中起关键作用。这些激酶与网格蛋白轻链2 (CLC2)相互作用,促进其在Zeocin和ABA处理下的磷酸化和核易位。在细胞核中,CLC2与ADA2b相互作用,ADA2b是将SMC5/6复合物募集到双链断裂(DSB)位点的关键衔接蛋白。增强的CLC2核定位对于ADA2b在DSB位点的准确定位至关重要。综上所述,我们的研究发现,ABA增强了植物DNA损伤耐受性,并具有CLC2在基因组稳定性维持中的独特功能,从而提高了我们对植物DNA损伤耐受性机制的理解。
本文章由计算机程序翻译,如有差异,请以英文原文为准。
求助全文
约1分钟内获得全文 求助全文
来源期刊
Science Advances
Science Advances 综合性期刊-综合性期刊
CiteScore
21.40
自引率
1.50%
发文量
1937
审稿时长
29 weeks
期刊介绍: Science Advances, an open-access journal by AAAS, publishes impactful research in diverse scientific areas. It aims for fair, fast, and expert peer review, providing freely accessible research to readers. Led by distinguished scientists, the journal supports AAAS's mission by extending Science magazine's capacity to identify and promote significant advances. Evolving digital publishing technologies play a crucial role in advancing AAAS's global mission for science communication and benefitting humankind.
×
引用
GB/T 7714-2015
复制
MLA
复制
APA
复制
导出至
BibTeX EndNote RefMan NoteFirst NoteExpress
×
提示
您的信息不完整,为了账户安全,请先补充。
现在去补充
×
提示
您因"违规操作"
具体请查看互助需知
我知道了
×
提示
确定
请完成安全验证×
copy
已复制链接
快去分享给好友吧!
我知道了
右上角分享
点击右上角分享
0
联系我们:info@booksci.cn Book学术提供免费学术资源搜索服务,方便国内外学者检索中英文文献。致力于提供最便捷和优质的服务体验。 Copyright © 2023 布克学术 All rights reserved.
京ICP备2023020795号-1
ghs 京公网安备 11010802042870号
Book学术文献互助
Book学术文献互助群
群 号:604180095
Book学术官方微信