Autophagy-enhancing strategies to promote intestinal viral resistance and mucosal barrier function in SARS-CoV-2 infection.

Autophagy reports Pub Date : 2025-06-10 eCollection Date: 2025-01-01 DOI:10.1080/27694127.2025.2514232
Anusca G Rader, Alexandra P M Cloherty, Kharishma S Patel, Dima D A Almandawi, Jimena Perez-Vargas, Manon E Wildenberg, Vanesa Muncan, Renée R C E Schreurs, François Jean, Carla M S Ribeiro
{"title":"Autophagy-enhancing strategies to promote intestinal viral resistance and mucosal barrier function in SARS-CoV-2 infection.","authors":"Anusca G Rader, Alexandra P M Cloherty, Kharishma S Patel, Dima D A Almandawi, Jimena Perez-Vargas, Manon E Wildenberg, Vanesa Muncan, Renée R C E Schreurs, François Jean, Carla M S Ribeiro","doi":"10.1080/27694127.2025.2514232","DOIUrl":null,"url":null,"abstract":"<p><p>Severe acute respiratory syndrome coronavirus 2 (SARS-CoV-2), the causative agent of Coronavirus disease 19 (COVID-19), continues to circulate globally despite the widespread vaccination and therapeutics like Paxlovid, remdesivir, and molnupiravir. COVID-19 is associated with both respiratory and gastrointestinal manifestations, with persistent intestinal pathology contributing to the post-COVID-19 condition. We have previously demonstrated the antiviral activity of autophagy-blocking drugs, such as Berbamine dihydrochloride, against intestinal SARS-CoV-2 acquisition. In addition, the autophagy blockers restored the barrier function of infected intestinal epithelium. In this addendum, using human intestinal organoids, we present evidence for a protective role of intrinsic higher levels of autophagy flux in limiting intestinal SARS-CoV-2 infection. Pharmacological treatment with Akt inhibitor MK-2206 hydrochloride suppressed viral entry into the intestinal epithelium. This antiviral effect of MK-2206 was shown to be dependent on Synaptosomal-associated protein 29-dependent (SNAP-29)-mediated autophagy flux. Furthermore, extrinsically enhanced autophagy with MK-2206 also prevented SARS-CoV-2-induced intestinal barrier damage. Our findings thus underscore the intricate role of autophagy pathways in the dissemination and pathogenesis of intestinal SARS-CoV-2, highlighting the therapeutic potential of host-directed therapies targeting autophagy to intervene in COVID-19-associated sequelae and improve intestinal health.</p>","PeriodicalId":72341,"journal":{"name":"Autophagy reports","volume":"4 1","pages":"2514232"},"PeriodicalIF":0.0000,"publicationDate":"2025-06-10","publicationTypes":"Journal Article","fieldsOfStudy":null,"isOpenAccess":false,"openAccessPdf":"https://www.ncbi.nlm.nih.gov/pmc/articles/PMC12153388/pdf/","citationCount":"0","resultStr":null,"platform":"Semanticscholar","paperid":null,"PeriodicalName":"Autophagy reports","FirstCategoryId":"1085","ListUrlMain":"https://doi.org/10.1080/27694127.2025.2514232","RegionNum":0,"RegionCategory":null,"ArticlePicture":[],"TitleCN":null,"AbstractTextCN":null,"PMCID":null,"EPubDate":"2025/1/1 0:00:00","PubModel":"eCollection","JCR":"","JCRName":"","Score":null,"Total":0}
引用次数: 0

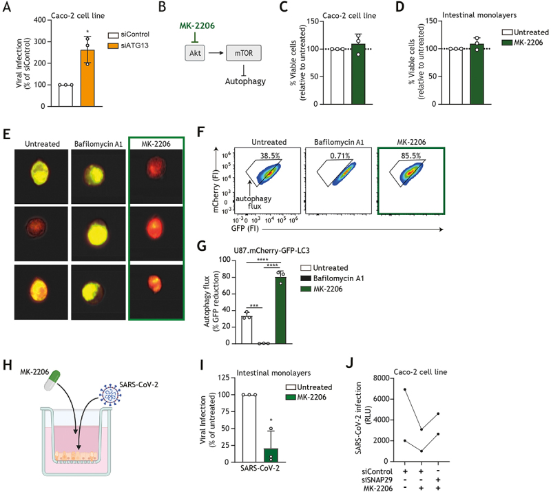
Abstract

Severe acute respiratory syndrome coronavirus 2 (SARS-CoV-2), the causative agent of Coronavirus disease 19 (COVID-19), continues to circulate globally despite the widespread vaccination and therapeutics like Paxlovid, remdesivir, and molnupiravir. COVID-19 is associated with both respiratory and gastrointestinal manifestations, with persistent intestinal pathology contributing to the post-COVID-19 condition. We have previously demonstrated the antiviral activity of autophagy-blocking drugs, such as Berbamine dihydrochloride, against intestinal SARS-CoV-2 acquisition. In addition, the autophagy blockers restored the barrier function of infected intestinal epithelium. In this addendum, using human intestinal organoids, we present evidence for a protective role of intrinsic higher levels of autophagy flux in limiting intestinal SARS-CoV-2 infection. Pharmacological treatment with Akt inhibitor MK-2206 hydrochloride suppressed viral entry into the intestinal epithelium. This antiviral effect of MK-2206 was shown to be dependent on Synaptosomal-associated protein 29-dependent (SNAP-29)-mediated autophagy flux. Furthermore, extrinsically enhanced autophagy with MK-2206 also prevented SARS-CoV-2-induced intestinal barrier damage. Our findings thus underscore the intricate role of autophagy pathways in the dissemination and pathogenesis of intestinal SARS-CoV-2, highlighting the therapeutic potential of host-directed therapies targeting autophagy to intervene in COVID-19-associated sequelae and improve intestinal health.

Abstract Image

Abstract Image

Abstract Image

自噬增强策略在SARS-CoV-2感染中促进肠道病毒耐药性和粘膜屏障功能
严重急性呼吸综合征冠状病毒2 (SARS-CoV-2)是冠状病毒病19 (COVID-19)的病原体,尽管广泛接种疫苗并使用了Paxlovid、remdesivir和molnupiravir等治疗方法,但该病毒仍在全球传播。COVID-19与呼吸道和胃肠道表现相关,持续的肠道病理会导致COVID-19后的状况。我们之前已经证明了自噬阻断药物(如盐酸小檗碱)对肠道SARS-CoV-2获取的抗病毒活性。此外,自噬阻滞剂恢复了感染肠上皮的屏障功能。在本附录中,我们利用人类肠道类器官提供证据,证明内在较高水平的自噬通量在限制肠道SARS-CoV-2感染方面具有保护作用。Akt抑制剂MK-2206盐酸盐药物治疗抑制病毒进入肠上皮。MK-2206的抗病毒作用依赖于突触体相关蛋白29依赖(SNAP-29)介导的自噬通量。此外,MK-2206体外增强的自噬也可以防止sars - cov -2诱导的肠道屏障损伤。因此,我们的研究结果强调了自噬途径在肠道SARS-CoV-2传播和发病机制中的复杂作用,强调了靶向自噬的宿主定向治疗干预covid -19相关后遗症和改善肠道健康的治疗潜力。
本文章由计算机程序翻译,如有差异,请以英文原文为准。
求助全文
约1分钟内获得全文 求助全文
来源期刊
自引率
0.00%
发文量
0
×
引用
GB/T 7714-2015
复制
MLA
复制
APA
复制
导出至
BibTeX EndNote RefMan NoteFirst NoteExpress
×
提示
您的信息不完整,为了账户安全,请先补充。
现在去补充
×
提示
您因"违规操作"
具体请查看互助需知
我知道了
×
提示
确定
请完成安全验证×
copy
已复制链接
快去分享给好友吧!
我知道了
右上角分享
点击右上角分享
0
联系我们:info@booksci.cn Book学术提供免费学术资源搜索服务,方便国内外学者检索中英文文献。致力于提供最便捷和优质的服务体验。 Copyright © 2023 布克学术 All rights reserved.
京ICP备2023020795号-1
ghs 京公网安备 11010802042870号
Book学术文献互助
Book学术文献互助群
群 号:604180095
Book学术官方微信