Development of large-scale gastruloid array to identify aberrant developmental phenotypes.

IF 4.1 3区 医学 Q1 ENGINEERING, BIOMEDICAL
APL Bioengineering Pub Date : 2025-06-10 eCollection Date: 2025-06-01 DOI:10.1063/5.0269550
Ian Jan, Andrew Cearlock, Min Yang, Nancy L Allbritton
{"title":"Development of large-scale gastruloid array to identify aberrant developmental phenotypes.","authors":"Ian Jan, Andrew Cearlock, Min Yang, Nancy L Allbritton","doi":"10.1063/5.0269550","DOIUrl":null,"url":null,"abstract":"<p><p>Adherent two-dimensional human gastruloids have provided insights into early human embryogenesis. Even though the model system is highly reproducible, no available automated technology can screen and sort large numbers of these near-millimeter-sized complex structures for large-scale assays. Here, we developed a microraft array-based technology to perform image-based assays of large numbers of fixed or living gastruloids and sort individual gastruloids for downstream assays, such as gene expression analysis. Arrays of 529 indexed magnetic microrafts each (789 µm side length) possessing flat surfaces were photopatterned with a central circular region (500 µm diameter) of extracellular matrix with an accuracy of 93 ± 1% to form a single gastruloid on each raft. An image analysis pipeline extracted features from transmitted light and fluorescence images of the gastruloids. The large microrafts were released and collected by an automated sorting system with efficiencies of 98 ± 4% and 99 ± 2%, respectively. The microraft array platform was used to assay individual euploid and aneuploid (possessing abnormal numbers of chromosomes) gastruloids with clear phenotypic differences. Aneuploid gastruloids displayed significantly less DNA/area than euploid gastruloids. However, even gastruloids with the same condition displayed significant heterogeneity. Both noggin (NOG) and keratin 7 (KRT7), two genes involved in spatial patterning within gastruloids, were upregulated in aneuploid relative to that in the euploid gastruloids. Moreover, relative NOG and KRT7 expressions were negatively correlated with DNA/area. The microraft arrays will empower novel screens of single gastruloids for a better understanding of key mechanisms underlying phenotypic differences between gastruloids.</p>","PeriodicalId":46288,"journal":{"name":"APL Bioengineering","volume":"9 2","pages":"026121"},"PeriodicalIF":4.1000,"publicationDate":"2025-06-10","publicationTypes":"Journal Article","fieldsOfStudy":null,"isOpenAccess":false,"openAccessPdf":"https://www.ncbi.nlm.nih.gov/pmc/articles/PMC12158465/pdf/","citationCount":"0","resultStr":null,"platform":"Semanticscholar","paperid":null,"PeriodicalName":"APL Bioengineering","FirstCategoryId":"5","ListUrlMain":"https://doi.org/10.1063/5.0269550","RegionNum":3,"RegionCategory":"医学","ArticlePicture":[],"TitleCN":null,"AbstractTextCN":null,"PMCID":null,"EPubDate":"2025/6/1 0:00:00","PubModel":"eCollection","JCR":"Q1","JCRName":"ENGINEERING, BIOMEDICAL","Score":null,"Total":0}
引用次数: 0

Abstract

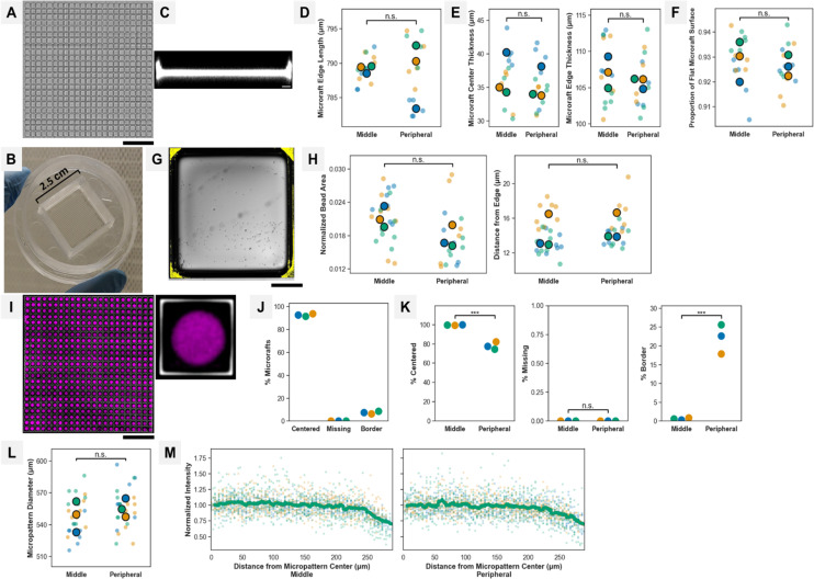
Adherent two-dimensional human gastruloids have provided insights into early human embryogenesis. Even though the model system is highly reproducible, no available automated technology can screen and sort large numbers of these near-millimeter-sized complex structures for large-scale assays. Here, we developed a microraft array-based technology to perform image-based assays of large numbers of fixed or living gastruloids and sort individual gastruloids for downstream assays, such as gene expression analysis. Arrays of 529 indexed magnetic microrafts each (789 µm side length) possessing flat surfaces were photopatterned with a central circular region (500 µm diameter) of extracellular matrix with an accuracy of 93 ± 1% to form a single gastruloid on each raft. An image analysis pipeline extracted features from transmitted light and fluorescence images of the gastruloids. The large microrafts were released and collected by an automated sorting system with efficiencies of 98 ± 4% and 99 ± 2%, respectively. The microraft array platform was used to assay individual euploid and aneuploid (possessing abnormal numbers of chromosomes) gastruloids with clear phenotypic differences. Aneuploid gastruloids displayed significantly less DNA/area than euploid gastruloids. However, even gastruloids with the same condition displayed significant heterogeneity. Both noggin (NOG) and keratin 7 (KRT7), two genes involved in spatial patterning within gastruloids, were upregulated in aneuploid relative to that in the euploid gastruloids. Moreover, relative NOG and KRT7 expressions were negatively correlated with DNA/area. The microraft arrays will empower novel screens of single gastruloids for a better understanding of key mechanisms underlying phenotypic differences between gastruloids.

Abstract Image

Abstract Image

Abstract Image

大规模胃原体阵列的发展,以识别异常发育表型。
粘附的二维人类类胃原体提供了早期人类胚胎发生的见解。尽管模型系统具有高度可重复性,但没有可用的自动化技术可以筛选和分类大量这些近毫米大小的复杂结构进行大规模分析。在这里,我们开发了一种基于微阵列的技术,用于对大量固定或活的类胃原体进行基于图像的分析,并对单个类胃原体进行分类,用于下游分析,如基因表达分析。采用细胞外基质的中心圆形区域(直径500µm)对529个具有平面的索引磁微筏(每个长度789µm)阵列进行光刻,精度为93±1%,在每个筏上形成单个胃原体。一个图像分析管道从透射光和荧光图像中提取特征。采用自动分拣系统进行释放和收集,分拣效率分别为98±4%和99±2%。微阵列平台用于检测具有明显表型差异的单个整倍体和非整倍体(染色体数目异常)的胃原体。非整倍体类胃原体显示的DNA/面积显著低于整倍体类胃原体。然而,即使是相同条件下的原肠样蛋白也表现出显著的异质性。noggin (NOG)和keratin 7 (KRT7)这两个参与类胃原体空间模式的基因在非整倍体中相对于在整倍体类胃原体中表达上调。NOG和KRT7的相对表达量与DNA/面积呈负相关。微探针阵列将使单一类胃原体的新型筛选能够更好地理解类胃原体表型差异的关键机制。
本文章由计算机程序翻译,如有差异,请以英文原文为准。
求助全文
约1分钟内获得全文 求助全文
来源期刊
APL Bioengineering
APL Bioengineering ENGINEERING, BIOMEDICAL-
CiteScore
9.30
自引率
6.70%
发文量
39
审稿时长
19 weeks
期刊介绍: APL Bioengineering is devoted to research at the intersection of biology, physics, and engineering. The journal publishes high-impact manuscripts specific to the understanding and advancement of physics and engineering of biological systems. APL Bioengineering is the new home for the bioengineering and biomedical research communities. APL Bioengineering publishes original research articles, reviews, and perspectives. Topical coverage includes: -Biofabrication and Bioprinting -Biomedical Materials, Sensors, and Imaging -Engineered Living Systems -Cell and Tissue Engineering -Regenerative Medicine -Molecular, Cell, and Tissue Biomechanics -Systems Biology and Computational Biology
×
引用
GB/T 7714-2015
复制
MLA
复制
APA
复制
导出至
BibTeX EndNote RefMan NoteFirst NoteExpress
×
提示
您的信息不完整,为了账户安全,请先补充。
现在去补充
×
提示
您因"违规操作"
具体请查看互助需知
我知道了
×
提示
确定
请完成安全验证×
copy
已复制链接
快去分享给好友吧!
我知道了
右上角分享
点击右上角分享
0
联系我们:info@booksci.cn Book学术提供免费学术资源搜索服务,方便国内外学者检索中英文文献。致力于提供最便捷和优质的服务体验。 Copyright © 2023 布克学术 All rights reserved.
京ICP备2023020795号-1
ghs 京公网安备 11010802042870号
Book学术文献互助
Book学术文献互助群
群 号:604180095
Book学术官方微信