High-resolution detection of RPS24 microexon variations reveals novel splicing patterns in response to KRAS-targeted therapy in lung adenocarcinoma.

IF 3.3 3区 生物学 Q3 BIOCHEMISTRY & MOLECULAR BIOLOGY
BMB Reports Pub Date : 2025-06-01
Dahye Nam, Bin Tian, Jiyeon Park, Yeun-Jun Chung
{"title":"High-resolution detection of RPS24 microexon variations reveals novel splicing patterns in response to KRAS-targeted therapy in lung adenocarcinoma.","authors":"Dahye Nam, Bin Tian, Jiyeon Park, Yeun-Jun Chung","doi":"","DOIUrl":null,"url":null,"abstract":"<p><p>Alternative splicing (AS) dysregulation is increasingly recognized as a critical factor in cancer progression and drug response. However, precisely detecting and characterizing complex splicing events, particularly those involving microexons, remains technically challenging. Ribosomal Protein 24 (RPS24), which contains three microexons (3, 18, and 22 bp), serves as an ideal model for studying complex AS regulation in cancer. We developed a high-resolution detection method for RPS24 microexon variations and investigate their relationship with KRAS proto-oncogene, GTPase (KRAS) inhibition in lung adenocarcinoma (LUAD) to identify potential biomarkers for KRAS-targeted inhibitors. We established an integrated methodological approach combining RNA-seq analysis with fragment analysis to detect RPS24 AS patterns. Using this method, we analyzed RPS24 AS across a panel of lung cancer cell lines and examined AS changes in KRAS-mutant cell lines following treatment with KRAS inhibitors. Our method successfully characterized distinct RPS24 AS isoform compositions across lung cancer cell lines, demonstrating high accuracy in detecting 3 bp variations. In KRASmutant cell lines, we observed a consistent upregulation of the 3 bp-containing isoform following KRAS inhibition, indicating a specific correlation with treatment response. This study provides a robust methodology for analyzing complex AS events and supports the RPS24 3 bp-containing isoform as a potential biomarker for KRAS inhibitor response in LUAD. These findings offer new insights into the molecular mechanisms of KRAS inhibitor therapy and strategies for monitoring treatment response. [BMB Reports 2025; 58(6): 244-249].</p>","PeriodicalId":9010,"journal":{"name":"BMB Reports","volume":" ","pages":"244-249"},"PeriodicalIF":3.3000,"publicationDate":"2025-06-01","publicationTypes":"Journal Article","fieldsOfStudy":null,"isOpenAccess":false,"openAccessPdf":"https://www.ncbi.nlm.nih.gov/pmc/articles/PMC12207440/pdf/","citationCount":"0","resultStr":null,"platform":"Semanticscholar","paperid":null,"PeriodicalName":"BMB Reports","FirstCategoryId":"99","ListUrlMain":"","RegionNum":3,"RegionCategory":"生物学","ArticlePicture":[],"TitleCN":null,"AbstractTextCN":null,"PMCID":null,"EPubDate":"","PubModel":"","JCR":"Q3","JCRName":"BIOCHEMISTRY & MOLECULAR BIOLOGY","Score":null,"Total":0}
引用次数: 0

Abstract

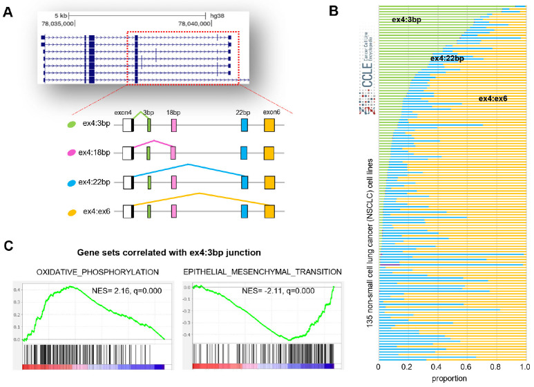
Alternative splicing (AS) dysregulation is increasingly recognized as a critical factor in cancer progression and drug response. However, precisely detecting and characterizing complex splicing events, particularly those involving microexons, remains technically challenging. Ribosomal Protein 24 (RPS24), which contains three microexons (3, 18, and 22 bp), serves as an ideal model for studying complex AS regulation in cancer. We developed a high-resolution detection method for RPS24 microexon variations and investigate their relationship with KRAS proto-oncogene, GTPase (KRAS) inhibition in lung adenocarcinoma (LUAD) to identify potential biomarkers for KRAS-targeted inhibitors. We established an integrated methodological approach combining RNA-seq analysis with fragment analysis to detect RPS24 AS patterns. Using this method, we analyzed RPS24 AS across a panel of lung cancer cell lines and examined AS changes in KRAS-mutant cell lines following treatment with KRAS inhibitors. Our method successfully characterized distinct RPS24 AS isoform compositions across lung cancer cell lines, demonstrating high accuracy in detecting 3 bp variations. In KRASmutant cell lines, we observed a consistent upregulation of the 3 bp-containing isoform following KRAS inhibition, indicating a specific correlation with treatment response. This study provides a robust methodology for analyzing complex AS events and supports the RPS24 3 bp-containing isoform as a potential biomarker for KRAS inhibitor response in LUAD. These findings offer new insights into the molecular mechanisms of KRAS inhibitor therapy and strategies for monitoring treatment response. [BMB Reports 2025; 58(6): 244-249].

Abstract Image

Abstract Image

Abstract Image

高分辨率检测RPS24微外显子变异揭示了kras靶向治疗肺腺癌的新剪接模式。
选择性剪接(AS)失调越来越被认为是癌症进展和药物反应的关键因素。然而,精确地检测和表征复杂的剪接事件,特别是涉及微外显子的剪接事件,在技术上仍然具有挑战性。核糖体蛋白24 (RPS24)包含3个微外显子(3、18和22 bp),是研究复杂as在癌症中的调控的理想模型。我们开发了一种高分辨率检测RPS24微外显子变异的方法,并研究了它们与肺腺癌(LUAD)中KRAS原癌基因GTPase (KRAS)抑制的关系,以确定KRAS靶向抑制剂的潜在生物标志物。我们建立了一种结合RNA-seq分析和片段分析的综合方法来检测RPS24 AS模式。使用这种方法,我们分析了一组肺癌细胞系的RPS24 AS,并检查了KRAS抑制剂治疗后KRAS突变细胞系的AS变化。我们的方法成功地表征了肺癌细胞系中不同的RPS24 AS异构体组成,在检测3bp变异方面表现出很高的准确性。在KRAS突变细胞系中,我们观察到KRAS抑制后含有3bp的异构体的一致上调,这表明与治疗反应有特定的相关性。这项研究为分析复杂的AS事件提供了一个强大的方法,并支持RPS24 3 bp-containing异构体作为LUAD中KRAS抑制剂反应的潜在生物标志物。这些发现为KRAS抑制剂治疗的分子机制和监测治疗反应的策略提供了新的见解。
本文章由计算机程序翻译,如有差异,请以英文原文为准。
求助全文
约1分钟内获得全文 求助全文
来源期刊
BMB Reports
BMB Reports 生物-生化与分子生物学
CiteScore
5.10
自引率
7.90%
发文量
141
审稿时长
1 months
期刊介绍: The BMB Reports (BMB Rep, established in 1968) is published at the end of every month by Korean Society for Biochemistry and Molecular Biology. Copyright is reserved by the Society. The journal publishes short articles and mini reviews. We expect that the BMB Reports will deliver the new scientific findings and knowledge to our readers in fast and timely manner.
×
引用
GB/T 7714-2015
复制
MLA
复制
APA
复制
导出至
BibTeX EndNote RefMan NoteFirst NoteExpress
×
提示
您的信息不完整,为了账户安全,请先补充。
现在去补充
×
提示
您因"违规操作"
具体请查看互助需知
我知道了
×
提示
确定
请完成安全验证×
copy
已复制链接
快去分享给好友吧!
我知道了
右上角分享
点击右上角分享
0
联系我们:info@booksci.cn Book学术提供免费学术资源搜索服务,方便国内外学者检索中英文文献。致力于提供最便捷和优质的服务体验。 Copyright © 2023 布克学术 All rights reserved.
京ICP备2023020795号-1
ghs 京公网安备 11010802042870号
Book学术文献互助
Book学术文献互助群
群 号:604180095
Book学术官方微信