Exercise induces Mettl14 in iWAT but regulates browning and metabolism independently of Mettl14.

IF 3.3 3区 生物学 Q3 BIOCHEMISTRY & MOLECULAR BIOLOGY
BMB Reports Pub Date : 2025-06-01
Hye Jin Kim, Je Kyung Seong
{"title":"Exercise induces Mettl14 in iWAT but regulates browning and metabolism independently of Mettl14.","authors":"Hye Jin Kim, Je Kyung Seong","doi":"","DOIUrl":null,"url":null,"abstract":"<p><p>Exercise is a key driver of metabolic enhancement, and the impact of exercise on methyltransferase-like14 protein (Mettl14)-mediated N<sup>6</sup>-methyladenosine (m<sup>6</sup>A) modification remains unexplored. This study investigates the role of Mettl14 in inguinal white adipose tissue (iWAT) concerning exercise-induced metabolic improvement and its underlying mechanisms. We examined voluntary wheel-running exercise in C57BL/6N mice and Mettl14 heterozygous knockout (HET) mice models. We assessed metabolic phenotyping and molecular responses through body composition analysis, blood profiles, indirect calorimetry, real-time PCR, immunoblotting, and immunohistology. m<sup>6</sup>A levels were significantly elevated in the iWAT of trained mice, a result of increased Mettl14 expression. Additionally, higher Mettl14 levels induced by exercise were positively associated with browning markers in iWAT. Mettl14 HET led to increased weight gain and fat accumulation in a mechanism dependent on m<sup>6</sup>A levels. Furthermore, HET mice demonstrated notable reductions in oxygen consumption and energy expenditure at baseline. m<sup>6</sup>A levels were notably reduced in the iWAT of exercise-induced HET mice, yet the associated metabolic impairment was significantly mitigated. Exercise substantially correlates with enhanced browning and metabolic improvements by modulating m<sup>6</sup>A levels through Mettl14 expression in iWAT. However, this pathway does not critically regulate exercise-induced browning and the enhancement of whole-body metabolism. [BMB Reports 2025; 58(6): 269-275].</p>","PeriodicalId":9010,"journal":{"name":"BMB Reports","volume":" ","pages":"269-275"},"PeriodicalIF":3.3000,"publicationDate":"2025-06-01","publicationTypes":"Journal Article","fieldsOfStudy":null,"isOpenAccess":false,"openAccessPdf":"https://www.ncbi.nlm.nih.gov/pmc/articles/PMC12207442/pdf/","citationCount":"0","resultStr":null,"platform":"Semanticscholar","paperid":null,"PeriodicalName":"BMB Reports","FirstCategoryId":"99","ListUrlMain":"","RegionNum":3,"RegionCategory":"生物学","ArticlePicture":[],"TitleCN":null,"AbstractTextCN":null,"PMCID":null,"EPubDate":"","PubModel":"","JCR":"Q3","JCRName":"BIOCHEMISTRY & MOLECULAR BIOLOGY","Score":null,"Total":0}
引用次数: 0

Abstract

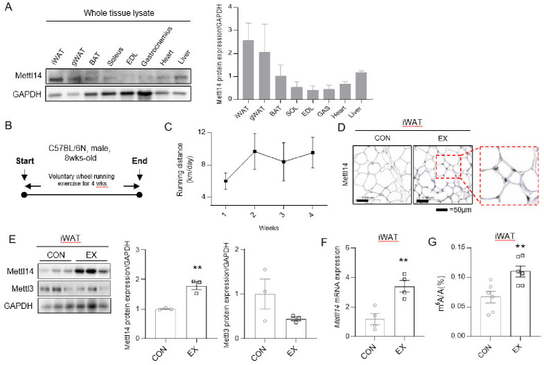
Exercise is a key driver of metabolic enhancement, and the impact of exercise on methyltransferase-like14 protein (Mettl14)-mediated N6-methyladenosine (m6A) modification remains unexplored. This study investigates the role of Mettl14 in inguinal white adipose tissue (iWAT) concerning exercise-induced metabolic improvement and its underlying mechanisms. We examined voluntary wheel-running exercise in C57BL/6N mice and Mettl14 heterozygous knockout (HET) mice models. We assessed metabolic phenotyping and molecular responses through body composition analysis, blood profiles, indirect calorimetry, real-time PCR, immunoblotting, and immunohistology. m6A levels were significantly elevated in the iWAT of trained mice, a result of increased Mettl14 expression. Additionally, higher Mettl14 levels induced by exercise were positively associated with browning markers in iWAT. Mettl14 HET led to increased weight gain and fat accumulation in a mechanism dependent on m6A levels. Furthermore, HET mice demonstrated notable reductions in oxygen consumption and energy expenditure at baseline. m6A levels were notably reduced in the iWAT of exercise-induced HET mice, yet the associated metabolic impairment was significantly mitigated. Exercise substantially correlates with enhanced browning and metabolic improvements by modulating m6A levels through Mettl14 expression in iWAT. However, this pathway does not critically regulate exercise-induced browning and the enhancement of whole-body metabolism. [BMB Reports 2025; 58(6): 269-275].

Abstract Image

Abstract Image

Abstract Image

运动诱导iWAT中的Mettl14,但独立于Mettl14调节褐变和代谢。
运动是代谢增强的关键驱动因素,运动对甲基转移酶样14蛋白(Mettl14)介导的n6 -甲基腺苷(m6A)修饰的影响尚不清楚。本研究探讨了Mettl14在运动诱导的代谢改善中腹股沟白色脂肪组织(iWAT)的作用及其潜在机制。我们在C57BL/6N小鼠和Mettl14杂合敲除(HET)小鼠模型中检测了自主轮跑运动。我们通过身体成分分析、血液谱、间接量热法、实时PCR、免疫印迹和免疫组织学来评估代谢表型和分子反应。由于Mettl14表达增加,m6A水平在训练小鼠的iWAT中显著升高。此外,运动引起的较高的Mettl14水平与iWAT中的褐变标志物呈正相关。Mettl14 HET导致体重增加和脂肪积累,其机制依赖于m6A水平。此外,HET小鼠在基线时的耗氧量和能量消耗显着降低。运动诱导的HET小鼠的iWAT中m6A水平显著降低,但相关的代谢损伤显著减轻。运动通过iWAT中Mettl14的表达调节m6A水平,从而增强褐变和代谢改善。然而,这一途径并不严格调节运动诱导的褐变和全身代谢的增强。
本文章由计算机程序翻译,如有差异,请以英文原文为准。
求助全文
约1分钟内获得全文 求助全文
来源期刊
BMB Reports
BMB Reports 生物-生化与分子生物学
CiteScore
5.10
自引率
7.90%
发文量
141
审稿时长
1 months
期刊介绍: The BMB Reports (BMB Rep, established in 1968) is published at the end of every month by Korean Society for Biochemistry and Molecular Biology. Copyright is reserved by the Society. The journal publishes short articles and mini reviews. We expect that the BMB Reports will deliver the new scientific findings and knowledge to our readers in fast and timely manner.
×
引用
GB/T 7714-2015
复制
MLA
复制
APA
复制
导出至
BibTeX EndNote RefMan NoteFirst NoteExpress
×
提示
您的信息不完整,为了账户安全,请先补充。
现在去补充
×
提示
您因"违规操作"
具体请查看互助需知
我知道了
×
提示
确定
请完成安全验证×
copy
已复制链接
快去分享给好友吧!
我知道了
右上角分享
点击右上角分享
0
联系我们:info@booksci.cn Book学术提供免费学术资源搜索服务,方便国内外学者检索中英文文献。致力于提供最便捷和优质的服务体验。 Copyright © 2023 布克学术 All rights reserved.
京ICP备2023020795号-1
ghs 京公网安备 11010802042870号
Book学术文献互助
Book学术文献互助群
群 号:604180095
Book学术官方微信