Auranofin, an antirheumatic drug, shows anticancer stem cell potential via suppression of the Stat3 signal.

IF 3.3 3区 生物学 Q3 BIOCHEMISTRY & MOLECULAR BIOLOGY
BMB Reports Pub Date : 2025-07-01
Seung-Yeon Ko, Yuna Kim, Jin Sun Chung, Young Bin Kim, Su-Lim Kim, Dong-Sun Lee, Kyung-Hee Chun, Hack Sun Choi
{"title":"Auranofin, an antirheumatic drug, shows anticancer stem cell potential via suppression of the Stat3 signal.","authors":"Seung-Yeon Ko, Yuna Kim, Jin Sun Chung, Young Bin Kim, Su-Lim Kim, Dong-Sun Lee, Kyung-Hee Chun, Hack Sun Choi","doi":"","DOIUrl":null,"url":null,"abstract":"<p><p>Accumulating data have shown that targeting breast cancer stem cells (CSCs) is an auspicious way for anticancer therapies. This study demonstrated that the antirheumatic drug auranofin is a potent CSC inhibitor with anti-CSC action on breast cancer. This research focused on investigating the effect of auranofin on breast cancer and CSCs and its cellular mechanism. Mammosphere formation, colony formation, levels of CD44high/CD24low, and aldehyde dehydrogenase 1 expression in the cells were evaluated after auranofin treatment. The anti-CSC properties of auranofin were further examined by gel shift assay and cytokine detection. Auranofin suppressed cell growth, colony formation, migration, and mammosphere formation and triggered apoptosis in breast cancer. Auranofin decreased the CD44high/CD24low- and aldehyde dehydrogenaseexpressed subpopulations, as well as the Stat3-DNA interaction and phosphorylated Stat3 level. Auranofin also decreased the extracellular levels of interleukin-8 (IL-8) in the mammosphere media. Auranofin suppressed the Stat3/IL-8 signal and killed CSCs; therefore, it may be a potential target for CSCs. [BMB Reports 2025; 58(7): 293-299].</p>","PeriodicalId":9010,"journal":{"name":"BMB Reports","volume":" ","pages":"293-299"},"PeriodicalIF":3.3000,"publicationDate":"2025-07-01","publicationTypes":"Journal Article","fieldsOfStudy":null,"isOpenAccess":false,"openAccessPdf":"https://www.ncbi.nlm.nih.gov/pmc/articles/PMC12313401/pdf/","citationCount":"0","resultStr":null,"platform":"Semanticscholar","paperid":null,"PeriodicalName":"BMB Reports","FirstCategoryId":"99","ListUrlMain":"","RegionNum":3,"RegionCategory":"生物学","ArticlePicture":[],"TitleCN":null,"AbstractTextCN":null,"PMCID":null,"EPubDate":"","PubModel":"","JCR":"Q3","JCRName":"BIOCHEMISTRY & MOLECULAR BIOLOGY","Score":null,"Total":0}
引用次数: 0

Abstract

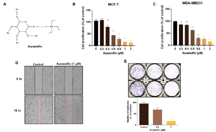
Accumulating data have shown that targeting breast cancer stem cells (CSCs) is an auspicious way for anticancer therapies. This study demonstrated that the antirheumatic drug auranofin is a potent CSC inhibitor with anti-CSC action on breast cancer. This research focused on investigating the effect of auranofin on breast cancer and CSCs and its cellular mechanism. Mammosphere formation, colony formation, levels of CD44high/CD24low, and aldehyde dehydrogenase 1 expression in the cells were evaluated after auranofin treatment. The anti-CSC properties of auranofin were further examined by gel shift assay and cytokine detection. Auranofin suppressed cell growth, colony formation, migration, and mammosphere formation and triggered apoptosis in breast cancer. Auranofin decreased the CD44high/CD24low- and aldehyde dehydrogenaseexpressed subpopulations, as well as the Stat3-DNA interaction and phosphorylated Stat3 level. Auranofin also decreased the extracellular levels of interleukin-8 (IL-8) in the mammosphere media. Auranofin suppressed the Stat3/IL-8 signal and killed CSCs; therefore, it may be a potential target for CSCs. [BMB Reports 2025; 58(7): 293-299].

Abstract Image

Abstract Image

Abstract Image

抗风湿药物金嘌呤通过抑制Stat3信号显示出抗癌干细胞的潜能。
越来越多的数据表明,靶向乳腺癌干细胞(CSCs)是抗癌治疗的一条吉祥之路。本研究表明抗风湿药物金糠芬是一种有效的CSC抑制剂,对乳腺癌具有抗CSC作用。本研究主要探讨金糠蛋白对乳腺癌及CSCs的影响及其细胞机制。检测金糠蛋白处理后细胞中乳腺球形成、集落形成、cd44高/ cd24低水平和醛脱氢酶1表达。通过凝胶移位法和细胞因子检测进一步检测金糠蛋白的抗csc特性。金嘌呤抑制乳腺癌细胞生长、集落形成、迁移和乳腺球形成,并引发细胞凋亡。黄嘌呤降低了cd44高/ cd24低和醛脱氢表达亚群,以及Stat3- dna相互作用和磷酸化Stat3水平。金嘌呤还能降低乳腺细胞外白细胞介素-8 (IL-8)水平。金嘌呤抑制Stat3/IL-8信号,杀伤CSCs;因此,它可能是csc的潜在靶点。
本文章由计算机程序翻译,如有差异,请以英文原文为准。
求助全文
约1分钟内获得全文 求助全文
来源期刊
BMB Reports
BMB Reports 生物-生化与分子生物学
CiteScore
5.10
自引率
7.90%
发文量
141
审稿时长
1 months
期刊介绍: The BMB Reports (BMB Rep, established in 1968) is published at the end of every month by Korean Society for Biochemistry and Molecular Biology. Copyright is reserved by the Society. The journal publishes short articles and mini reviews. We expect that the BMB Reports will deliver the new scientific findings and knowledge to our readers in fast and timely manner.
×
引用
GB/T 7714-2015
复制
MLA
复制
APA
复制
导出至
BibTeX EndNote RefMan NoteFirst NoteExpress
×
提示
您的信息不完整,为了账户安全,请先补充。
现在去补充
×
提示
您因"违规操作"
具体请查看互助需知
我知道了
×
提示
确定
请完成安全验证×
copy
已复制链接
快去分享给好友吧!
我知道了
右上角分享
点击右上角分享
0
联系我们:info@booksci.cn Book学术提供免费学术资源搜索服务,方便国内外学者检索中英文文献。致力于提供最便捷和优质的服务体验。 Copyright © 2023 布克学术 All rights reserved.
京ICP备2023020795号-1
ghs 京公网安备 11010802042870号
Book学术文献互助
Book学术文献互助群
群 号:604180095
Book学术官方微信