Cancer cell-derived migrasomes harboring ATF6 promote breast cancer brain metastasis via endoplasmic reticulum stress-mediated disruption of the blood-brain barrier.

IF 8.4 2区 医学 Q1 MEDICINE, RESEARCH & EXPERIMENTAL
Song Wang, Guohao Gu, Xinmiao Xian, Jun Li, Di Zhang, Jianran Guo, Anqi Zhang, Shen Chen, Dong Yan, Bingwu Yang, Meng An, Wei Zhang, Bo Fu
{"title":"Cancer cell-derived migrasomes harboring ATF6 promote breast cancer brain metastasis <i>via</i> endoplasmic reticulum stress-mediated disruption of the blood-brain barrier.","authors":"Song Wang, Guohao Gu, Xinmiao Xian, Jun Li, Di Zhang, Jianran Guo, Anqi Zhang, Shen Chen, Dong Yan, Bingwu Yang, Meng An, Wei Zhang, Bo Fu","doi":"10.20892/j.issn.2095-3941.2025.0014","DOIUrl":null,"url":null,"abstract":"<p><strong>Objective: </strong>Migrasomes, an emerging class of migration-facilitating membranous extracellular vesicles, remain largely uncharted in the intricate landscape of tumor metastasis. This study aimed to illuminate the roles and mechanisms underlying cancer cell-derived migrasomes in breast cancer brain metastasis (BCBM).</p><p><strong>Methods: </strong>Migrasomes were isolated and purified from BCBM cells (231-BR) and non-specific organotropic parental counterparts (MDA-MB-231), specifically designated as Mig-BCBM and Mig-BC, respectively. The role of Mig-BCBM in BCBM was investigated using an <i>in vitro</i> endothelial cell layer permeability model and a BCBM mouse model. The regulatory mechanism underlying Mig-BCBM was assessed using RT-qPCR, western blotting, immunofluorescence, <i>ex vivo</i> fluorescence imaging, and a series of rescue experiments.</p><p><strong>Results: </strong>Mig-BCBM potently augmented the permeability of vascular endothelial layers, which facilitated the efficient migration of 231-BR cells across endothelial barriers <i>in vitro</i>. The administration of Mig-BCBM significantly disrupted the blood-brain barrier (BBB) and accelerated BCBM progression <i>in vivo</i>, as evidenced in mouse models, compared to the Mig-BC and control groups. Mechanistically, Mig-BCBM harbored ATF6, a critical transducer of endoplasmic reticulum (ER) stress. Upon internalization into hCMEC/D<sub>3</sub> cells, ATF6 elicited robust ER stress responses, culminating in downregulation of ZO-1 and VE-cadherin. Digital PCR analysis disclosed significant upregulation of ATF6 in serum migrasomes derived from BCBM patients compared to migrasomes from breast cancer patients and healthy individuals.</p><p><strong>Conclusions: </strong>This study uncovered a pivotal role of cancer cell-derived in BCBM by harnessing ATF6-mediated ER stress to disrupt the BBB and promote metastasis, suggesting novel diagnostic and therapeutic strategies targeting migrasomes and migrasome cargo.</p>","PeriodicalId":9611,"journal":{"name":"Cancer Biology & Medicine","volume":" ","pages":""},"PeriodicalIF":8.4000,"publicationDate":"2025-06-09","publicationTypes":"Journal Article","fieldsOfStudy":null,"isOpenAccess":false,"openAccessPdf":"https://www.ncbi.nlm.nih.gov/pmc/articles/PMC12240188/pdf/","citationCount":"0","resultStr":null,"platform":"Semanticscholar","paperid":null,"PeriodicalName":"Cancer Biology & Medicine","FirstCategoryId":"3","ListUrlMain":"https://doi.org/10.20892/j.issn.2095-3941.2025.0014","RegionNum":2,"RegionCategory":"医学","ArticlePicture":[],"TitleCN":null,"AbstractTextCN":null,"PMCID":null,"EPubDate":"","PubModel":"","JCR":"Q1","JCRName":"MEDICINE, RESEARCH & EXPERIMENTAL","Score":null,"Total":0}
引用次数: 0

Abstract

Objective: Migrasomes, an emerging class of migration-facilitating membranous extracellular vesicles, remain largely uncharted in the intricate landscape of tumor metastasis. This study aimed to illuminate the roles and mechanisms underlying cancer cell-derived migrasomes in breast cancer brain metastasis (BCBM).

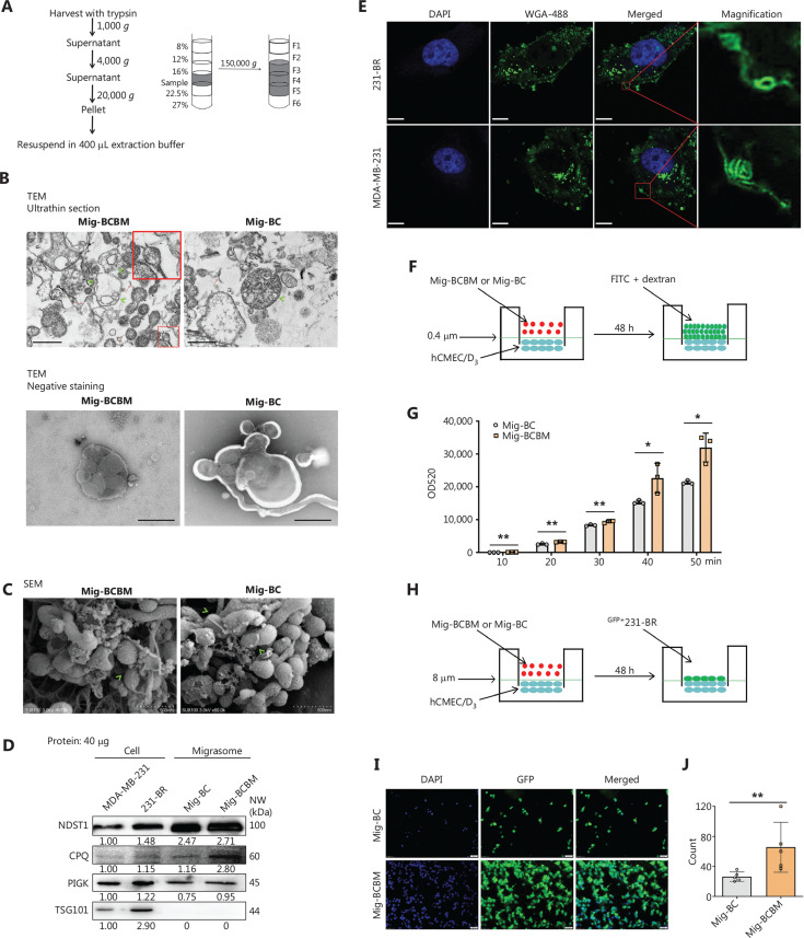
Methods: Migrasomes were isolated and purified from BCBM cells (231-BR) and non-specific organotropic parental counterparts (MDA-MB-231), specifically designated as Mig-BCBM and Mig-BC, respectively. The role of Mig-BCBM in BCBM was investigated using an in vitro endothelial cell layer permeability model and a BCBM mouse model. The regulatory mechanism underlying Mig-BCBM was assessed using RT-qPCR, western blotting, immunofluorescence, ex vivo fluorescence imaging, and a series of rescue experiments.

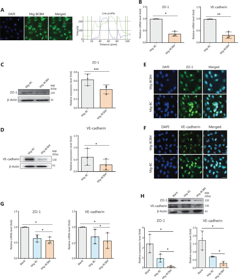
Results: Mig-BCBM potently augmented the permeability of vascular endothelial layers, which facilitated the efficient migration of 231-BR cells across endothelial barriers in vitro. The administration of Mig-BCBM significantly disrupted the blood-brain barrier (BBB) and accelerated BCBM progression in vivo, as evidenced in mouse models, compared to the Mig-BC and control groups. Mechanistically, Mig-BCBM harbored ATF6, a critical transducer of endoplasmic reticulum (ER) stress. Upon internalization into hCMEC/D3 cells, ATF6 elicited robust ER stress responses, culminating in downregulation of ZO-1 and VE-cadherin. Digital PCR analysis disclosed significant upregulation of ATF6 in serum migrasomes derived from BCBM patients compared to migrasomes from breast cancer patients and healthy individuals.

Conclusions: This study uncovered a pivotal role of cancer cell-derived in BCBM by harnessing ATF6-mediated ER stress to disrupt the BBB and promote metastasis, suggesting novel diagnostic and therapeutic strategies targeting migrasomes and migrasome cargo.

Abstract Image

Abstract Image

Abstract Image

含有ATF6的癌细胞源性迁移体通过内质网应激介导的血脑屏障破坏促进乳腺癌脑转移。
目的:迁移体是一类新兴的促进迁移的膜性细胞外囊泡,在复杂的肿瘤转移过程中仍未被发现。本研究旨在阐明癌细胞源性迁移体在乳腺癌脑转移(BCBM)中的作用和机制。方法:从BCBM细胞(231-BR)和非特异性嗜器官亲本细胞(MDA-MB-231)中分离纯化migrasome,分别指定为米格-BCBM和米格- bc。采用体外内皮细胞层通透性模型和BCBM小鼠模型研究了米格-BCBM在BCBM中的作用。通过RT-qPCR、western blotting、免疫荧光、离体荧光成像和一系列救援实验来评估米格- bcbm的调控机制。结果:Mig-BCBM能增强血管内皮层的通透性,促进231-BR细胞在体外跨内皮屏障的有效迁移。在小鼠模型中,与米格- bc组和对照组相比,米格-BCBM显著破坏了血脑屏障(BBB),加速了BCBM的体内进展。从机制上讲,米格- bcbm含有一种内质网(ER)应激的关键传感器ATF6。在内化到hCMEC/D3细胞后,ATF6引发了强大的内质网应激反应,最终导致ZO-1和ve -钙粘蛋白下调。数字PCR分析显示,与乳腺癌患者和健康个体的血清迁移体相比,BCBM患者的血清迁移体中ATF6显著上调。结论:本研究揭示了癌细胞来源在脑卒中中的关键作用,利用atf6介导的内质网应激破坏血脑屏障并促进转移,提出了针对偏头痛和偏头痛小体的新诊断和治疗策略。
本文章由计算机程序翻译,如有差异,请以英文原文为准。
求助全文
约1分钟内获得全文 求助全文
来源期刊
Cancer Biology & Medicine
Cancer Biology & Medicine Medicine-Oncology
CiteScore
9.80
自引率
3.60%
发文量
1143
审稿时长
12 weeks
期刊介绍: Cancer Biology & Medicine (ISSN 2095-3941) is a peer-reviewed open-access journal of Chinese Anti-cancer Association (CACA), which is the leading professional society of oncology in China. The journal quarterly provides innovative and significant information on biological basis of cancer, cancer microenvironment, translational cancer research, and all aspects of clinical cancer research. The journal also publishes significant perspectives on indigenous cancer types in China.
×
引用
GB/T 7714-2015
复制
MLA
复制
APA
复制
导出至
BibTeX EndNote RefMan NoteFirst NoteExpress
×
提示
您的信息不完整,为了账户安全,请先补充。
现在去补充
×
提示
您因"违规操作"
具体请查看互助需知
我知道了
×
提示
确定
请完成安全验证×
copy
已复制链接
快去分享给好友吧!
我知道了
右上角分享
点击右上角分享
0
联系我们:info@booksci.cn Book学术提供免费学术资源搜索服务,方便国内外学者检索中英文文献。致力于提供最便捷和优质的服务体验。 Copyright © 2023 布克学术 All rights reserved.
京ICP备2023020795号-1
ghs 京公网安备 11010802042870号
Book学术文献互助
Book学术文献互助群
群 号:604180095
Book学术官方微信