Development of antibodies against severe fever with thrombocytopenia syndrome virus nucleoprotein for diagnosis.

IF 4.3 3区 生物学 Q2 BIOTECHNOLOGY & APPLIED MICROBIOLOGY
Eun-Mee Park, Seheon Kim, Seoyoen Lim, Parastou Rahimizadeh, Hyeyoon Jeon, Hyung Jin Lim, Sungjin Lee, Yong Bhum Song
{"title":"Development of antibodies against severe fever with thrombocytopenia syndrome virus nucleoprotein for diagnosis.","authors":"Eun-Mee Park, Seheon Kim, Seoyoen Lim, Parastou Rahimizadeh, Hyeyoon Jeon, Hyung Jin Lim, Sungjin Lee, Yong Bhum Song","doi":"10.1007/s00253-025-13530-1","DOIUrl":null,"url":null,"abstract":"<p><p>Severe fever with thrombocytopenia syndrome (SFTS) is an emerging viral infectious disease caused by a novel Bandavirus in the family Phenuiviridae. The SFTS virus (SFTSV) is transmitted to various hosts, including humans, through tick bites, leading to high fever, thrombocytopenia, and leukopenia, with a high case fatality rate (up to 30%) due to multiple organ dysfunction. Therefore, early diagnosis is crucial for effective treatment and preventing disease transmission. In this study, we aimed to develop and characterize monoclonal antibodies targeting the SFTSV nucleocapsid protein (NP). We generated recombinant NP to screen antibodies against SFTSV. Using phage display technology, we identified candidate single-chain variable fragment (scFv) sequences capable of detecting SFTSV NP. Five human IgG antibodies and six chimeric mouse antibodies exhibited strong binding ability to the recombinant NP. Furthermore, their specificity and selectivity were evaluated against NPs from different subtypes and other viral species. A sandwich enzyme-linked immunosorbent assay (ELISA) was performed to determine optimal antibody pairings for SFTSV detection. The mP01A05/hP01C09, mP01A05/hP01B10, and mP02E04/hP01A05 antibody pairs demonstrated high efficacy in diagnosing SFTSV infections. These findings provide valuable antibody resources and establish an effective platform for the diagnosis of SFTS. KEY POINTS: • Monoclonal antibodies targeting SFTSV NP were developed using phage display technology. • Candidate antibodies showed strong binding ability and high specificity to SFTSV NP. • Optimized antibody pairs enabled effective SFTSV detection via sandwich ELISA.</p>","PeriodicalId":8342,"journal":{"name":"Applied Microbiology and Biotechnology","volume":"109 1","pages":"139"},"PeriodicalIF":4.3000,"publicationDate":"2025-06-07","publicationTypes":"Journal Article","fieldsOfStudy":null,"isOpenAccess":false,"openAccessPdf":"https://www.ncbi.nlm.nih.gov/pmc/articles/PMC12145327/pdf/","citationCount":"0","resultStr":null,"platform":"Semanticscholar","paperid":null,"PeriodicalName":"Applied Microbiology and Biotechnology","FirstCategoryId":"5","ListUrlMain":"https://doi.org/10.1007/s00253-025-13530-1","RegionNum":3,"RegionCategory":"生物学","ArticlePicture":[],"TitleCN":null,"AbstractTextCN":null,"PMCID":null,"EPubDate":"","PubModel":"","JCR":"Q2","JCRName":"BIOTECHNOLOGY & APPLIED MICROBIOLOGY","Score":null,"Total":0}
引用次数: 0

Abstract

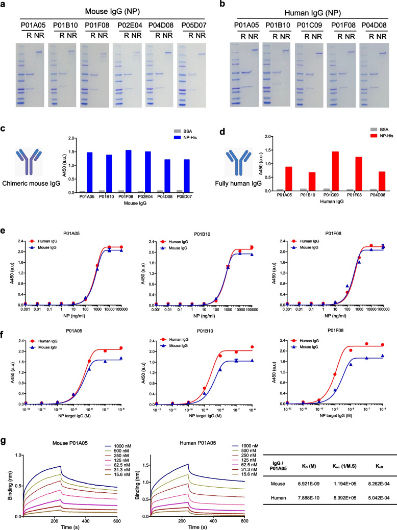
Severe fever with thrombocytopenia syndrome (SFTS) is an emerging viral infectious disease caused by a novel Bandavirus in the family Phenuiviridae. The SFTS virus (SFTSV) is transmitted to various hosts, including humans, through tick bites, leading to high fever, thrombocytopenia, and leukopenia, with a high case fatality rate (up to 30%) due to multiple organ dysfunction. Therefore, early diagnosis is crucial for effective treatment and preventing disease transmission. In this study, we aimed to develop and characterize monoclonal antibodies targeting the SFTSV nucleocapsid protein (NP). We generated recombinant NP to screen antibodies against SFTSV. Using phage display technology, we identified candidate single-chain variable fragment (scFv) sequences capable of detecting SFTSV NP. Five human IgG antibodies and six chimeric mouse antibodies exhibited strong binding ability to the recombinant NP. Furthermore, their specificity and selectivity were evaluated against NPs from different subtypes and other viral species. A sandwich enzyme-linked immunosorbent assay (ELISA) was performed to determine optimal antibody pairings for SFTSV detection. The mP01A05/hP01C09, mP01A05/hP01B10, and mP02E04/hP01A05 antibody pairs demonstrated high efficacy in diagnosing SFTSV infections. These findings provide valuable antibody resources and establish an effective platform for the diagnosis of SFTS. KEY POINTS: • Monoclonal antibodies targeting SFTSV NP were developed using phage display technology. • Candidate antibodies showed strong binding ability and high specificity to SFTSV NP. • Optimized antibody pairs enabled effective SFTSV detection via sandwich ELISA.

Abstract Image

Abstract Image

Abstract Image

用于诊断发热伴血小板减少综合征病毒核蛋白抗体的研制。
发热伴血小板减少综合征(SFTS)是由一种新型班达病毒引起的新型病毒性传染病。SFTS病毒(SFTSV)通过蜱叮咬传播给包括人类在内的各种宿主,导致高热、血小板减少和白细胞减少,由于多器官功能障碍,病死率高(高达30%)。因此,早期诊断对于有效治疗和预防疾病传播至关重要。在这项研究中,我们旨在开发和鉴定针对SFTSV核衣壳蛋白(NP)的单克隆抗体。我们生成重组NP来筛选SFTSV抗体。利用噬菌体展示技术,我们鉴定出能够检测SFTSV NP的候选单链可变片段(scFv)序列。5个人IgG抗体和6个嵌合小鼠抗体对重组NP具有较强的结合能力。此外,还评估了它们对不同亚型和其他病毒种的NPs的特异性和选择性。采用夹心酶联免疫吸附试验(ELISA)确定检测SFTSV的最佳抗体配对。mP01A05/hP01C09、mP01A05/hP01B10和mP02E04/hP01A05抗体对SFTSV感染的诊断效果较好。这些发现提供了宝贵的抗体资源,为SFTS的诊断建立了有效的平台。•利用噬菌体展示技术制备靶向SFTSV NP的单克隆抗体。•候选抗体对SFTSV NP具有较强的结合能力和高特异性。•优化抗体对,通过夹心ELISA有效检测SFTSV。
本文章由计算机程序翻译,如有差异,请以英文原文为准。
求助全文
约1分钟内获得全文 求助全文
来源期刊
Applied Microbiology and Biotechnology
Applied Microbiology and Biotechnology 工程技术-生物工程与应用微生物
CiteScore
10.00
自引率
4.00%
发文量
535
审稿时长
2 months
期刊介绍: Applied Microbiology and Biotechnology focusses on prokaryotic or eukaryotic cells, relevant enzymes and proteins; applied genetics and molecular biotechnology; genomics and proteomics; applied microbial and cell physiology; environmental biotechnology; process and products and more. The journal welcomes full-length papers and mini-reviews of new and emerging products, processes and technologies.
×
引用
GB/T 7714-2015
复制
MLA
复制
APA
复制
导出至
BibTeX EndNote RefMan NoteFirst NoteExpress
×
提示
您的信息不完整,为了账户安全,请先补充。
现在去补充
×
提示
您因"违规操作"
具体请查看互助需知
我知道了
×
提示
确定
请完成安全验证×
copy
已复制链接
快去分享给好友吧!
我知道了
右上角分享
点击右上角分享
0
联系我们:info@booksci.cn Book学术提供免费学术资源搜索服务,方便国内外学者检索中英文文献。致力于提供最便捷和优质的服务体验。 Copyright © 2023 布克学术 All rights reserved.
京ICP备2023020795号-1
ghs 京公网安备 11010802042870号
Book学术文献互助
Book学术文献互助群
群 号:604180095
Book学术官方微信