Survivin modulates stiffness-induced vascular smooth muscle cell motility.

IF 4.1 3区 医学 Q1 ENGINEERING, BIOMEDICAL
APL Bioengineering Pub Date : 2025-06-04 eCollection Date: 2025-06-01 DOI:10.1063/5.0252766
Thomas Mousso, Kalina Rice, Bat-Ider Tumenbayar, Khanh Pham, Yuna Heo, Su Chin Heo, Kwonmoo Lee, Andrew T Lombardo, Yongho Bae
{"title":"Survivin modulates stiffness-induced vascular smooth muscle cell motility.","authors":"Thomas Mousso, Kalina Rice, Bat-Ider Tumenbayar, Khanh Pham, Yuna Heo, Su Chin Heo, Kwonmoo Lee, Andrew T Lombardo, Yongho Bae","doi":"10.1063/5.0252766","DOIUrl":null,"url":null,"abstract":"<p><p>Arterial stiffness is a contributor to cardiovascular diseases (CVDs) and is associated with the aberrant migration of vascular smooth muscle cells (VSMCs). However, the mechanisms driving VSMC migration in stiff environments remain unclear. We recently demonstrated that survivin is upregulated in mouse and human VSMCs cultured on stiff hydrogels, where it modulates stiffness-mediated cell proliferation. However, its role in stiffness-dependent VSMC migration remains unknown. To assess its impact on migration, we performed time-lapse microscopy on VSMCs seeded on fibronectin-coated soft and stiff hydrogels, mimicking the physiological stiffness of normal and diseased arteries. We observed that VSMC motility increased under stiff conditions, while pharmacologic or siRNA-mediated inhibition of survivin reduced stiffness-stimulated migration to rates similar to those observed under soft conditions. Further investigation revealed that cells on stiff hydrogels exhibited greater directional movement and robust lamellipodial protrusion compared to those on soft hydrogels. Interestingly, survivin-inhibited cells on stiff hydrogels showed reduced directional persistence and lamellipodial protrusion. We also found that survivin overexpression modestly increased cell motility and partially rescued the lack of directional persistence compared to green fluorescent protein (GFP)-expressing VSMCs on soft hydrogels. Mechanistically, stiffness- and survivin-dependent cell migration involves focal adhesion kinase (FAK) and actin dynamics, as stiffness increases phosphorylated FAK recruitment to focal adhesions and promotes actin organization and stress fiber formation-effects that are disrupted by survivin inhibition. In conclusion, our findings establish that mechanotransduction through a survivin-FAK-actin cascade converts extracellular matrix stiffness into stiffness-sensitive motility, suggesting that targeting this pathway may offer therapeutic strategies for CVD.</p>","PeriodicalId":46288,"journal":{"name":"APL Bioengineering","volume":"9 2","pages":"026120"},"PeriodicalIF":4.1000,"publicationDate":"2025-06-04","publicationTypes":"Journal Article","fieldsOfStudy":null,"isOpenAccess":false,"openAccessPdf":"https://www.ncbi.nlm.nih.gov/pmc/articles/PMC12140803/pdf/","citationCount":"0","resultStr":null,"platform":"Semanticscholar","paperid":null,"PeriodicalName":"APL Bioengineering","FirstCategoryId":"5","ListUrlMain":"https://doi.org/10.1063/5.0252766","RegionNum":3,"RegionCategory":"医学","ArticlePicture":[],"TitleCN":null,"AbstractTextCN":null,"PMCID":null,"EPubDate":"2025/6/1 0:00:00","PubModel":"eCollection","JCR":"Q1","JCRName":"ENGINEERING, BIOMEDICAL","Score":null,"Total":0}
引用次数: 0

Abstract

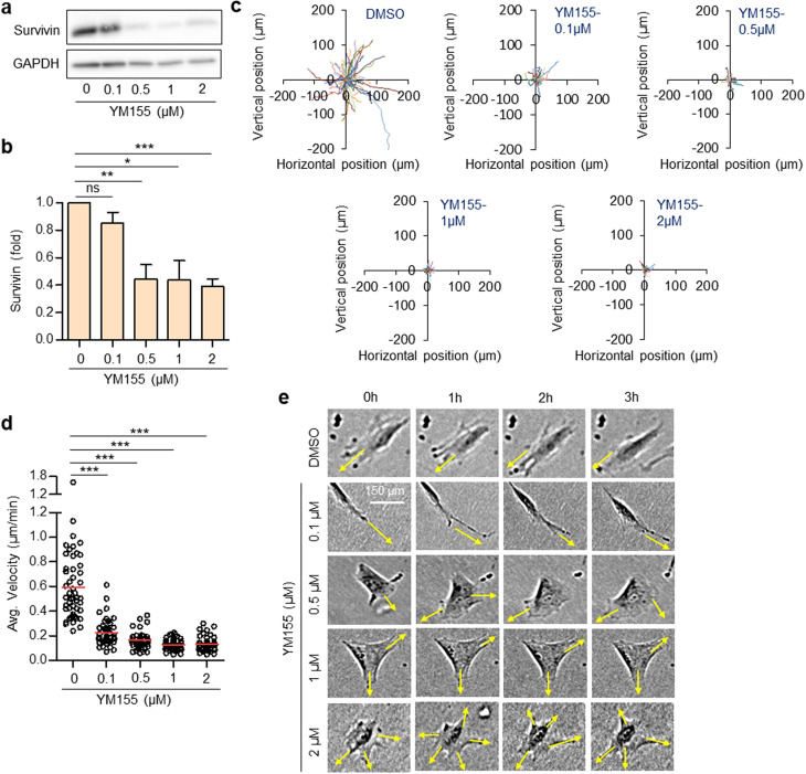
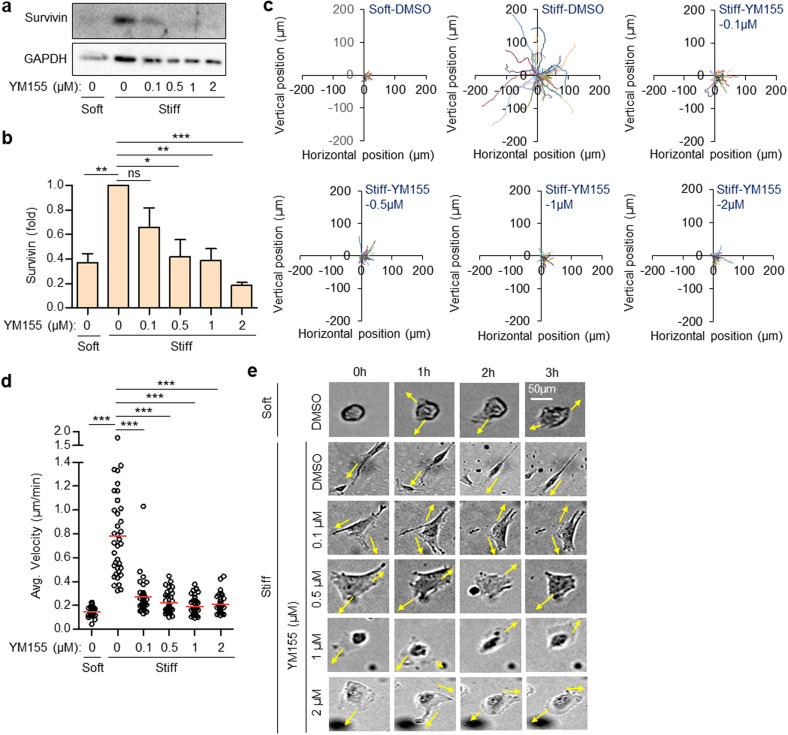
Arterial stiffness is a contributor to cardiovascular diseases (CVDs) and is associated with the aberrant migration of vascular smooth muscle cells (VSMCs). However, the mechanisms driving VSMC migration in stiff environments remain unclear. We recently demonstrated that survivin is upregulated in mouse and human VSMCs cultured on stiff hydrogels, where it modulates stiffness-mediated cell proliferation. However, its role in stiffness-dependent VSMC migration remains unknown. To assess its impact on migration, we performed time-lapse microscopy on VSMCs seeded on fibronectin-coated soft and stiff hydrogels, mimicking the physiological stiffness of normal and diseased arteries. We observed that VSMC motility increased under stiff conditions, while pharmacologic or siRNA-mediated inhibition of survivin reduced stiffness-stimulated migration to rates similar to those observed under soft conditions. Further investigation revealed that cells on stiff hydrogels exhibited greater directional movement and robust lamellipodial protrusion compared to those on soft hydrogels. Interestingly, survivin-inhibited cells on stiff hydrogels showed reduced directional persistence and lamellipodial protrusion. We also found that survivin overexpression modestly increased cell motility and partially rescued the lack of directional persistence compared to green fluorescent protein (GFP)-expressing VSMCs on soft hydrogels. Mechanistically, stiffness- and survivin-dependent cell migration involves focal adhesion kinase (FAK) and actin dynamics, as stiffness increases phosphorylated FAK recruitment to focal adhesions and promotes actin organization and stress fiber formation-effects that are disrupted by survivin inhibition. In conclusion, our findings establish that mechanotransduction through a survivin-FAK-actin cascade converts extracellular matrix stiffness into stiffness-sensitive motility, suggesting that targeting this pathway may offer therapeutic strategies for CVD.

Abstract Image

Abstract Image

Abstract Image

Survivin调节刚性诱导的血管平滑肌细胞运动。
动脉僵硬是心血管疾病(cvd)的一个诱因,并与血管平滑肌细胞(VSMCs)的异常迁移有关。然而,在僵硬的环境中驱动VSMC迁移的机制仍然不清楚。我们最近证明,在坚硬水凝胶培养的小鼠和人VSMCs中,survivin上调,其中它调节硬度介导的细胞增殖。然而,它在刚度相关的VSMC迁移中的作用仍然未知。为了评估其对迁移的影响,我们对植入纤维连接蛋白包被的软硬水凝胶的VSMCs进行了延时显微镜观察,模拟了正常和病变动脉的生理刚度。我们观察到,在僵硬条件下,VSMC的运动性增加,而药物或sirna介导的survivin抑制将僵硬刺激的迁移率降低到与柔软条件下相似的水平。进一步的研究表明,与软水凝胶相比,硬水凝胶上的细胞表现出更大的定向运动和强健的板足突。有趣的是,生存素抑制的细胞在坚硬的水凝胶上表现出方向性持久性和板足突性降低。我们还发现,与软水凝胶上表达绿色荧光蛋白(GFP)的VSMCs相比,survivin过表达适度地增加了细胞的运动能力,并部分挽救了缺乏定向持久性的VSMCs。从机制上讲,刚度和生存素依赖的细胞迁移涉及局灶黏着激酶(FAK)和肌动蛋白动力学,因为刚度增加了磷酸化的FAK向局灶黏着的募集,促进了肌动蛋白的组织和应激纤维的形成——这些效应被生存素抑制所破坏。总之,我们的研究结果表明,通过survivin-FAK-actin级联的机械转导将细胞外基质刚度转化为刚度敏感的运动性,这表明靶向这一途径可能为心血管疾病的治疗提供策略。
本文章由计算机程序翻译,如有差异,请以英文原文为准。
求助全文
约1分钟内获得全文 求助全文
来源期刊
APL Bioengineering
APL Bioengineering ENGINEERING, BIOMEDICAL-
CiteScore
9.30
自引率
6.70%
发文量
39
审稿时长
19 weeks
期刊介绍: APL Bioengineering is devoted to research at the intersection of biology, physics, and engineering. The journal publishes high-impact manuscripts specific to the understanding and advancement of physics and engineering of biological systems. APL Bioengineering is the new home for the bioengineering and biomedical research communities. APL Bioengineering publishes original research articles, reviews, and perspectives. Topical coverage includes: -Biofabrication and Bioprinting -Biomedical Materials, Sensors, and Imaging -Engineered Living Systems -Cell and Tissue Engineering -Regenerative Medicine -Molecular, Cell, and Tissue Biomechanics -Systems Biology and Computational Biology
×
引用
GB/T 7714-2015
复制
MLA
复制
APA
复制
导出至
BibTeX EndNote RefMan NoteFirst NoteExpress
×
提示
您的信息不完整,为了账户安全,请先补充。
现在去补充
×
提示
您因"违规操作"
具体请查看互助需知
我知道了
×
提示
确定
请完成安全验证×
copy
已复制链接
快去分享给好友吧!
我知道了
右上角分享
点击右上角分享
0
联系我们:info@booksci.cn Book学术提供免费学术资源搜索服务,方便国内外学者检索中英文文献。致力于提供最便捷和优质的服务体验。 Copyright © 2023 布克学术 All rights reserved.
京ICP备2023020795号-1
ghs 京公网安备 11010802042870号
Book学术文献互助
Book学术文献互助群
群 号:604180095
Book学术官方微信