L-serine promotes pro-carcinogenic effects of colibactin-producing E. coli.

IF 11 1区 医学 Q1 GASTROENTEROLOGY & HEPATOLOGY
Gut Microbes Pub Date : 2025-12-01 Epub Date: 2025-06-05 DOI:10.1080/19490976.2025.2515480
Amandine Devaux, Romain Villéger, Gwenaëlle Roche, Binta Diémé, Michael Rodrigues, Charline Juban, Marie Lagrée, Nicolas Venisse, Cyril Jousse, Nicolas Barnich, Mathilde Bonnet
{"title":"L-serine promotes pro-carcinogenic effects of colibactin-producing <i>E. coli</i>.","authors":"Amandine Devaux, Romain Villéger, Gwenaëlle Roche, Binta Diémé, Michael Rodrigues, Charline Juban, Marie Lagrée, Nicolas Venisse, Cyril Jousse, Nicolas Barnich, Mathilde Bonnet","doi":"10.1080/19490976.2025.2515480","DOIUrl":null,"url":null,"abstract":"<p><p>Colonic tissues are abnormally colonized by colibactin-producing <i>Escherichia coli</i> (CoPEC) in colorectal cancer (CRC) patients. CoPECs have been shown to promote colorectal carcinogenesis in several pre-clinical CRC mouse models. Here, we report that CoPEC reprograms the metabolism of colonic epithelial cells in a colibactin-dependent manner, leading to a Warburg-like effect, altered redox homeostasis, and disrupted amino acid metabolism. Among these metabolic modifications, we observed a significant decrease in both extracellular and intracellular serine levels. We found that CoPEC activates the L-serine-utilization operon during gut colonization, maximizing its competitive fitness advantage over a commensal strain. Moreover, an L-serine-depleted diet induces an early and transient decrease in CoPEC colonization of mice gut, associated with decrease of both DNA damages and tumor development. Finally, deletion of the bacterial <i>tdcA</i> gene involved in L-serine operon utilization reduces the competitive fitness of CoPEC, the <i>in vitro</i> adhesion and persistence within the epithelial cells and leads in CRC animal models to reduced carcinogenic activity of the pathobiont. This work highlights the interplay between intestinal microbiota factors, such as CoPEC, and nutritional factors, such as L-serine, in colorectal carcinogenesis.</p>","PeriodicalId":12909,"journal":{"name":"Gut Microbes","volume":"17 1","pages":"2515480"},"PeriodicalIF":11.0000,"publicationDate":"2025-12-01","publicationTypes":"Journal Article","fieldsOfStudy":null,"isOpenAccess":false,"openAccessPdf":"https://www.ncbi.nlm.nih.gov/pmc/articles/PMC12143686/pdf/","citationCount":"0","resultStr":null,"platform":"Semanticscholar","paperid":null,"PeriodicalName":"Gut Microbes","FirstCategoryId":"3","ListUrlMain":"https://doi.org/10.1080/19490976.2025.2515480","RegionNum":1,"RegionCategory":"医学","ArticlePicture":[],"TitleCN":null,"AbstractTextCN":null,"PMCID":null,"EPubDate":"2025/6/5 0:00:00","PubModel":"Epub","JCR":"Q1","JCRName":"GASTROENTEROLOGY & HEPATOLOGY","Score":null,"Total":0}
引用次数: 0

Abstract

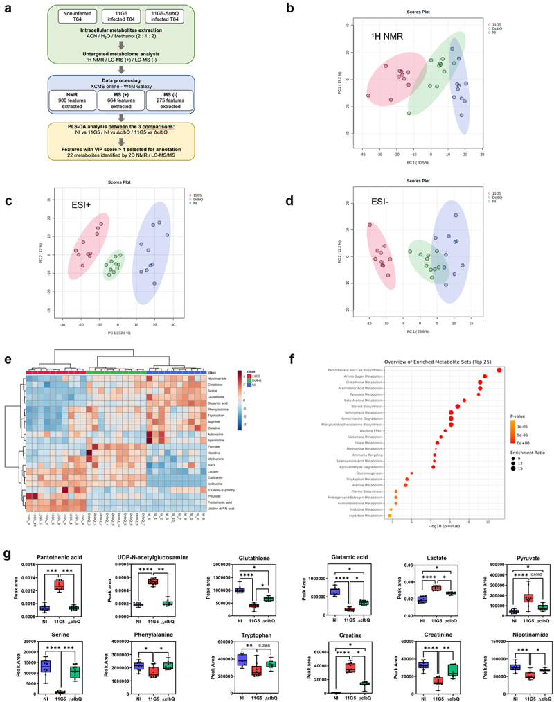
Colonic tissues are abnormally colonized by colibactin-producing Escherichia coli (CoPEC) in colorectal cancer (CRC) patients. CoPECs have been shown to promote colorectal carcinogenesis in several pre-clinical CRC mouse models. Here, we report that CoPEC reprograms the metabolism of colonic epithelial cells in a colibactin-dependent manner, leading to a Warburg-like effect, altered redox homeostasis, and disrupted amino acid metabolism. Among these metabolic modifications, we observed a significant decrease in both extracellular and intracellular serine levels. We found that CoPEC activates the L-serine-utilization operon during gut colonization, maximizing its competitive fitness advantage over a commensal strain. Moreover, an L-serine-depleted diet induces an early and transient decrease in CoPEC colonization of mice gut, associated with decrease of both DNA damages and tumor development. Finally, deletion of the bacterial tdcA gene involved in L-serine operon utilization reduces the competitive fitness of CoPEC, the in vitro adhesion and persistence within the epithelial cells and leads in CRC animal models to reduced carcinogenic activity of the pathobiont. This work highlights the interplay between intestinal microbiota factors, such as CoPEC, and nutritional factors, such as L-serine, in colorectal carcinogenesis.

Abstract Image

Abstract Image

Abstract Image

l -丝氨酸促进产生大肠杆菌素的大肠杆菌的致癌作用。
结直肠癌(CRC)患者的结肠组织被产生大肠杆菌素的大肠杆菌(CoPEC)异常定植。在一些临床前CRC小鼠模型中,CoPECs已被证明可促进结直肠癌的发生。在这里,我们报道了CoPEC以依赖大肠杆菌素的方式重编程结肠上皮细胞的代谢,导致warburg样效应,改变氧化还原稳态,破坏氨基酸代谢。在这些代谢改变中,我们观察到细胞外和细胞内丝氨酸水平显著下降。我们发现,CoPEC在肠道定植过程中激活了l -丝氨酸利用操纵子,最大限度地提高了其相对于共生菌株的竞争适应性优势。此外,缺乏l -丝氨酸的饮食诱导小鼠肠道中CoPEC定植的早期和短暂减少,与DNA损伤和肿瘤发展的减少有关。最后,细菌中参与l -丝氨酸操纵子利用的tdcA基因的缺失降低了CoPEC的竞争适应度、上皮细胞内的体外粘附和持久性,并导致CRC动物模型中病原体的致癌活性降低。这项工作强调了肠道微生物群因子(如CoPEC)和营养因子(如l -丝氨酸)在结直肠癌发生中的相互作用。
本文章由计算机程序翻译,如有差异,请以英文原文为准。
求助全文
约1分钟内获得全文 求助全文
来源期刊
Gut Microbes
Gut Microbes Medicine-Microbiology (medical)
CiteScore
18.20
自引率
3.30%
发文量
196
审稿时长
10 weeks
期刊介绍: The intestinal microbiota plays a crucial role in human physiology, influencing various aspects of health and disease such as nutrition, obesity, brain function, allergic responses, immunity, inflammatory bowel disease, irritable bowel syndrome, cancer development, cardiac disease, liver disease, and more. Gut Microbes serves as a platform for showcasing and discussing state-of-the-art research related to the microorganisms present in the intestine. The journal emphasizes mechanistic and cause-and-effect studies. Additionally, it has a counterpart, Gut Microbes Reports, which places a greater focus on emerging topics and comparative and incremental studies.
×
引用
GB/T 7714-2015
复制
MLA
复制
APA
复制
导出至
BibTeX EndNote RefMan NoteFirst NoteExpress
×
提示
您的信息不完整,为了账户安全,请先补充。
现在去补充
×
提示
您因"违规操作"
具体请查看互助需知
我知道了
×
提示
确定
请完成安全验证×
copy
已复制链接
快去分享给好友吧!
我知道了
右上角分享
点击右上角分享
0
联系我们:info@booksci.cn Book学术提供免费学术资源搜索服务,方便国内外学者检索中英文文献。致力于提供最便捷和优质的服务体验。 Copyright © 2023 布克学术 All rights reserved.
京ICP备2023020795号-1
ghs 京公网安备 11010802042870号
Book学术文献互助
Book学术文献互助群
群 号:604180095
Book学术官方微信