Functional characterization of the store-operated calcium entry pathway in naked mole-rat cells.

IF 3.6 3区 生物学 Q1 BIOCHEMISTRY & MOLECULAR BIOLOGY
Open Biology Pub Date : 2025-06-01 Epub Date: 2025-06-04 DOI:10.1098/rsob.250052
Polina Drugachenok, Paulina Urriola-Muñoz, Lanhui Qiu, Zhuang Zhuang Han, Ewan St John Smith, Taufiq Rahman
{"title":"Functional characterization of the store-operated calcium entry pathway in naked mole-rat cells.","authors":"Polina Drugachenok, Paulina Urriola-Muñoz, Lanhui Qiu, Zhuang Zhuang Han, Ewan St John Smith, Taufiq Rahman","doi":"10.1098/rsob.250052","DOIUrl":null,"url":null,"abstract":"<p><p>Naked mole-rats (NMRs, <i>Heterocephalus glaber</i>) are highly unusual rodents exhibiting remarkable adaptations to their subterranean habitat and resistance to developing various age-related diseases such as those related to abnormal cell proliferation or cancer, neurodegeneration and inflammation. In other rodents, as well as humans, a ubiquitous Ca<sup>2+</sup> influx pathway, namely the store-operated Ca<sup>2+</sup> entry (SOCE), has been implicated in all these diseases. SOCE is triggered by intracellular Ca<sup>2+</sup> store depletion resulting in interaction of Stim proteins with Orai proteins, the putative homologues of which appear to be present in the NMR genome, but no functional characterization of SOCE in NMRs has yet been conducted. In this study, we provide the first functional and pharmacological characterization of SOCE in NMR using both excitable and non-excitable cells.</p>","PeriodicalId":19629,"journal":{"name":"Open Biology","volume":"15 6","pages":"250052"},"PeriodicalIF":3.6000,"publicationDate":"2025-06-01","publicationTypes":"Journal Article","fieldsOfStudy":null,"isOpenAccess":false,"openAccessPdf":"https://www.ncbi.nlm.nih.gov/pmc/articles/PMC12133337/pdf/","citationCount":"0","resultStr":null,"platform":"Semanticscholar","paperid":null,"PeriodicalName":"Open Biology","FirstCategoryId":"99","ListUrlMain":"https://doi.org/10.1098/rsob.250052","RegionNum":3,"RegionCategory":"生物学","ArticlePicture":[],"TitleCN":null,"AbstractTextCN":null,"PMCID":null,"EPubDate":"2025/6/4 0:00:00","PubModel":"Epub","JCR":"Q1","JCRName":"BIOCHEMISTRY & MOLECULAR BIOLOGY","Score":null,"Total":0}
引用次数: 0

Abstract

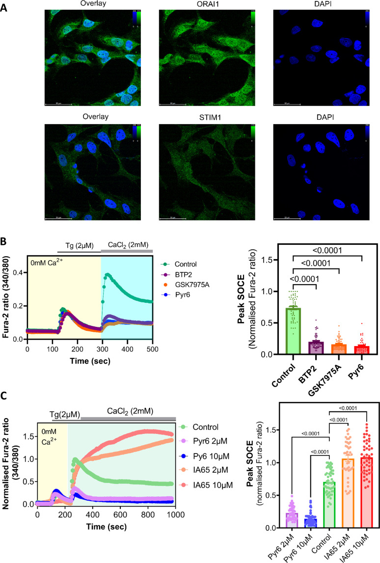
Naked mole-rats (NMRs, Heterocephalus glaber) are highly unusual rodents exhibiting remarkable adaptations to their subterranean habitat and resistance to developing various age-related diseases such as those related to abnormal cell proliferation or cancer, neurodegeneration and inflammation. In other rodents, as well as humans, a ubiquitous Ca2+ influx pathway, namely the store-operated Ca2+ entry (SOCE), has been implicated in all these diseases. SOCE is triggered by intracellular Ca2+ store depletion resulting in interaction of Stim proteins with Orai proteins, the putative homologues of which appear to be present in the NMR genome, but no functional characterization of SOCE in NMRs has yet been conducted. In this study, we provide the first functional and pharmacological characterization of SOCE in NMR using both excitable and non-excitable cells.

Abstract Image

Abstract Image

Abstract Image

裸鼹鼠细胞储存操作钙进入通路的功能表征。
裸鼹鼠(NMRs, Heterocephalus glaber)是一种非常罕见的啮齿动物,对其地下栖息地表现出非凡的适应性,并对各种与年龄相关的疾病(如与异常细胞增殖或癌症、神经变性和炎症有关的疾病)具有抵抗力。在其他啮齿动物和人类中,普遍存在的Ca2+内流途径,即储存操作的Ca2+进入(SOCE),与所有这些疾病都有关系。SOCE是由细胞内Ca2+储存耗尽导致Stim蛋白与Orai蛋白相互作用引发的,其假定的同源物似乎存在于NMR基因组中,但尚未进行SOCE在NMR中的功能表征。在这项研究中,我们首次使用可兴奋细胞和不可兴奋细胞在核磁共振中对SOCE进行了功能和药理学表征。
本文章由计算机程序翻译,如有差异,请以英文原文为准。
求助全文
约1分钟内获得全文 求助全文
来源期刊
Open Biology
Open Biology BIOCHEMISTRY & MOLECULAR BIOLOGY-
CiteScore
10.00
自引率
1.70%
发文量
136
审稿时长
6-12 weeks
期刊介绍: Open Biology is an online journal that welcomes original, high impact research in cell and developmental biology, molecular and structural biology, biochemistry, neuroscience, immunology, microbiology and genetics.
×
引用
GB/T 7714-2015
复制
MLA
复制
APA
复制
导出至
BibTeX EndNote RefMan NoteFirst NoteExpress
×
提示
您的信息不完整,为了账户安全,请先补充。
现在去补充
×
提示
您因"违规操作"
具体请查看互助需知
我知道了
×
提示
确定
请完成安全验证×
copy
已复制链接
快去分享给好友吧!
我知道了
右上角分享
点击右上角分享
0
联系我们:info@booksci.cn Book学术提供免费学术资源搜索服务,方便国内外学者检索中英文文献。致力于提供最便捷和优质的服务体验。 Copyright © 2023 布克学术 All rights reserved.
京ICP备2023020795号-1
ghs 京公网安备 11010802042870号
Book学术文献互助
Book学术文献互助群
群 号:604180095
Book学术官方微信