Enhancing the maturity of in vitro engineered cartilage from Wharton's jelly-derived photo-crosslinked hydrogel using dynamic bioreactors and its in vivo outcomes in animal models.

IF 8.1 1区 医学 Q1 MATERIALS SCIENCE, BIOMATERIALS
Regenerative Biomaterials Pub Date : 2025-05-08 eCollection Date: 2025-01-01 DOI:10.1093/rb/rbaf037
Chuanzhi Wei, Mingyue Lin, Qitao Bo, Wufei Dai, Jinghao Ding, Ru Chen
{"title":"Enhancing the maturity of <i>in vitro</i> engineered cartilage from Wharton's jelly-derived photo-crosslinked hydrogel using dynamic bioreactors and its <i>in vivo</i> outcomes in animal models.","authors":"Chuanzhi Wei, Mingyue Lin, Qitao Bo, Wufei Dai, Jinghao Ding, Ru Chen","doi":"10.1093/rb/rbaf037","DOIUrl":null,"url":null,"abstract":"<p><p>The immature state of <i>in vitro</i> engineered cartilage (IVEC) hinders its clinical translation, highlighting the need for optimized scaffold platforms and cultivation models. Our previous work demonstrated that Wharton's jelly (WJ) contains an extracellular matrix (ECM) whose composition closely resembles that of native cartilage and includes several bioactive factors that promote chondrogenic induction. Furthermore, earlier studies have shown that photo-crosslinkable hydrogels are ideal carrier scaffolds for cartilage tissue engineering and that bioreactors improve nutrient and waste exchange between scaffolds and the culture medium. Based on these findings, we employed a dynamic bioreactor in combination with a WJ-derived photo-crosslinkable hydrogel to enhance IVEC maturity. Our results indicate that the decellularized WJ matrix (DWJM) effectively retains its native chondrogenic ECM components and bioactive factors. The photo-crosslinkable ADWJM hydrogel-produced by modifying DWJM with methacrylate anhydride-demonstrated excellent gelation capacity as well as tunable rheological properties, swelling ratios and degradation rates across different DWJM concentrations. In addition, the ADWJM hydrogel exhibited outstanding biocompatibility by providing a favorable 3D microenvironment for chondrocyte survival and proliferation. Most importantly, the dynamic bioreactor markedly promoted IVEC maturation. Constructs cultured under dynamic conditions displayed increased thickness, wet weight and volume; enhanced mechanical strength; more typical lacunae structures; and uniform deposition of cartilage-specific ECM compared to constructs maintained in static conditions or within a static bioreactor. Moreover, in vivo subcutaneous implantation of IVEC in goats further validated these findings, as the implanted constructs exhibited cartilage components and mechanical properties closely resembling those of natural cartilage. These results offer a promising approach for enhancing IVEC maturity and support its future clinical translation.</p>","PeriodicalId":20929,"journal":{"name":"Regenerative Biomaterials","volume":"12 ","pages":"rbaf037"},"PeriodicalIF":8.1000,"publicationDate":"2025-05-08","publicationTypes":"Journal Article","fieldsOfStudy":null,"isOpenAccess":false,"openAccessPdf":"https://www.ncbi.nlm.nih.gov/pmc/articles/PMC12122073/pdf/","citationCount":"0","resultStr":null,"platform":"Semanticscholar","paperid":null,"PeriodicalName":"Regenerative Biomaterials","FirstCategoryId":"5","ListUrlMain":"https://doi.org/10.1093/rb/rbaf037","RegionNum":1,"RegionCategory":"医学","ArticlePicture":[],"TitleCN":null,"AbstractTextCN":null,"PMCID":null,"EPubDate":"2025/1/1 0:00:00","PubModel":"eCollection","JCR":"Q1","JCRName":"MATERIALS SCIENCE, BIOMATERIALS","Score":null,"Total":0}
引用次数: 0

Abstract

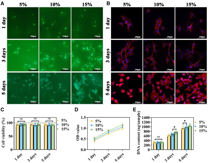
The immature state of in vitro engineered cartilage (IVEC) hinders its clinical translation, highlighting the need for optimized scaffold platforms and cultivation models. Our previous work demonstrated that Wharton's jelly (WJ) contains an extracellular matrix (ECM) whose composition closely resembles that of native cartilage and includes several bioactive factors that promote chondrogenic induction. Furthermore, earlier studies have shown that photo-crosslinkable hydrogels are ideal carrier scaffolds for cartilage tissue engineering and that bioreactors improve nutrient and waste exchange between scaffolds and the culture medium. Based on these findings, we employed a dynamic bioreactor in combination with a WJ-derived photo-crosslinkable hydrogel to enhance IVEC maturity. Our results indicate that the decellularized WJ matrix (DWJM) effectively retains its native chondrogenic ECM components and bioactive factors. The photo-crosslinkable ADWJM hydrogel-produced by modifying DWJM with methacrylate anhydride-demonstrated excellent gelation capacity as well as tunable rheological properties, swelling ratios and degradation rates across different DWJM concentrations. In addition, the ADWJM hydrogel exhibited outstanding biocompatibility by providing a favorable 3D microenvironment for chondrocyte survival and proliferation. Most importantly, the dynamic bioreactor markedly promoted IVEC maturation. Constructs cultured under dynamic conditions displayed increased thickness, wet weight and volume; enhanced mechanical strength; more typical lacunae structures; and uniform deposition of cartilage-specific ECM compared to constructs maintained in static conditions or within a static bioreactor. Moreover, in vivo subcutaneous implantation of IVEC in goats further validated these findings, as the implanted constructs exhibited cartilage components and mechanical properties closely resembling those of natural cartilage. These results offer a promising approach for enhancing IVEC maturity and support its future clinical translation.

Abstract Image

Abstract Image

Abstract Image

利用动态生物反应器提高沃顿果冻衍生光交联水凝胶体外工程软骨的成熟度及其在动物模型中的体内结果。
体外工程软骨(IVEC)的不成熟状态阻碍了其临床转化,突出了对优化支架平台和培养模型的需求。我们之前的研究表明,Wharton’s jelly (WJ)含有一种细胞外基质(ECM),其组成与天然软骨非常相似,并含有几种促进软骨形成的生物活性因子。此外,早期的研究表明,光交联水凝胶是软骨组织工程理想的载体支架,生物反应器可以改善支架与培养基之间的营养和废物交换。基于这些发现,我们采用动态生物反应器结合wj衍生的光交联水凝胶来提高IVEC的成熟度。我们的研究结果表明,脱细胞WJ基质(DWJM)有效地保留了其天然的软骨性ECM成分和生物活性因子。光交联的ADWJM水凝胶——用甲基丙烯酸酐修饰DWJM——在不同浓度的DWJM中表现出优异的凝胶能力、可调的流变性能、溶胀率和降解率。此外,ADWJM水凝胶为软骨细胞存活和增殖提供了良好的三维微环境,表现出良好的生物相容性。最重要的是,动态生物反应器显著促进了IVEC的成熟。在动态条件下培养的构建体厚度、湿重和体积均有所增加;提高机械强度;较为典型的腔隙结构;与在静态条件下或在静态生物反应器中维持的构建物相比,软骨特异性ECM的均匀沉积。此外,山羊体内皮下植入IVEC进一步验证了这些发现,因为植入的构建物具有与天然软骨相似的软骨成分和力学性能。这些结果为提高IVEC的成熟度和支持其未来的临床转化提供了一种有希望的方法。
本文章由计算机程序翻译,如有差异,请以英文原文为准。
求助全文
约1分钟内获得全文 求助全文
来源期刊
Regenerative Biomaterials
Regenerative Biomaterials Materials Science-Biomaterials
CiteScore
7.90
自引率
16.40%
发文量
92
审稿时长
10 weeks
期刊介绍: Regenerative Biomaterials is an international, interdisciplinary, peer-reviewed journal publishing the latest advances in biomaterials and regenerative medicine. The journal provides a forum for the publication of original research papers, reviews, clinical case reports, and commentaries on the topics relevant to the development of advanced regenerative biomaterials concerning novel regenerative technologies and therapeutic approaches for the regeneration and repair of damaged tissues and organs. The interactions of biomaterials with cells and tissue, especially with stem cells, will be of particular focus.
×
引用
GB/T 7714-2015
复制
MLA
复制
APA
复制
导出至
BibTeX EndNote RefMan NoteFirst NoteExpress
×
提示
您的信息不完整,为了账户安全,请先补充。
现在去补充
×
提示
您因"违规操作"
具体请查看互助需知
我知道了
×
提示
确定
请完成安全验证×
copy
已复制链接
快去分享给好友吧!
我知道了
右上角分享
点击右上角分享
0
联系我们:info@booksci.cn Book学术提供免费学术资源搜索服务,方便国内外学者检索中英文文献。致力于提供最便捷和优质的服务体验。 Copyright © 2023 布克学术 All rights reserved.
京ICP备2023020795号-1
ghs 京公网安备 11010802042870号
Book学术文献互助
Book学术文献互助群
群 号:604180095
Book学术官方微信