Decoding a novel non-enzymatic protein acetylation mechanism in sperm that is essential for fertilizing potential.

IF 4.6 2区 生物学 Q1 BIOLOGY
María Iniesta-Cuerda, Jan Nevoral, Dario Krapf, Julián Garde, Ana Josefa Soler-Valls, Marc Yeste
{"title":"Decoding a novel non-enzymatic protein acetylation mechanism in sperm that is essential for fertilizing potential.","authors":"María Iniesta-Cuerda, Jan Nevoral, Dario Krapf, Julián Garde, Ana Josefa Soler-Valls, Marc Yeste","doi":"10.1186/s40659-025-00613-6","DOIUrl":null,"url":null,"abstract":"<p><strong>Background: </strong>Protein acetylation has emerged as essential for sperm function, attracting considerable attention recently. Acetylation, typically mediated by lysine acetyltransferases, involves attaching an acetyl group from acetyl-coenzyme A to lysine residues in proteins. Under alkaline conditions, however, acetylation can occur with minimal enzymatic involvement, primarily due to an elevated pH. As sperm migrate towards the ampulla, they experience increasing intracellular pH (pHi) while undergoing two crucial processes for fertilization: capacitation and the acrosome reaction (AR). Whereas the involvement of acetylating enzymes in these events has been partially investigated, the potential for non-enzymatic acetylation driven by the pHi alkalinization remains unknown.</p><p><strong>Results: </strong>This study examined protein acetylation (acLys) levels in sperm incubated under capacitating conditions at pH 7.2 and pH 9.0, the latter condition potentially promoting non-enzymatic acetylation. To more precisely investigate the occurrence of non-enzymatic acetylation events, acetyltransferase activity was selectively attenuated using a specific cocktail of inhibitors. The functional implications of these conditions were assessed by examining key fertilization-related sperm attributes, including motility during capacitation and the ability to initiate the AR. Results demonstrated that alkaline conditions elevated basal acLys levels even with reduced acetyltransferase activity (P < 0.05), indicative of non-enzymatic acetylation. α-tubulin, particularly in the midpiece of the sperm flagellum, was identified as a specific target of this modification, correlating with diminished motility during capacitation. Following the AR, acLys levels in the head and midpiece decreased (P < 0.05) under conditions promoting non-enzymatic acetylation, accompanied by reductions in intracellular and acrosomal pH. In contrast, acLys levels and pH in the sperm head incubated under standard capacitating conditions (pH 7.2) remained stable. Sperm exposed to conditions conducive to non-enzymatic acetylation exhibited an impaired ability to trigger the AR (P < 0.05) compared to those maintained at pH 7.2. Notably, diminished acetylase activity emerged as a key factor impairing the maintenance of intracellular and acrosomal pH levels attained during capacitation, even under a pH of 9.0.</p><p><strong>Conclusion: </strong>This study provides novel evidence for the occurrence of non-enzymatic acetylation in sperm, linked to the modulation of α-tubulin acetylation levels and motility during capacitation. Additionally, it suggests that acetyltransferase activity may play a crucial role in regulating intracellular and acrosomal pH levels in capacitated sperm, facilitating the AR.</p>","PeriodicalId":9084,"journal":{"name":"Biological Research","volume":"58 1","pages":"30"},"PeriodicalIF":4.6000,"publicationDate":"2025-05-29","publicationTypes":"Journal Article","fieldsOfStudy":null,"isOpenAccess":false,"openAccessPdf":"https://www.ncbi.nlm.nih.gov/pmc/articles/PMC12121157/pdf/","citationCount":"0","resultStr":null,"platform":"Semanticscholar","paperid":null,"PeriodicalName":"Biological Research","FirstCategoryId":"99","ListUrlMain":"https://doi.org/10.1186/s40659-025-00613-6","RegionNum":2,"RegionCategory":"生物学","ArticlePicture":[],"TitleCN":null,"AbstractTextCN":null,"PMCID":null,"EPubDate":"","PubModel":"","JCR":"Q1","JCRName":"BIOLOGY","Score":null,"Total":0}
引用次数: 0

Abstract

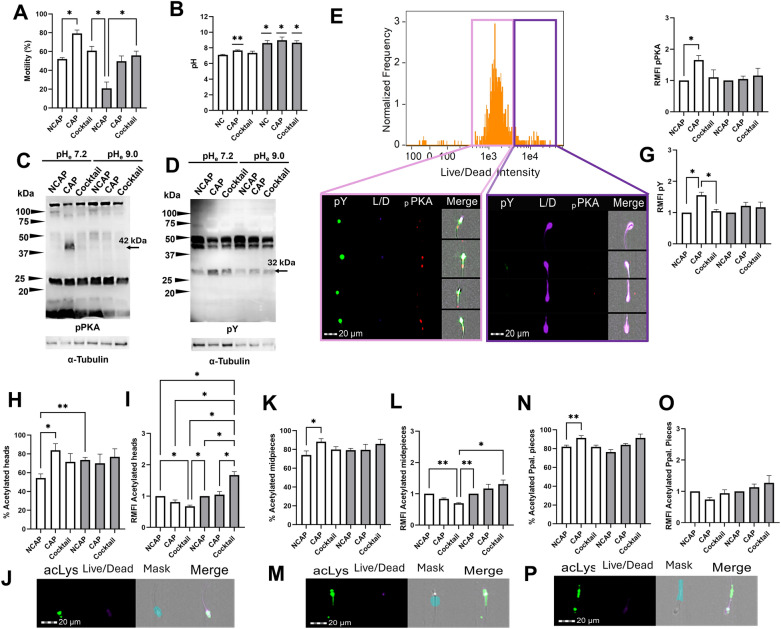
Background: Protein acetylation has emerged as essential for sperm function, attracting considerable attention recently. Acetylation, typically mediated by lysine acetyltransferases, involves attaching an acetyl group from acetyl-coenzyme A to lysine residues in proteins. Under alkaline conditions, however, acetylation can occur with minimal enzymatic involvement, primarily due to an elevated pH. As sperm migrate towards the ampulla, they experience increasing intracellular pH (pHi) while undergoing two crucial processes for fertilization: capacitation and the acrosome reaction (AR). Whereas the involvement of acetylating enzymes in these events has been partially investigated, the potential for non-enzymatic acetylation driven by the pHi alkalinization remains unknown.

Results: This study examined protein acetylation (acLys) levels in sperm incubated under capacitating conditions at pH 7.2 and pH 9.0, the latter condition potentially promoting non-enzymatic acetylation. To more precisely investigate the occurrence of non-enzymatic acetylation events, acetyltransferase activity was selectively attenuated using a specific cocktail of inhibitors. The functional implications of these conditions were assessed by examining key fertilization-related sperm attributes, including motility during capacitation and the ability to initiate the AR. Results demonstrated that alkaline conditions elevated basal acLys levels even with reduced acetyltransferase activity (P < 0.05), indicative of non-enzymatic acetylation. α-tubulin, particularly in the midpiece of the sperm flagellum, was identified as a specific target of this modification, correlating with diminished motility during capacitation. Following the AR, acLys levels in the head and midpiece decreased (P < 0.05) under conditions promoting non-enzymatic acetylation, accompanied by reductions in intracellular and acrosomal pH. In contrast, acLys levels and pH in the sperm head incubated under standard capacitating conditions (pH 7.2) remained stable. Sperm exposed to conditions conducive to non-enzymatic acetylation exhibited an impaired ability to trigger the AR (P < 0.05) compared to those maintained at pH 7.2. Notably, diminished acetylase activity emerged as a key factor impairing the maintenance of intracellular and acrosomal pH levels attained during capacitation, even under a pH of 9.0.

Conclusion: This study provides novel evidence for the occurrence of non-enzymatic acetylation in sperm, linked to the modulation of α-tubulin acetylation levels and motility during capacitation. Additionally, it suggests that acetyltransferase activity may play a crucial role in regulating intracellular and acrosomal pH levels in capacitated sperm, facilitating the AR.

Abstract Image

Abstract Image

Abstract Image

解码精子中对受精潜力至关重要的一种新的非酶蛋白乙酰化机制。
背景:蛋白质乙酰化在精子功能中起着至关重要的作用,近年来引起了广泛关注。乙酰化通常由赖氨酸乙酰转移酶介导,涉及将乙酰辅酶A的乙酰基连接到蛋白质中的赖氨酸残基上。然而,在碱性条件下,乙酰化可以在很少的酶参与下发生,主要是由于pH升高。当精子向壶腹迁移时,它们经历了细胞内pH (pHi)的增加,同时经历了受精的两个关键过程:获能和顶体反应(AR)。尽管乙酰化酶在这些事件中的作用已被部分研究,但由pHi碱化驱动的非酶乙酰化的可能性仍然未知。结果:本研究检测了在pH 7.2和pH 9.0的能化条件下培养的精子中蛋白质乙酰化(acLys)水平,后者可能促进非酶乙酰化。为了更精确地研究非酶乙酰化事件的发生,乙酰转移酶活性被选择性地减弱,使用一种特定的抑制剂鸡尾酒。通过检查与受精相关的关键精子属性,包括获能过程中的运动能力和启动AR的能力,评估了这些条件的功能含义。结果表明,碱性条件提高了基础acLys水平,即使乙酰转移酶活性降低(P)。这项研究为精子中非酶乙酰化的发生提供了新的证据,该乙酰化与α-微管蛋白乙酰化水平的调节和获能过程中的运动性有关。此外,这表明乙酰转移酶活性可能在调节获能精子细胞内和顶体pH水平,促进AR中起关键作用。
本文章由计算机程序翻译,如有差异,请以英文原文为准。
求助全文
约1分钟内获得全文 求助全文
来源期刊
Biological Research
Biological Research 生物-生物学
CiteScore
10.10
自引率
0.00%
发文量
33
审稿时长
>12 weeks
期刊介绍: Biological Research is an open access, peer-reviewed journal that encompasses diverse fields of experimental biology, such as biochemistry, bioinformatics, biotechnology, cell biology, cancer, chemical biology, developmental biology, evolutionary biology, genetics, genomics, immunology, marine biology, microbiology, molecular biology, neuroscience, plant biology, physiology, stem cell research, structural biology and systems biology.
×
引用
GB/T 7714-2015
复制
MLA
复制
APA
复制
导出至
BibTeX EndNote RefMan NoteFirst NoteExpress
×
提示
您的信息不完整,为了账户安全,请先补充。
现在去补充
×
提示
您因"违规操作"
具体请查看互助需知
我知道了
×
提示
确定
请完成安全验证×
copy
已复制链接
快去分享给好友吧!
我知道了
右上角分享
点击右上角分享
0
联系我们:info@booksci.cn Book学术提供免费学术资源搜索服务,方便国内外学者检索中英文文献。致力于提供最便捷和优质的服务体验。 Copyright © 2023 布克学术 All rights reserved.
京ICP备2023020795号-1
ghs 京公网安备 11010802042870号
Book学术文献互助
Book学术文献互助群
群 号:604180095
Book学术官方微信