Identification and regulation of EMT cells in vivo by laser stimulation.

IF 4.1 3区 医学 Q1 ENGINEERING, BIOMEDICAL
APL Bioengineering Pub Date : 2025-05-27 eCollection Date: 2025-06-01 DOI:10.1063/5.0268350
Xiaohui Zhao, Guang Zhu, Meng Xue, Hao He
{"title":"Identification and regulation of EMT cells <i>in vivo</i> by laser stimulation.","authors":"Xiaohui Zhao, Guang Zhu, Meng Xue, Hao He","doi":"10.1063/5.0268350","DOIUrl":null,"url":null,"abstract":"<p><p>Cells undergoing epithelial-to-mesenchymal transition (EMT) exhibit significant plasticity, making them more tumorigenic, invasive, and stem-like. PLCG2 has been identified as being linked to EMT. Specifically, the PLCG2-high subpopulation of tumor cells shows strong correlations with metastasis. However, it remains unclear whether PLCG2 serves as a direct driver of EMT. In this study, we employ an <i>in vivo</i> photostimulation method using tightly focused femtosecond-laser scanning to activate intracellular Ca<sup>2+</sup> signaling and induce PLCG2 upregulation. By constructing a subcutaneous tumor model with prostate cancer PC3 cells and single-cell RNA sequencing, we identify distinct cell populations, including cancer stem cells, epithelial tumor cells, proliferating cells, and EMT cells. Upon photostimulation, EMT cells are notably expanded among the primary tumor cells, while epithelial tumor cells decrease in number. During the tumor progression, treatment with a specific PLCG2 inhibitor effectively suppresses the growth of the primary tumor but has no significant impact on metastatic cells. These findings offer valuable insights into the role of PLCG2 in regulating EMT and tumor development.</p>","PeriodicalId":46288,"journal":{"name":"APL Bioengineering","volume":"9 2","pages":"026119"},"PeriodicalIF":4.1000,"publicationDate":"2025-05-27","publicationTypes":"Journal Article","fieldsOfStudy":null,"isOpenAccess":false,"openAccessPdf":"https://www.ncbi.nlm.nih.gov/pmc/articles/PMC12119126/pdf/","citationCount":"0","resultStr":null,"platform":"Semanticscholar","paperid":null,"PeriodicalName":"APL Bioengineering","FirstCategoryId":"5","ListUrlMain":"https://doi.org/10.1063/5.0268350","RegionNum":3,"RegionCategory":"医学","ArticlePicture":[],"TitleCN":null,"AbstractTextCN":null,"PMCID":null,"EPubDate":"2025/6/1 0:00:00","PubModel":"eCollection","JCR":"Q1","JCRName":"ENGINEERING, BIOMEDICAL","Score":null,"Total":0}
引用次数: 0

Abstract

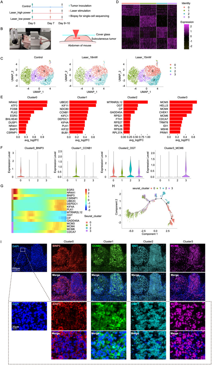
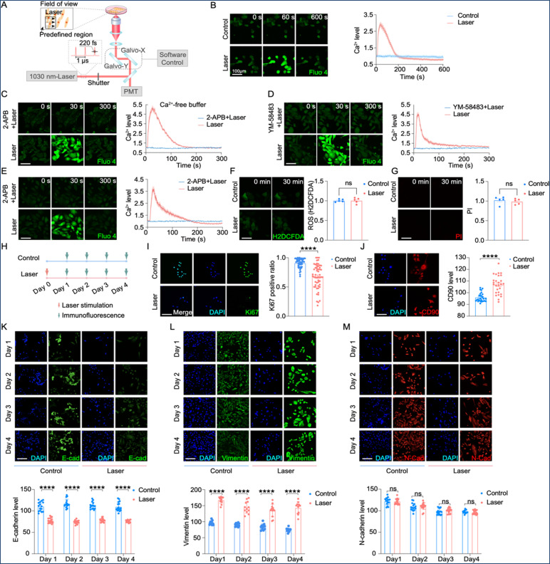
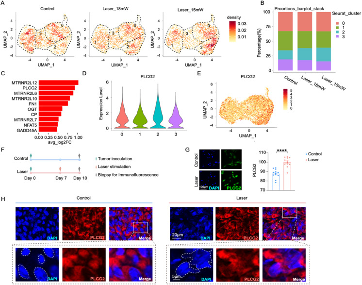
Cells undergoing epithelial-to-mesenchymal transition (EMT) exhibit significant plasticity, making them more tumorigenic, invasive, and stem-like. PLCG2 has been identified as being linked to EMT. Specifically, the PLCG2-high subpopulation of tumor cells shows strong correlations with metastasis. However, it remains unclear whether PLCG2 serves as a direct driver of EMT. In this study, we employ an in vivo photostimulation method using tightly focused femtosecond-laser scanning to activate intracellular Ca2+ signaling and induce PLCG2 upregulation. By constructing a subcutaneous tumor model with prostate cancer PC3 cells and single-cell RNA sequencing, we identify distinct cell populations, including cancer stem cells, epithelial tumor cells, proliferating cells, and EMT cells. Upon photostimulation, EMT cells are notably expanded among the primary tumor cells, while epithelial tumor cells decrease in number. During the tumor progression, treatment with a specific PLCG2 inhibitor effectively suppresses the growth of the primary tumor but has no significant impact on metastatic cells. These findings offer valuable insights into the role of PLCG2 in regulating EMT and tumor development.

Abstract Image

Abstract Image

Abstract Image

激光刺激下EMT细胞的鉴定与调控。
上皮细胞向间充质转化(EMT)表现出显著的可塑性,使其更具致瘤性、侵袭性和干细胞样。PLCG2已被确认与EMT有关。具体来说,肿瘤细胞的plcg2高亚群与转移有很强的相关性。然而,PLCG2是否作为EMT的直接驱动因素尚不清楚。在这项研究中,我们采用了一种体内光刺激方法,使用紧密聚焦飞秒激光扫描来激活细胞内Ca2+信号并诱导PLCG2上调。通过构建前列腺癌PC3细胞皮下肿瘤模型和单细胞RNA测序,我们确定了不同的细胞群,包括癌症干细胞、上皮肿瘤细胞、增殖细胞和EMT细胞。光刺激后,原发肿瘤细胞中EMT细胞明显扩增,上皮肿瘤细胞数量减少。在肿瘤进展过程中,使用特异性PLCG2抑制剂治疗可有效抑制原发肿瘤的生长,但对转移细胞无显著影响。这些发现为PLCG2在调节EMT和肿瘤发展中的作用提供了有价值的见解。
本文章由计算机程序翻译,如有差异,请以英文原文为准。
求助全文
约1分钟内获得全文 求助全文
来源期刊
APL Bioengineering
APL Bioengineering ENGINEERING, BIOMEDICAL-
CiteScore
9.30
自引率
6.70%
发文量
39
审稿时长
19 weeks
期刊介绍: APL Bioengineering is devoted to research at the intersection of biology, physics, and engineering. The journal publishes high-impact manuscripts specific to the understanding and advancement of physics and engineering of biological systems. APL Bioengineering is the new home for the bioengineering and biomedical research communities. APL Bioengineering publishes original research articles, reviews, and perspectives. Topical coverage includes: -Biofabrication and Bioprinting -Biomedical Materials, Sensors, and Imaging -Engineered Living Systems -Cell and Tissue Engineering -Regenerative Medicine -Molecular, Cell, and Tissue Biomechanics -Systems Biology and Computational Biology
×
引用
GB/T 7714-2015
复制
MLA
复制
APA
复制
导出至
BibTeX EndNote RefMan NoteFirst NoteExpress
×
提示
您的信息不完整,为了账户安全,请先补充。
现在去补充
×
提示
您因"违规操作"
具体请查看互助需知
我知道了
×
提示
确定
请完成安全验证×
copy
已复制链接
快去分享给好友吧!
我知道了
右上角分享
点击右上角分享
0
联系我们:info@booksci.cn Book学术提供免费学术资源搜索服务,方便国内外学者检索中英文文献。致力于提供最便捷和优质的服务体验。 Copyright © 2023 布克学术 All rights reserved.
京ICP备2023020795号-1
ghs 京公网安备 11010802042870号
Book学术文献互助
Book学术文献互助群
群 号:604180095
Book学术官方微信