Identification of biomarkers associated with inflammatory response in Parkinson's disease by bioinformatics and machine learning.

IF 2.6 3区 综合性期刊 Q1 MULTIDISCIPLINARY SCIENCES
PLoS ONE Pub Date : 2025-05-28 eCollection Date: 2025-01-01 DOI:10.1371/journal.pone.0320257
Yatan Li, Wei Jia, Chen Chen, Cheng Chen, Jinchao Chen, Xinling Yang, Pei Liu
{"title":"Identification of biomarkers associated with inflammatory response in Parkinson's disease by bioinformatics and machine learning.","authors":"Yatan Li, Wei Jia, Chen Chen, Cheng Chen, Jinchao Chen, Xinling Yang, Pei Liu","doi":"10.1371/journal.pone.0320257","DOIUrl":null,"url":null,"abstract":"<p><p>Parkinson's disease (PD) is a common and debilitating neurodegenerative disorder. The inflammatory response is essential in the pathogenesis and progression of PD. The goal of this study is to combine bioinformatics and machine learning to screen for biomarker genes related to the inflammatory response in PD. First, differentially expressed genes associated with inflammatory response were screened, PPI networks were constructed and enriched for analysis. LASSO, SVM-RFE and Random Forest algorithms were used to screen biomarker genes. Then, ROC curves were drawn and PD risk predicting models were constructed on the basis of the biomarker genes. Finally, drug sensitivity analysis, mRNA-miRNA network construction and single-cell transcriptome data analysis were performed. The experimental results showed that we screened 31 differentially expressed genes related to inflammatory response. Signaling pathways such as cytokine activity were associated with these genes. Three biomarkers were identified using machine learning algorithms: IL18R1, NMUR1 and RELA. Seventeen co-associated miRNAs were identified by the mRNA-miRNA network as possible regulatory nodes in PD. Finally, these three biomarkers were found to be closely associated with T cells, Endothelial cells, excitatory neurons, inhibitory neurons, and other cells in single-cell transcriptomic analysis. In conclusion, IL18R1, NMUR1 and RELA could be potential therapeutic targets for PD in inflammatory response and new biomarkers for PD diagnosis.</p>","PeriodicalId":20189,"journal":{"name":"PLoS ONE","volume":"20 5","pages":"e0320257"},"PeriodicalIF":2.6000,"publicationDate":"2025-05-28","publicationTypes":"Journal Article","fieldsOfStudy":null,"isOpenAccess":false,"openAccessPdf":"https://www.ncbi.nlm.nih.gov/pmc/articles/PMC12118872/pdf/","citationCount":"0","resultStr":null,"platform":"Semanticscholar","paperid":null,"PeriodicalName":"PLoS ONE","FirstCategoryId":"103","ListUrlMain":"https://doi.org/10.1371/journal.pone.0320257","RegionNum":3,"RegionCategory":"综合性期刊","ArticlePicture":[],"TitleCN":null,"AbstractTextCN":null,"PMCID":null,"EPubDate":"2025/1/1 0:00:00","PubModel":"eCollection","JCR":"Q1","JCRName":"MULTIDISCIPLINARY SCIENCES","Score":null,"Total":0}
引用次数: 0

Abstract

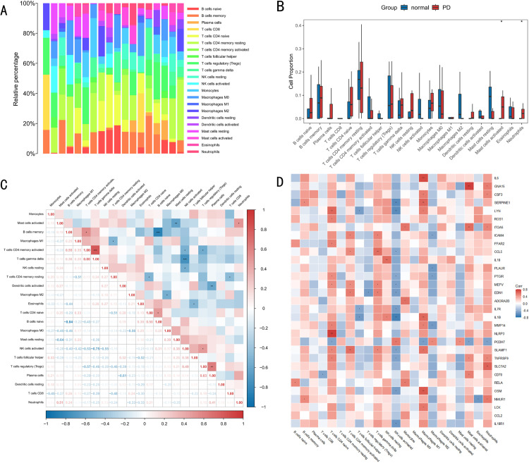
Parkinson's disease (PD) is a common and debilitating neurodegenerative disorder. The inflammatory response is essential in the pathogenesis and progression of PD. The goal of this study is to combine bioinformatics and machine learning to screen for biomarker genes related to the inflammatory response in PD. First, differentially expressed genes associated with inflammatory response were screened, PPI networks were constructed and enriched for analysis. LASSO, SVM-RFE and Random Forest algorithms were used to screen biomarker genes. Then, ROC curves were drawn and PD risk predicting models were constructed on the basis of the biomarker genes. Finally, drug sensitivity analysis, mRNA-miRNA network construction and single-cell transcriptome data analysis were performed. The experimental results showed that we screened 31 differentially expressed genes related to inflammatory response. Signaling pathways such as cytokine activity were associated with these genes. Three biomarkers were identified using machine learning algorithms: IL18R1, NMUR1 and RELA. Seventeen co-associated miRNAs were identified by the mRNA-miRNA network as possible regulatory nodes in PD. Finally, these three biomarkers were found to be closely associated with T cells, Endothelial cells, excitatory neurons, inhibitory neurons, and other cells in single-cell transcriptomic analysis. In conclusion, IL18R1, NMUR1 and RELA could be potential therapeutic targets for PD in inflammatory response and new biomarkers for PD diagnosis.

Abstract Image

Abstract Image

Abstract Image

通过生物信息学和机器学习识别与帕金森病炎症反应相关的生物标志物。
帕金森病(PD)是一种常见的使人衰弱的神经退行性疾病。炎症反应在帕金森病的发病和发展中起着至关重要的作用。本研究的目的是结合生物信息学和机器学习来筛选PD中与炎症反应相关的生物标志物基因。首先,筛选与炎症反应相关的差异表达基因,构建并富集PPI网络进行分析。使用LASSO、SVM-RFE和Random Forest算法筛选生物标记基因。绘制ROC曲线,并基于生物标志物基因构建PD风险预测模型。最后进行药物敏感性分析、mRNA-miRNA网络构建和单细胞转录组数据分析。实验结果表明,我们筛选了31个与炎症反应相关的差异表达基因。细胞因子活性等信号通路与这些基因相关。使用机器学习算法确定了三种生物标志物:IL18R1, NMUR1和RELA。通过mRNA-miRNA网络鉴定出17个共同相关的mirna作为PD可能的调控节点。最后,在单细胞转录组学分析中发现这三种生物标志物与T细胞、内皮细胞、兴奋性神经元、抑制性神经元和其他细胞密切相关。总之,IL18R1, NMUR1和RELA可能是PD炎症反应的潜在治疗靶点和PD诊断的新生物标志物。
本文章由计算机程序翻译,如有差异,请以英文原文为准。
求助全文
约1分钟内获得全文 求助全文
来源期刊
PLoS ONE
PLoS ONE 生物-生物学
CiteScore
6.20
自引率
5.40%
发文量
14242
审稿时长
3.7 months
期刊介绍: PLOS ONE is an international, peer-reviewed, open-access, online publication. PLOS ONE welcomes reports on primary research from any scientific discipline. It provides: * Open-access—freely accessible online, authors retain copyright * Fast publication times * Peer review by expert, practicing researchers * Post-publication tools to indicate quality and impact * Community-based dialogue on articles * Worldwide media coverage
×
引用
GB/T 7714-2015
复制
MLA
复制
APA
复制
导出至
BibTeX EndNote RefMan NoteFirst NoteExpress
×
提示
您的信息不完整,为了账户安全,请先补充。
现在去补充
×
提示
您因"违规操作"
具体请查看互助需知
我知道了
×
提示
确定
请完成安全验证×
copy
已复制链接
快去分享给好友吧!
我知道了
右上角分享
点击右上角分享
0
联系我们:info@booksci.cn Book学术提供免费学术资源搜索服务,方便国内外学者检索中英文文献。致力于提供最便捷和优质的服务体验。 Copyright © 2023 布克学术 All rights reserved.
京ICP备2023020795号-1
ghs 京公网安备 11010802042870号
Book学术文献互助
Book学术文献互助群
群 号:604180095
Book学术官方微信