Hydronephrosis-Associated Renal Fibrosis: Clinical Validation of Spp1 as a Biomarker and Therapeutic Target.

IF 2.1 4区 医学 Q2 PERIPHERAL VASCULAR DISEASE
Kidney & blood pressure research Pub Date : 2025-01-01 Epub Date: 2025-05-28 DOI:10.1159/000546465
Xiao Wang, Jie-Hao Zhou, Guang Chen, Ji-Dong Chen, Hui Li, Wei-Min Shan, Wei-Xiao Li
{"title":"Hydronephrosis-Associated Renal Fibrosis: Clinical Validation of Spp1 as a Biomarker and Therapeutic Target.","authors":"Xiao Wang, Jie-Hao Zhou, Guang Chen, Ji-Dong Chen, Hui Li, Wei-Min Shan, Wei-Xiao Li","doi":"10.1159/000546465","DOIUrl":null,"url":null,"abstract":"<p><strong>Background: </strong>Renal fibrosis is a key driver of chronic kidney disease, often leading to end-stage renal disease (ESRD). Secreted phosphoprotein 1 (Spp1) is implicated in fibrotic processes, but its specific role in renal fibrosis, particularly associated with hydronephrosis, remains underexplored. This study investigates Spp1's involvement using transcriptomic analysis, machine learning, and clinical data integration.</p><p><strong>Methods: </strong>Renal tissues from sham-operated mice with unilateral ureteral obstruction for 7 days were analyzed via transcriptome sequencing to identify differentially expressed genes (DEGs). Hub genes were identified through Weighted Gene Co-Expression Network Analysis and pathway enrichment. LASSO regression pinpointed potential biomarkers, with Spp1 validated in mouse and human samples through RT-PCR and immunohistochemistry. Clinical correlations were drawn from hydronephrosis patient data.</p><p><strong>Results: </strong>Transcriptomic analysis revealed 5,219 DEGs, highlighting key pathways including IL-17, TNF, and PI3K/AKT. Spp1 emerged as a significant biomarker, strongly associated with tubular injury and fibrosis markers such as neutrophil gelatinase-associated lipocalin. Logistic regression and receiver operating characteristic (ROC) analysis confirmed Spp1 and urinary transferrin (U-TRF) as predictors of severe hydronephrosis, with high diagnostic accuracy (area under the ROC curve: 0.898 for Spp1; 0.938 for U-TRF).</p><p><strong>Conclusions: </strong>Spp1 is a critical mediator in renal fibrosis and a promising biomarker for assessing hydronephrosis severity. Its diagnostic value, particularly when combined with U-TRF, underscores the need for further research into Spp1-targeted therapies in renal fibrosis.</p>","PeriodicalId":17813,"journal":{"name":"Kidney & blood pressure research","volume":" ","pages":"460-480"},"PeriodicalIF":2.1000,"publicationDate":"2025-01-01","publicationTypes":"Journal Article","fieldsOfStudy":null,"isOpenAccess":false,"openAccessPdf":"https://www.ncbi.nlm.nih.gov/pmc/articles/PMC12234011/pdf/","citationCount":"0","resultStr":null,"platform":"Semanticscholar","paperid":null,"PeriodicalName":"Kidney & blood pressure research","FirstCategoryId":"3","ListUrlMain":"https://doi.org/10.1159/000546465","RegionNum":4,"RegionCategory":"医学","ArticlePicture":[],"TitleCN":null,"AbstractTextCN":null,"PMCID":null,"EPubDate":"2025/5/28 0:00:00","PubModel":"Epub","JCR":"Q2","JCRName":"PERIPHERAL VASCULAR DISEASE","Score":null,"Total":0}
引用次数: 0

Abstract

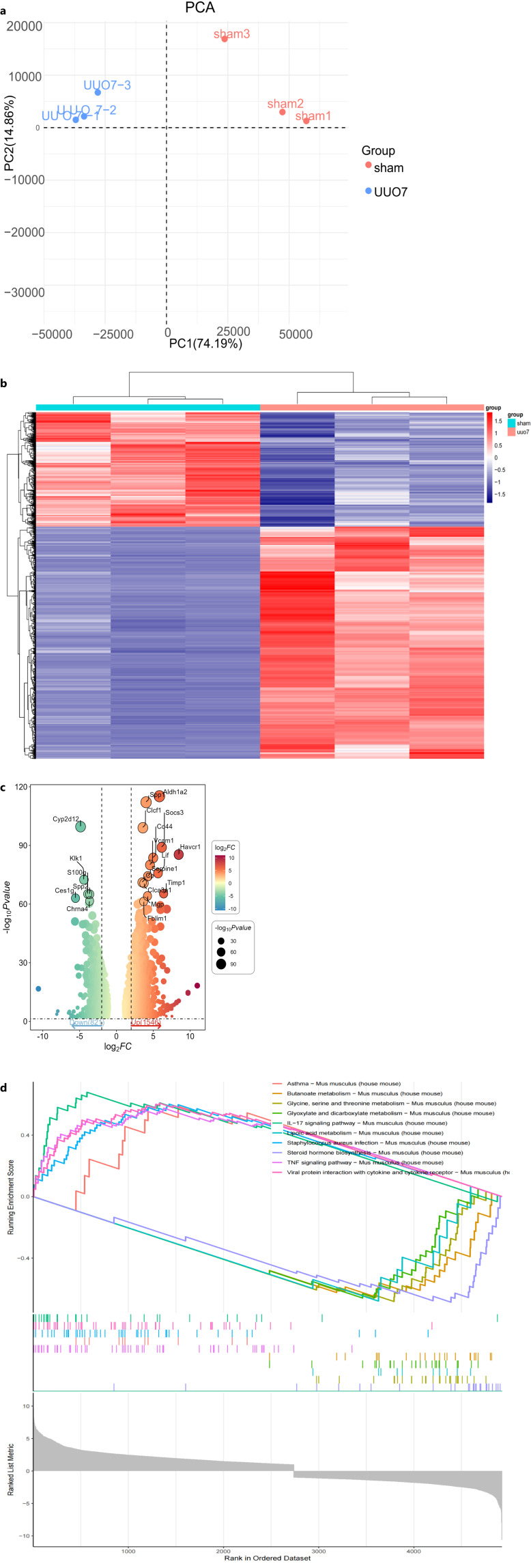
Background: Renal fibrosis is a key driver of chronic kidney disease, often leading to end-stage renal disease (ESRD). Secreted phosphoprotein 1 (Spp1) is implicated in fibrotic processes, but its specific role in renal fibrosis, particularly associated with hydronephrosis, remains underexplored. This study investigates Spp1's involvement using transcriptomic analysis, machine learning, and clinical data integration.

Methods: Renal tissues from sham-operated mice with unilateral ureteral obstruction for 7 days were analyzed via transcriptome sequencing to identify differentially expressed genes (DEGs). Hub genes were identified through Weighted Gene Co-Expression Network Analysis and pathway enrichment. LASSO regression pinpointed potential biomarkers, with Spp1 validated in mouse and human samples through RT-PCR and immunohistochemistry. Clinical correlations were drawn from hydronephrosis patient data.

Results: Transcriptomic analysis revealed 5,219 DEGs, highlighting key pathways including IL-17, TNF, and PI3K/AKT. Spp1 emerged as a significant biomarker, strongly associated with tubular injury and fibrosis markers such as neutrophil gelatinase-associated lipocalin. Logistic regression and receiver operating characteristic (ROC) analysis confirmed Spp1 and urinary transferrin (U-TRF) as predictors of severe hydronephrosis, with high diagnostic accuracy (area under the ROC curve: 0.898 for Spp1; 0.938 for U-TRF).

Conclusions: Spp1 is a critical mediator in renal fibrosis and a promising biomarker for assessing hydronephrosis severity. Its diagnostic value, particularly when combined with U-TRF, underscores the need for further research into Spp1-targeted therapies in renal fibrosis.

Abstract Image

Abstract Image

Abstract Image

肾积水相关性肾纤维化:Spp1作为生物标志物和治疗靶点的临床验证
背景:肾纤维化是慢性肾脏疾病(CKD)的关键驱动因素,常导致终末期肾脏疾病(ESRD)。分泌磷酸化蛋白1 (Spp1)与纤维化过程有关,但其在肾纤维化中的具体作用,特别是与肾积水相关的作用,仍未得到充分探讨。本研究利用转录组学分析、机器学习和临床数据整合来研究Spp1的参与。方法:对假手术小鼠和单侧输尿管梗阻小鼠肾组织进行转录组测序,鉴定差异表达基因(DEGs)。通过加权基因共表达网络分析(WGCNA)和途径富集鉴定枢纽基因。LASSO回归确定了潜在的生物标志物,Spp1通过RT-PCR和免疫组织化学在小鼠和人类样本中验证。从肾积水患者资料中得出临床相关性。结果:转录组学分析显示了5219个DEGs,突出了包括IL-17、TNF和PI3K/AKT在内的关键途径。Spp1是一种重要的生物标志物,与小管损伤和纤维化标志物(如中性粒细胞明胶酶相关脂钙蛋白(NGAL))密切相关。Logistic回归和ROC分析证实Spp1和尿转铁蛋白(U-TRF)是严重肾积水的预测因子,诊断准确率高(Spp1的AUC: 0.898;U-TRF为0.938)。结论:Spp1是肾纤维化的关键介质,也是评估肾积水严重程度的有希望的生物标志物。它的诊断价值,特别是当与U-TRF联合使用时,强调了进一步研究spp1靶向治疗肾纤维化的必要性。
本文章由计算机程序翻译,如有差异,请以英文原文为准。
求助全文
约1分钟内获得全文 求助全文
来源期刊
Kidney & blood pressure research
Kidney & blood pressure research 医学-泌尿学与肾脏学
CiteScore
4.80
自引率
3.60%
发文量
61
审稿时长
6-12 weeks
期刊介绍: This journal comprises both clinical and basic studies at the interface of nephrology, hypertension and cardiovascular research. The topics to be covered include the structural organization and biochemistry of the normal and diseased kidney, the molecular biology of transporters, the physiology and pathophysiology of glomerular filtration and tubular transport, endothelial and vascular smooth muscle cell function and blood pressure control, as well as water, electrolyte and mineral metabolism. Also discussed are the (patho)physiology and (patho) biochemistry of renal hormones, the molecular biology, genetics and clinical course of renal disease and hypertension, the renal elimination, action and clinical use of drugs, as well as dialysis and transplantation. Featuring peer-reviewed original papers, editorials translating basic science into patient-oriented research and disease, in depth reviews, and regular special topic sections, ''Kidney & Blood Pressure Research'' is an important source of information for researchers in nephrology and cardiovascular medicine.
×
引用
GB/T 7714-2015
复制
MLA
复制
APA
复制
导出至
BibTeX EndNote RefMan NoteFirst NoteExpress
×
提示
您的信息不完整,为了账户安全,请先补充。
现在去补充
×
提示
您因"违规操作"
具体请查看互助需知
我知道了
×
提示
确定
请完成安全验证×
copy
已复制链接
快去分享给好友吧!
我知道了
右上角分享
点击右上角分享
0
联系我们:info@booksci.cn Book学术提供免费学术资源搜索服务,方便国内外学者检索中英文文献。致力于提供最便捷和优质的服务体验。 Copyright © 2023 布克学术 All rights reserved.
京ICP备2023020795号-1
ghs 京公网安备 11010802042870号
Book学术文献互助
Book学术文献互助群
群 号:604180095
Book学术官方微信