Itaconate derivative 4-OI inhibits M1 macrophage polarization and restores its impaired function in immune thrombocytopenia through metabolic reprogramming.

IF 7.3 3区 医学 Q1 MEDICINE, GENERAL & INTERNAL
Chinese Medical Journal Pub Date : 2025-08-20 Epub Date: 2025-05-29 DOI:10.1097/CM9.0000000000003586
Qiang Liu, Anli Liu, Shaoqiu Leng, Xiaoyu Zhang, Xiaolin Wang, Zhang Cheng, Shuwen Wang, Jun Peng, Qi Feng
{"title":"Itaconate derivative 4-OI inhibits M1 macrophage polarization and restores its impaired function in immune thrombocytopenia through metabolic reprogramming.","authors":"Qiang Liu, Anli Liu, Shaoqiu Leng, Xiaoyu Zhang, Xiaolin Wang, Zhang Cheng, Shuwen Wang, Jun Peng, Qi Feng","doi":"10.1097/CM9.0000000000003586","DOIUrl":null,"url":null,"abstract":"<p><strong>Background: </strong>Macrophage polarization anomalies and dysfunction play a crucial role in the pathogenesis of immune thrombocytopenia (ITP). Itaconate is a Krebs cycle-derived immunometabolite synthesized by myeloid cells to modulate cellular metabolism and inflammatory responses. This study aimed to evaluate the immunoregulatory effects of an itaconate derivative on macrophages in patients with ITP.</p><p><strong>Methods: </strong>Peripheral blood-derived macrophages from patients with ITP and healthy controls were treated with 4-octyl itaconate (4-OI), a derivative of itaconate that can penetrate the cell membrane. Macrophage polarization, antigen-presenting functions, and phagocytic capability were measured via flow cytometry and enzyme-linked immunosorbent assay (ELISA). Macrophage glycolysis in patients with ITP and the metabolic regulatory effect of 4-OI were detected using a Seahorse XFe96 Analyzer. An active murine model of ITP was used to evaluate the therapeutic effects of 4-OI in vivo .</p><p><strong>Results: </strong>4-OI reduced the levels of CD80 and CD86 in M1 macrophages and suppressed the release of tumor necrosis factor-α (TNF-α) and interleukin (IL)-6 pro-inflammatory cytokines, suggesting that 4-OI could hinder the polarization of macrophages toward an M1 phenotype. We found that 4-OI pretreated M1 macrophages reduced the proliferation of CD4 + T cells and promoted the differentiation of regulatory T cells. In addition, after 4-OI treatment, the phagocytic capacity of M1 macrophages toward antibody-coated platelets decreased significantly in patients with ITP. In addition, the glycolytic function of M1 macrophages was elevated in individuals with ITP compared to those in healthy controls. 4-OI treatment downregulated glycolysis in M1 macrophages. The glycolysis inhibitor 2-deoxy-d-glucose (2-DG) also inhibited the polarization of M1 macrophages and restored their functions. In vivo , 4-OI treatment significantly increased platelet counts in the active ITP murine model.</p><p><strong>Conclusions: </strong>Itaconate derivative 4-OI inhibited M1 macrophage polarization and restored impaired functions through metabolic reprogramming. This study provides a novel therapeutic option for ITP.</p>","PeriodicalId":10183,"journal":{"name":"Chinese Medical Journal","volume":" ","pages":"2006-2015"},"PeriodicalIF":7.3000,"publicationDate":"2025-08-20","publicationTypes":"Journal Article","fieldsOfStudy":null,"isOpenAccess":false,"openAccessPdf":"https://www.ncbi.nlm.nih.gov/pmc/articles/PMC12369833/pdf/","citationCount":"0","resultStr":null,"platform":"Semanticscholar","paperid":null,"PeriodicalName":"Chinese Medical Journal","FirstCategoryId":"3","ListUrlMain":"https://doi.org/10.1097/CM9.0000000000003586","RegionNum":3,"RegionCategory":"医学","ArticlePicture":[],"TitleCN":null,"AbstractTextCN":null,"PMCID":null,"EPubDate":"2025/5/29 0:00:00","PubModel":"Epub","JCR":"Q1","JCRName":"MEDICINE, GENERAL & INTERNAL","Score":null,"Total":0}
引用次数: 0

Abstract

Background: Macrophage polarization anomalies and dysfunction play a crucial role in the pathogenesis of immune thrombocytopenia (ITP). Itaconate is a Krebs cycle-derived immunometabolite synthesized by myeloid cells to modulate cellular metabolism and inflammatory responses. This study aimed to evaluate the immunoregulatory effects of an itaconate derivative on macrophages in patients with ITP.

Methods: Peripheral blood-derived macrophages from patients with ITP and healthy controls were treated with 4-octyl itaconate (4-OI), a derivative of itaconate that can penetrate the cell membrane. Macrophage polarization, antigen-presenting functions, and phagocytic capability were measured via flow cytometry and enzyme-linked immunosorbent assay (ELISA). Macrophage glycolysis in patients with ITP and the metabolic regulatory effect of 4-OI were detected using a Seahorse XFe96 Analyzer. An active murine model of ITP was used to evaluate the therapeutic effects of 4-OI in vivo .

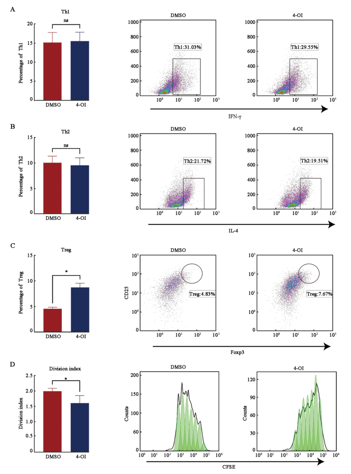
Results: 4-OI reduced the levels of CD80 and CD86 in M1 macrophages and suppressed the release of tumor necrosis factor-α (TNF-α) and interleukin (IL)-6 pro-inflammatory cytokines, suggesting that 4-OI could hinder the polarization of macrophages toward an M1 phenotype. We found that 4-OI pretreated M1 macrophages reduced the proliferation of CD4 + T cells and promoted the differentiation of regulatory T cells. In addition, after 4-OI treatment, the phagocytic capacity of M1 macrophages toward antibody-coated platelets decreased significantly in patients with ITP. In addition, the glycolytic function of M1 macrophages was elevated in individuals with ITP compared to those in healthy controls. 4-OI treatment downregulated glycolysis in M1 macrophages. The glycolysis inhibitor 2-deoxy-d-glucose (2-DG) also inhibited the polarization of M1 macrophages and restored their functions. In vivo , 4-OI treatment significantly increased platelet counts in the active ITP murine model.

Conclusions: Itaconate derivative 4-OI inhibited M1 macrophage polarization and restored impaired functions through metabolic reprogramming. This study provides a novel therapeutic option for ITP.

Abstract Image

Abstract Image

Abstract Image

衣康酸衍生物4-OI抑制M1巨噬细胞极化,并通过代谢重编程恢复其在免疫性血小板减少症中的受损功能。
背景:巨噬细胞极化异常和功能障碍在免疫性血小板减少症(ITP)发病机制中起着至关重要的作用。衣康酸是由骨髓细胞合成的克雷布斯循环衍生的免疫代谢物,可调节细胞代谢和炎症反应。本研究旨在评估衣康酸衍生物对ITP患者巨噬细胞的免疫调节作用。方法:用衣康酸的衍生物4-辛酯(4-OI)治疗ITP患者和健康对照的外周血源性巨噬细胞。通过流式细胞术和酶联免疫吸附试验(ELISA)检测巨噬细胞极化、抗原呈递功能和吞噬能力。采用海马XFe96分析仪检测ITP患者巨噬细胞糖酵解及4-OI的代谢调节作用。采用ITP活性小鼠模型,在体内评价4-OI的治疗效果。结果:4-OI降低了M1巨噬细胞中CD80和CD86的水平,抑制了肿瘤坏死因子-α (TNF-α)和白细胞介素(IL)-6促炎细胞因子的释放,表明4-OI可能阻碍了巨噬细胞向M1表型的极化。我们发现4-OI预处理的M1巨噬细胞减少了CD4+ T细胞的增殖,促进了调节性T细胞的分化。此外,4-OI治疗后,ITP患者M1巨噬细胞对抗体包被血小板的吞噬能力明显下降。此外,与健康对照组相比,ITP患者M1巨噬细胞的糖酵解功能升高。4-OI治疗下调M1巨噬细胞的糖酵解。糖酵解抑制剂2-脱氧-d-葡萄糖(2-DG)也能抑制M1巨噬细胞的极化,恢复其功能。在体内,4-OI治疗显著增加了活动性ITP小鼠模型的血小板计数。结论:衣康酸衍生物4-OI抑制M1巨噬细胞极化,通过代谢重编程恢复受损功能。本研究为ITP提供了一种新的治疗选择。
本文章由计算机程序翻译,如有差异,请以英文原文为准。
求助全文
约1分钟内获得全文 求助全文
来源期刊
Chinese Medical Journal
Chinese Medical Journal 医学-医学:内科
CiteScore
9.80
自引率
4.90%
发文量
19245
审稿时长
6 months
期刊介绍: The Chinese Medical Journal (CMJ) is published semimonthly in English by the Chinese Medical Association, and is a peer reviewed general medical journal for all doctors, researchers, and health workers regardless of their medical specialty or type of employment. Established in 1887, it is the oldest medical periodical in China and is distributed worldwide. The journal functions as a window into China’s medical sciences and reflects the advances and progress in China’s medical sciences and technology. It serves the objective of international academic exchange. The journal includes Original Articles, Editorial, Review Articles, Medical Progress, Brief Reports, Case Reports, Viewpoint, Clinical Exchange, Letter,and News,etc. CMJ is abstracted or indexed in many databases including Biological Abstracts, Chemical Abstracts, Index Medicus/Medline, Science Citation Index (SCI), Current Contents, Cancerlit, Health Plan & Administration, Embase, Social Scisearch, Aidsline, Toxline, Biocommercial Abstracts, Arts and Humanities Search, Nuclear Science Abstracts, Water Resources Abstracts, Cab Abstracts, Occupation Safety & Health, etc. In 2007, the impact factor of the journal by SCI is 0.636, and the total citation is 2315.
×
引用
GB/T 7714-2015
复制
MLA
复制
APA
复制
导出至
BibTeX EndNote RefMan NoteFirst NoteExpress
×
提示
您的信息不完整,为了账户安全,请先补充。
现在去补充
×
提示
您因"违规操作"
具体请查看互助需知
我知道了
×
提示
确定
请完成安全验证×
copy
已复制链接
快去分享给好友吧!
我知道了
右上角分享
点击右上角分享
0
联系我们:info@booksci.cn Book学术提供免费学术资源搜索服务,方便国内外学者检索中英文文献。致力于提供最便捷和优质的服务体验。 Copyright © 2023 布克学术 All rights reserved.
京ICP备2023020795号-1
ghs 京公网安备 11010802042870号
Book学术文献互助
Book学术文献互助群
群 号:604180095
Book学术官方微信