Podophyllotoxin Alleviates DSS-Induced Ulcerative Colitis via PI3K/AKT Pathway Activation.

IF 2 4区 医学 Q3 PHYSIOLOGY
Physiological research Pub Date : 2025-04-30
T Li, X Wang, J Wang
{"title":"Podophyllotoxin Alleviates DSS-Induced Ulcerative Colitis via PI3K/AKT Pathway Activation.","authors":"T Li, X Wang, J Wang","doi":"","DOIUrl":null,"url":null,"abstract":"<p><p>This study systematically evaluated the therapeutic effects of podophyllotoxin in a DSS-induced mouse model of ulcerative colitis. A total of 374 podophyllotoxin-related targets were identified through database screening, and by intersecting them with 1,741 UC-related targets, 120 potential therapeutic targets were obtained. Subsequent GO and KEGG enrichment analyses revealed that these targets are primarily involved in biological processes such as the positive regulation of protein kinase B signaling, cellular response to lipopolysaccharide, and inflammatory responses, with significant enrichment in key pathways like the PI3K-Akt signaling pathway. Molecular docking results indicated that podophyllotoxin has strong binding activity with several targets related to inflammation and signal transduction. Animal experiments further validated the significant therapeutic effects of podophyllotoxin in the DSS-induced ulcerative colitis mouse model. Particularly at high doses, podophyllotoxin effectively alleviated ulcerative colitis symptoms, reduced pathological damage to colonic tissues, and enhanced intestinal barrier function. Additionally, podophyllotoxin significantly lowered the levels of inflammatory cytokines (TNF-?, IL-1?, IL-6) in the serum and colonic tissues of ulcerative colitis model mice and improved oxidative stress status. More importantly, podophyllotoxin effectively restored the impaired intestinal mucosal barrier function by enhancing the expression of tight junction proteins such as ZO-1 and occludin. Finally, the study revealed that podophyllotoxin may alleviate ulcerative colitis symptoms and promote colonic tissue repair by activating the PI3K/AKT signaling pathway. These findings provide strong experimental evidence for the potential use of podophyllotoxin as a therapeutic agent for ulcerative colitis and offer valuable insights for the future development of ulcerative colitis treatment strategies targeting the PI3K/AKT pathway. Key words: Podophyllotoxin, Ulcerative Colitis, Inflammation, PI3K/AKT.</p>","PeriodicalId":20235,"journal":{"name":"Physiological research","volume":"74 2","pages":"287-300"},"PeriodicalIF":2.0000,"publicationDate":"2025-04-30","publicationTypes":"Journal Article","fieldsOfStudy":null,"isOpenAccess":false,"openAccessPdf":"https://www.ncbi.nlm.nih.gov/pmc/articles/PMC12148157/pdf/","citationCount":"0","resultStr":null,"platform":"Semanticscholar","paperid":null,"PeriodicalName":"Physiological research","FirstCategoryId":"3","ListUrlMain":"","RegionNum":4,"RegionCategory":"医学","ArticlePicture":[],"TitleCN":null,"AbstractTextCN":null,"PMCID":null,"EPubDate":"","PubModel":"","JCR":"Q3","JCRName":"PHYSIOLOGY","Score":null,"Total":0}
引用次数: 0

Abstract

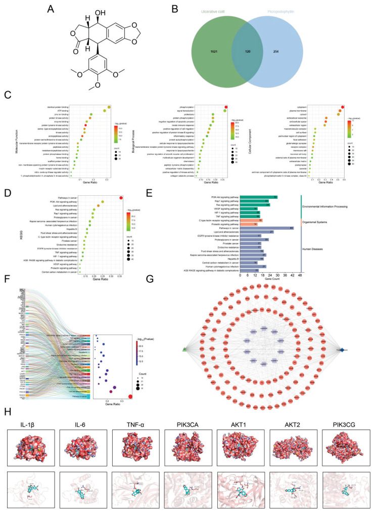
This study systematically evaluated the therapeutic effects of podophyllotoxin in a DSS-induced mouse model of ulcerative colitis. A total of 374 podophyllotoxin-related targets were identified through database screening, and by intersecting them with 1,741 UC-related targets, 120 potential therapeutic targets were obtained. Subsequent GO and KEGG enrichment analyses revealed that these targets are primarily involved in biological processes such as the positive regulation of protein kinase B signaling, cellular response to lipopolysaccharide, and inflammatory responses, with significant enrichment in key pathways like the PI3K-Akt signaling pathway. Molecular docking results indicated that podophyllotoxin has strong binding activity with several targets related to inflammation and signal transduction. Animal experiments further validated the significant therapeutic effects of podophyllotoxin in the DSS-induced ulcerative colitis mouse model. Particularly at high doses, podophyllotoxin effectively alleviated ulcerative colitis symptoms, reduced pathological damage to colonic tissues, and enhanced intestinal barrier function. Additionally, podophyllotoxin significantly lowered the levels of inflammatory cytokines (TNF-?, IL-1?, IL-6) in the serum and colonic tissues of ulcerative colitis model mice and improved oxidative stress status. More importantly, podophyllotoxin effectively restored the impaired intestinal mucosal barrier function by enhancing the expression of tight junction proteins such as ZO-1 and occludin. Finally, the study revealed that podophyllotoxin may alleviate ulcerative colitis symptoms and promote colonic tissue repair by activating the PI3K/AKT signaling pathway. These findings provide strong experimental evidence for the potential use of podophyllotoxin as a therapeutic agent for ulcerative colitis and offer valuable insights for the future development of ulcerative colitis treatment strategies targeting the PI3K/AKT pathway. Key words: Podophyllotoxin, Ulcerative Colitis, Inflammation, PI3K/AKT.

Abstract Image

Abstract Image

Abstract Image

鬼臼毒素通过激活PI3K/AKT通路缓解dss诱导的溃疡性结肠炎。
本研究系统评价了鬼臼毒素对dss诱导的溃疡性结肠炎小鼠模型的治疗作用。通过数据库筛选,共鉴定出374个鬼臼毒素相关靶点,并将其与1741个uc相关靶点交叉,获得120个潜在的治疗靶点。随后的GO和KEGG富集分析显示,这些靶点主要参与蛋白激酶B信号的正调控、细胞对脂多糖的反应和炎症反应等生物过程,在PI3K-Akt信号通路等关键通路中富集。分子对接结果表明,鬼臼毒素与炎症和信号转导相关的多个靶点具有较强的结合活性。动物实验进一步验证了鬼臼毒素对dss诱导的溃疡性结肠炎小鼠模型的显著治疗作用。特别是在高剂量时,鬼叶毒素可有效缓解溃疡性结肠炎症状,减少对结肠组织的病理损伤,增强肠道屏障功能。此外,鬼臼毒素显著降低炎症细胞因子(TNF-?, il - 1 ?, IL-6)在溃疡性结肠炎模型小鼠血清和结肠组织中的表达,并改善氧化应激状态。更重要的是,鬼臼毒素通过增强ZO-1和occludin等紧密连接蛋白的表达,有效地恢复了受损的肠黏膜屏障功能。最后,研究发现鬼臼毒素可能通过激活PI3K/AKT信号通路,缓解溃疡性结肠炎症状,促进结肠组织修复。这些发现为鬼叶毒素作为溃疡性结肠炎治疗剂的潜在应用提供了强有力的实验证据,并为未来开发针对PI3K/AKT通路的溃疡性结肠炎治疗策略提供了有价值的见解。关键词:鬼臼毒素,溃疡性结肠炎,炎症,PI3K/AKT
本文章由计算机程序翻译,如有差异,请以英文原文为准。
求助全文
约1分钟内获得全文 求助全文
来源期刊
Physiological research
Physiological research 医学-生理学
CiteScore
4.00
自引率
4.80%
发文量
108
审稿时长
3 months
期刊介绍: Physiological Research is a peer reviewed Open Access journal that publishes articles on normal and pathological physiology, biochemistry, biophysics, and pharmacology. Authors can submit original, previously unpublished research articles, review articles, rapid or short communications. Instructions for Authors - Respect the instructions carefully when submitting your manuscript. Submitted manuscripts or revised manuscripts that do not follow these Instructions will not be included into the peer-review process. The articles are available in full versions as pdf files beginning with volume 40, 1991. The journal publishes the online Ahead of Print /Pre-Press version of the articles that are searchable in Medline and can be cited.
×
引用
GB/T 7714-2015
复制
MLA
复制
APA
复制
导出至
BibTeX EndNote RefMan NoteFirst NoteExpress
×
提示
您的信息不完整,为了账户安全,请先补充。
现在去补充
×
提示
您因"违规操作"
具体请查看互助需知
我知道了
×
提示
确定
请完成安全验证×
copy
已复制链接
快去分享给好友吧!
我知道了
右上角分享
点击右上角分享
0
联系我们:info@booksci.cn Book学术提供免费学术资源搜索服务,方便国内外学者检索中英文文献。致力于提供最便捷和优质的服务体验。 Copyright © 2023 布克学术 All rights reserved.
京ICP备2023020795号-1
ghs 京公网安备 11010802042870号
Book学术文献互助
Book学术文献互助群
群 号:604180095
Book学术官方微信