Nuclear PHGDH regulates macrophage polarization through transcriptional repression of GLUD1 and GLS2 in breast cancer.

IF 8.4 2区 医学 Q1 MEDICINE, RESEARCH & EXPERIMENTAL
Pei Wang, Xin Du, Zhiren Han, Jiaxin Zhong, Jiayu Yuan, Lin Jiang, Beinan Han, Wenkui Fu, Hongde Li, Hai Hu, Zhenkun Na
{"title":"Nuclear PHGDH regulates macrophage polarization through transcriptional repression of <i>GLUD1</i> and <i>GLS2</i> in breast cancer.","authors":"Pei Wang, Xin Du, Zhiren Han, Jiaxin Zhong, Jiayu Yuan, Lin Jiang, Beinan Han, Wenkui Fu, Hongde Li, Hai Hu, Zhenkun Na","doi":"10.20892/j.issn.2095-3941.2024.0398","DOIUrl":null,"url":null,"abstract":"<p><strong>Objective: </strong>Tumor-associated macrophages (TAMs) exhibit heterogeneous properties including anti-tumorigenic and pro-tumorigenic phenotypes. The rate-limiting enzyme in <i>de novo</i> serine biosynthesis, 3-phosphoglycerate dehydrogenase (PHGDH), has a well-established role in cellular metabolism, yet its specific role in macrophages remains unknown.</p><p><strong>Methods: </strong>Metabolomics assays were conducted to assess metabolite composition and dynamics in macrophages. Changes in polarization and immunosuppressive markers were validated with qRT-PCR. Bioinformatics was used to analyze immune cell subsets and associated metabolic pathways. Finally, ChIP-qPCR and co-immunoprecipitation assays were performed to elucidate the downstream regulatory mechanisms of PHGDH.</p><p><strong>Results: </strong>Serine metabolism was found to be downregulated in TAMs in breast cancer. Functional studies revealed that PHGDH inhibition promotes an M2-like phenotype and immunosuppressive functions in macrophages. Furthermore, PHGDH was found to undergo nuclear translocation during macrophage polarization. Mechanistically, nuclear PHGDH was found to regulate <i>GLUD1</i> and <i>GLS2</i> transcription <i>via</i> interaction with the transcription factor STAT3. Rescue experiments demonstrated that glutamine supplementation and STAT3 inhibition reversed the effects of PHGDH on macrophage function.</p><p><strong>Conclusions: </strong>Our findings reveal a previously unrecognized non-canonical metabolic function of PHGDH, thus providing potential therapeutic targets in the tumor microenvironment for reversing malignant progression.</p>","PeriodicalId":9611,"journal":{"name":"Cancer Biology & Medicine","volume":" ","pages":""},"PeriodicalIF":8.4000,"publicationDate":"2025-05-28","publicationTypes":"Journal Article","fieldsOfStudy":null,"isOpenAccess":false,"openAccessPdf":"https://www.ncbi.nlm.nih.gov/pmc/articles/PMC12240184/pdf/","citationCount":"0","resultStr":null,"platform":"Semanticscholar","paperid":null,"PeriodicalName":"Cancer Biology & Medicine","FirstCategoryId":"3","ListUrlMain":"https://doi.org/10.20892/j.issn.2095-3941.2024.0398","RegionNum":2,"RegionCategory":"医学","ArticlePicture":[],"TitleCN":null,"AbstractTextCN":null,"PMCID":null,"EPubDate":"","PubModel":"","JCR":"Q1","JCRName":"MEDICINE, RESEARCH & EXPERIMENTAL","Score":null,"Total":0}
引用次数: 0

Abstract

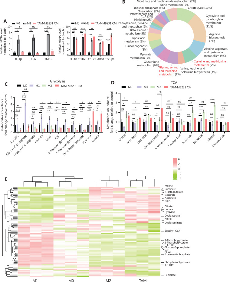
Objective: Tumor-associated macrophages (TAMs) exhibit heterogeneous properties including anti-tumorigenic and pro-tumorigenic phenotypes. The rate-limiting enzyme in de novo serine biosynthesis, 3-phosphoglycerate dehydrogenase (PHGDH), has a well-established role in cellular metabolism, yet its specific role in macrophages remains unknown.

Methods: Metabolomics assays were conducted to assess metabolite composition and dynamics in macrophages. Changes in polarization and immunosuppressive markers were validated with qRT-PCR. Bioinformatics was used to analyze immune cell subsets and associated metabolic pathways. Finally, ChIP-qPCR and co-immunoprecipitation assays were performed to elucidate the downstream regulatory mechanisms of PHGDH.

Results: Serine metabolism was found to be downregulated in TAMs in breast cancer. Functional studies revealed that PHGDH inhibition promotes an M2-like phenotype and immunosuppressive functions in macrophages. Furthermore, PHGDH was found to undergo nuclear translocation during macrophage polarization. Mechanistically, nuclear PHGDH was found to regulate GLUD1 and GLS2 transcription via interaction with the transcription factor STAT3. Rescue experiments demonstrated that glutamine supplementation and STAT3 inhibition reversed the effects of PHGDH on macrophage function.

Conclusions: Our findings reveal a previously unrecognized non-canonical metabolic function of PHGDH, thus providing potential therapeutic targets in the tumor microenvironment for reversing malignant progression.

Abstract Image

Abstract Image

Abstract Image

在乳腺癌中,核PHGDH通过抑制GLUD1和GLS2的转录调节巨噬细胞极化。
目的:肿瘤相关巨噬细胞(tam)表现出包括抗肿瘤和促肿瘤表型在内的异质性。3-磷酸甘油酸脱氢酶(PHGDH)是新生丝氨酸生物合成中的限速酶,在细胞代谢中有明确的作用,但其在巨噬细胞中的具体作用尚不清楚。方法:采用代谢组学方法评估巨噬细胞的代谢物组成和动力学。用qRT-PCR验证极化和免疫抑制标志物的变化。生物信息学用于分析免疫细胞亚群和相关的代谢途径。最后,通过ChIP-qPCR和共免疫沉淀实验来阐明PHGDH的下游调控机制。结果:乳腺癌TAMs中丝氨酸代谢下调。功能研究显示,抑制PHGDH可促进巨噬细胞的m2样表型和免疫抑制功能。此外,在巨噬细胞极化过程中发现PHGDH发生核易位。机制上,核PHGDH通过与转录因子STAT3的相互作用调节GLUD1和GLS2的转录。救援实验表明,补充谷氨酰胺和抑制STAT3逆转了PHGDH对巨噬细胞功能的影响。结论:我们的研究结果揭示了以前未被认识到的PHGDH的非规范代谢功能,从而在肿瘤微环境中为逆转恶性进展提供了潜在的治疗靶点。
本文章由计算机程序翻译,如有差异,请以英文原文为准。
求助全文
约1分钟内获得全文 求助全文
来源期刊
Cancer Biology & Medicine
Cancer Biology & Medicine Medicine-Oncology
CiteScore
9.80
自引率
3.60%
发文量
1143
审稿时长
12 weeks
期刊介绍: Cancer Biology & Medicine (ISSN 2095-3941) is a peer-reviewed open-access journal of Chinese Anti-cancer Association (CACA), which is the leading professional society of oncology in China. The journal quarterly provides innovative and significant information on biological basis of cancer, cancer microenvironment, translational cancer research, and all aspects of clinical cancer research. The journal also publishes significant perspectives on indigenous cancer types in China.
×
引用
GB/T 7714-2015
复制
MLA
复制
APA
复制
导出至
BibTeX EndNote RefMan NoteFirst NoteExpress
×
提示
您的信息不完整,为了账户安全,请先补充。
现在去补充
×
提示
您因"违规操作"
具体请查看互助需知
我知道了
×
提示
确定
请完成安全验证×
copy
已复制链接
快去分享给好友吧!
我知道了
右上角分享
点击右上角分享
0
联系我们:info@booksci.cn Book学术提供免费学术资源搜索服务,方便国内外学者检索中英文文献。致力于提供最便捷和优质的服务体验。 Copyright © 2023 布克学术 All rights reserved.
京ICP备2023020795号-1
ghs 京公网安备 11010802042870号
Book学术文献互助
Book学术文献互助群
群 号:604180095
Book学术官方微信