Tryptophan metabolites exert potential therapeutic activity in graves' orbitopathy by ameliorating orbital fibroblasts inflammation and proliferation.

IF 3.5 2区 医学 Q1 Medicine
Weili Yang, Xinyu Xu, Rongrong Xie, Jiaqi Lin, Zhijia Hou, Zhong Xin, Xi Cao, Tingting Shi
{"title":"Tryptophan metabolites exert potential therapeutic activity in graves' orbitopathy by ameliorating orbital fibroblasts inflammation and proliferation.","authors":"Weili Yang, Xinyu Xu, Rongrong Xie, Jiaqi Lin, Zhijia Hou, Zhong Xin, Xi Cao, Tingting Shi","doi":"10.1007/s40618-025-02593-6","DOIUrl":null,"url":null,"abstract":"<p><strong>Purpose: </strong>Graves' orbitopathy (GO) is a sight-threatening organ-specific autoimmune disease with complicated pathogenesis. Gut microbiota-derived tryptophan (Trp) metabolites play important roles in immune-related diseases, but their role in GO remains unknown.</p><p><strong>Methods: </strong>Trp metabolism-associated gut flora was analyzed by 16 S sequencing in GO patients and controls. Serum metabolomics profiling was performed to assess Trp metabolic pathway. Trp metabolites levels were measured by ELISA in 401 serum samples from a case-control study, and their effects on inflammation and proliferation in orbital fibroblasts were evaluated in vitro.</p><p><strong>Results: </strong>Trp metabolism-associated gut flora, including phylum Firmicutes and genus Anaerostipes, were significantly down-regulated in GO patients. Serum metabolomics revealed significant enrichment of Trp metabolic pathway in both GO and Graves' disease (GD) groups. Serum levels of indolepropionic acid (IPA), indole-3-lactate (ILA), and indoleacetic acid (IAA) were significantly decreased in both GD and GO patients compared to controls, with IAA levels further reduced in GO compared to GD patients. Notably, active GO patients had significantly lower IAA levels compared to inactive ones. Moreover, the levels of IAA were negatively correlated with clinical activity score and serum thyrotropin receptor antibody (TRAb) in GO patients. In vitro, IPA, ILA, and IAA mitigated TNFα-induced inflammation and proliferation in orbital fibroblasts by suppressing the Akt signaling pathway.</p><p><strong>Conclusion: </strong>Trp metabolites IAA maybe a novel biomarker for GO progression. And IPA, ILA and IAA may play a protective role in GO by regulating inflammation and proliferation in orbital fibroblasts, suggesting their potential as therapeutic targets for GO treatment.</p>","PeriodicalId":48802,"journal":{"name":"Journal of Endocrinological Investigation","volume":" ","pages":"1781-1795"},"PeriodicalIF":3.5000,"publicationDate":"2025-08-01","publicationTypes":"Journal Article","fieldsOfStudy":null,"isOpenAccess":false,"openAccessPdf":"https://www.ncbi.nlm.nih.gov/pmc/articles/PMC12313747/pdf/","citationCount":"0","resultStr":null,"platform":"Semanticscholar","paperid":null,"PeriodicalName":"Journal of Endocrinological Investigation","FirstCategoryId":"3","ListUrlMain":"https://doi.org/10.1007/s40618-025-02593-6","RegionNum":2,"RegionCategory":"医学","ArticlePicture":[],"TitleCN":null,"AbstractTextCN":null,"PMCID":null,"EPubDate":"2025/5/27 0:00:00","PubModel":"Epub","JCR":"Q1","JCRName":"Medicine","Score":null,"Total":0}
引用次数: 0

Abstract

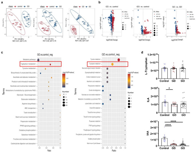
Purpose: Graves' orbitopathy (GO) is a sight-threatening organ-specific autoimmune disease with complicated pathogenesis. Gut microbiota-derived tryptophan (Trp) metabolites play important roles in immune-related diseases, but their role in GO remains unknown.

Methods: Trp metabolism-associated gut flora was analyzed by 16 S sequencing in GO patients and controls. Serum metabolomics profiling was performed to assess Trp metabolic pathway. Trp metabolites levels were measured by ELISA in 401 serum samples from a case-control study, and their effects on inflammation and proliferation in orbital fibroblasts were evaluated in vitro.

Results: Trp metabolism-associated gut flora, including phylum Firmicutes and genus Anaerostipes, were significantly down-regulated in GO patients. Serum metabolomics revealed significant enrichment of Trp metabolic pathway in both GO and Graves' disease (GD) groups. Serum levels of indolepropionic acid (IPA), indole-3-lactate (ILA), and indoleacetic acid (IAA) were significantly decreased in both GD and GO patients compared to controls, with IAA levels further reduced in GO compared to GD patients. Notably, active GO patients had significantly lower IAA levels compared to inactive ones. Moreover, the levels of IAA were negatively correlated with clinical activity score and serum thyrotropin receptor antibody (TRAb) in GO patients. In vitro, IPA, ILA, and IAA mitigated TNFα-induced inflammation and proliferation in orbital fibroblasts by suppressing the Akt signaling pathway.

Conclusion: Trp metabolites IAA maybe a novel biomarker for GO progression. And IPA, ILA and IAA may play a protective role in GO by regulating inflammation and proliferation in orbital fibroblasts, suggesting their potential as therapeutic targets for GO treatment.

Abstract Image

Abstract Image

Abstract Image

色氨酸代谢物通过改善眼眶成纤维细胞炎症和增殖,在graves眼病中发挥潜在的治疗作用。
目的:Graves眼病(GO)是一种危害视力的器官特异性自身免疫性疾病,发病机制复杂。肠道微生物衍生色氨酸(Trp)代谢物在免疫相关疾病中发挥重要作用,但它们在氧化石墨烯中的作用尚不清楚。方法:采用16s测序法分析氧化石墨烯患者和对照组中与色氨酸代谢相关的肠道菌群。血清代谢组学分析评估色氨酸代谢途径。采用ELISA法测定401份病例对照血清中色氨酸代谢物水平,并在体外评价其对眼眶成纤维细胞炎症和增殖的影响。结果:氧化石墨烯患者与色氨酸代谢相关的肠道菌群,包括厚壁菌门和厌氧菌门,显著下调。血清代谢组学显示,氧化石墨烯组和Graves病(GD)组的色氨酸代谢途径均显著富集。与对照组相比,GD和GO患者血清中吲哚丙酸(IPA)、吲哚-3-乳酸(ILA)和吲哚乙酸(IAA)水平均显著降低,而与GD患者相比,GO患者的IAA水平进一步降低。值得注意的是,活跃GO患者的IAA水平明显低于不活跃GO患者。此外,GO患者的IAA水平与临床活动评分和血清促甲状腺激素受体抗体(TRAb)呈负相关。在体外,IPA、ILA和IAA通过抑制Akt信号通路减轻tnf α诱导的眼眶成纤维细胞的炎症和增殖。结论:色氨酸代谢产物IAA可能是氧化石墨烯进展的一种新的生物标志物。IPA、ILA和IAA可能通过调节眼眶成纤维细胞的炎症和增殖而对氧化石墨烯起保护作用,提示它们可能是氧化石墨烯治疗的潜在治疗靶点。
本文章由计算机程序翻译,如有差异,请以英文原文为准。
求助全文
约1分钟内获得全文 求助全文
来源期刊
Journal of Endocrinological Investigation
Journal of Endocrinological Investigation ENDOCRINOLOGY & METABOLISM-
CiteScore
8.10
自引率
7.40%
发文量
242
期刊介绍: The Journal of Endocrinological Investigation is a well-established, e-only endocrine journal founded 36 years ago in 1978. It is the official journal of the Italian Society of Endocrinology (SIE), established in 1964. Other Italian societies in the endocrinology and metabolism field are affiliated to the journal: Italian Society of Andrology and Sexual Medicine, Italian Society of Obesity, Italian Society of Pediatric Endocrinology and Diabetology, Clinical Endocrinologists’ Association, Thyroid Association, Endocrine Surgical Units Association, Italian Society of Pharmacology.
×
引用
GB/T 7714-2015
复制
MLA
复制
APA
复制
导出至
BibTeX EndNote RefMan NoteFirst NoteExpress
×
提示
您的信息不完整,为了账户安全,请先补充。
现在去补充
×
提示
您因"违规操作"
具体请查看互助需知
我知道了
×
提示
确定
请完成安全验证×
copy
已复制链接
快去分享给好友吧!
我知道了
右上角分享
点击右上角分享
0
联系我们:info@booksci.cn Book学术提供免费学术资源搜索服务,方便国内外学者检索中英文文献。致力于提供最便捷和优质的服务体验。 Copyright © 2023 布克学术 All rights reserved.
京ICP备2023020795号-1
ghs 京公网安备 11010802042870号
Book学术文献互助
Book学术文献互助群
群 号:604180095
Book学术官方微信