Lipopolysaccharide induces retention of E-cadherin in the endoplasmic reticulum and promotes hybrid epithelial-to-mesenchymal transition of human embryonic stem cells-derived expandable lung epithelial cells.

IF 5.4 3区 医学 Q2 CELL BIOLOGY
Türkan Portakal, Vítězslav Havlíček, Jarmila Herůdková, Vendula Pelková, Tereza Gruntová, Rıza Can Çakmakci, Hana Kotasová, Aleš Hampl, Petr Vaňhara
{"title":"Lipopolysaccharide induces retention of E-cadherin in the endoplasmic reticulum and promotes hybrid epithelial-to-mesenchymal transition of human embryonic stem cells-derived expandable lung epithelial cells.","authors":"Türkan Portakal, Vítězslav Havlíček, Jarmila Herůdková, Vendula Pelková, Tereza Gruntová, Rıza Can Çakmakci, Hana Kotasová, Aleš Hampl, Petr Vaňhara","doi":"10.1007/s00011-025-02041-4","DOIUrl":null,"url":null,"abstract":"<p><strong>Background: </strong>Lipopolysaccharide (LPS)-induced inflammation of lung tissues triggers irreversible alterations in the lung parenchyma, leading to fibrosis and pulmonary dysfunction. While the molecular and cellular responses of immune and connective tissue cells in the lungs are well characterized, the specific epithelial response remains unclear due to the lack of representative cell models. Recently, we introduced human embryonic stem cell-derived expandable lung epithelial (ELEP) cells as a novel model for studying lung injury and regeneration.</p><p><strong>Methods: </strong>ELEPs were derived from the CCTL 14 human embryonic stem cell line through activin A-mediated endoderm specification, followed by further induction toward pulmonary epithelium using FGF2 and EGF. ELEPs exhibit a high proliferation rate and express key structural and molecular markers of alveolar progenitors, such as NKX2-1. The effects of Escherichia coli LPS serotype O55:B5 on the phenotype and molecular signaling of ELEPs were analyzed using viability and migration assays, mRNA and protein levels were determined by qRT-PCR, western blotting, and immunofluorescent microscopy.</p><p><strong>Results: </strong>We demonstrated that purified LPS induces features of a hybrid epithelial-to-mesenchymal transition in pluripotent stem cell-derived ELEPs, triggers the unfolded protein response, and upregulates intracellular β-catenin level through retention of E-cadherin within the endoplasmic reticulum.</p><p><strong>Conclusions: </strong>Human embryonic stem cell-derived ELEPs provide a biologically relevant, non-cancerous lung cell model to investigate molecular responses to inflammatory stimuli and address epithelial plasticity. This approach offers novel insights into the fine molecular processes underlying lung injury and repair.</p>","PeriodicalId":13550,"journal":{"name":"Inflammation Research","volume":"74 1","pages":"82"},"PeriodicalIF":5.4000,"publicationDate":"2025-05-24","publicationTypes":"Journal Article","fieldsOfStudy":null,"isOpenAccess":false,"openAccessPdf":"https://www.ncbi.nlm.nih.gov/pmc/articles/PMC12103375/pdf/","citationCount":"0","resultStr":null,"platform":"Semanticscholar","paperid":null,"PeriodicalName":"Inflammation Research","FirstCategoryId":"3","ListUrlMain":"https://doi.org/10.1007/s00011-025-02041-4","RegionNum":3,"RegionCategory":"医学","ArticlePicture":[],"TitleCN":null,"AbstractTextCN":null,"PMCID":null,"EPubDate":"","PubModel":"","JCR":"Q2","JCRName":"CELL BIOLOGY","Score":null,"Total":0}
引用次数: 0

Abstract

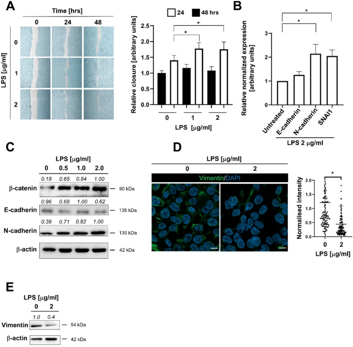
Background: Lipopolysaccharide (LPS)-induced inflammation of lung tissues triggers irreversible alterations in the lung parenchyma, leading to fibrosis and pulmonary dysfunction. While the molecular and cellular responses of immune and connective tissue cells in the lungs are well characterized, the specific epithelial response remains unclear due to the lack of representative cell models. Recently, we introduced human embryonic stem cell-derived expandable lung epithelial (ELEP) cells as a novel model for studying lung injury and regeneration.

Methods: ELEPs were derived from the CCTL 14 human embryonic stem cell line through activin A-mediated endoderm specification, followed by further induction toward pulmonary epithelium using FGF2 and EGF. ELEPs exhibit a high proliferation rate and express key structural and molecular markers of alveolar progenitors, such as NKX2-1. The effects of Escherichia coli LPS serotype O55:B5 on the phenotype and molecular signaling of ELEPs were analyzed using viability and migration assays, mRNA and protein levels were determined by qRT-PCR, western blotting, and immunofluorescent microscopy.

Results: We demonstrated that purified LPS induces features of a hybrid epithelial-to-mesenchymal transition in pluripotent stem cell-derived ELEPs, triggers the unfolded protein response, and upregulates intracellular β-catenin level through retention of E-cadherin within the endoplasmic reticulum.

Conclusions: Human embryonic stem cell-derived ELEPs provide a biologically relevant, non-cancerous lung cell model to investigate molecular responses to inflammatory stimuli and address epithelial plasticity. This approach offers novel insights into the fine molecular processes underlying lung injury and repair.

Abstract Image

Abstract Image

Abstract Image

脂多糖诱导e -钙粘蛋白在内质网的滞留,促进人胚胎干细胞来源的可扩张肺上皮细胞从上皮细胞向间质细胞的杂交转化。
背景:脂多糖(LPS)诱导的肺组织炎症触发肺实质的不可逆改变,导致纤维化和肺功能障碍。虽然肺中免疫细胞和结缔组织细胞的分子和细胞反应已被很好地表征,但由于缺乏具有代表性的细胞模型,特异性上皮反应仍不清楚。最近,我们引入了人类胚胎干细胞衍生的可扩展肺上皮细胞(ELEP)作为研究肺损伤和再生的新模型。方法:通过激活素a介导的内胚层规范,从cctl14人胚胎干细胞系中获得ELEPs,然后用FGF2和EGF进一步诱导肺上皮。elep具有较高的增殖率,并表达肺泡祖细胞的关键结构和分子标记,如NKX2-1。采用活力和迁移法分析大肠埃希菌LPS血清型O55:B5对ELEPs表型和分子信号传导的影响,采用qRT-PCR、western blotting和免疫荧光显微镜检测mRNA和蛋白水平。结果:我们证明纯化的LPS诱导多能干细胞来源的ELEPs具有从上皮到间质过渡的杂交特征,触发未折叠蛋白反应,并通过内质网内E-cadherin的保留上调细胞内β-catenin水平。结论:人类胚胎干细胞衍生的ELEPs提供了一种生物学相关的非癌性肺细胞模型,用于研究炎症刺激的分子反应和解决上皮可塑性问题。这种方法为肺损伤和修复的精细分子过程提供了新的见解。
本文章由计算机程序翻译,如有差异,请以英文原文为准。
求助全文
约1分钟内获得全文 求助全文
来源期刊
Inflammation Research
Inflammation Research 医学-免疫学
CiteScore
9.90
自引率
1.50%
发文量
134
审稿时长
3-8 weeks
期刊介绍: Inflammation Research (IR) publishes peer-reviewed papers on all aspects of inflammation and related fields including histopathology, immunological mechanisms, gene expression, mediators, experimental models, clinical investigations and the effect of drugs. Related fields are broadly defined and include for instance, allergy and asthma, shock, pain, joint damage, skin disease as well as clinical trials of relevant drugs.
×
引用
GB/T 7714-2015
复制
MLA
复制
APA
复制
导出至
BibTeX EndNote RefMan NoteFirst NoteExpress
×
提示
您的信息不完整,为了账户安全,请先补充。
现在去补充
×
提示
您因"违规操作"
具体请查看互助需知
我知道了
×
提示
确定
请完成安全验证×
copy
已复制链接
快去分享给好友吧!
我知道了
右上角分享
点击右上角分享
0
联系我们:info@booksci.cn Book学术提供免费学术资源搜索服务,方便国内外学者检索中英文文献。致力于提供最便捷和优质的服务体验。 Copyright © 2023 布克学术 All rights reserved.
京ICP备2023020795号-1
ghs 京公网安备 11010802042870号
Book学术文献互助
Book学术文献互助群
群 号:604180095
Book学术官方微信