Piperlongumine Inhibits Lung Cancer Growth by Inducing Endoplasmic Reticulum Stress Leading to Suppression of M2 Macrophage Polarization.

IF 4.3 3区 生物学 Q1 BIOCHEMICAL RESEARCH METHODS
Yixin Zhou, Wenjin Teng, Jianchun Wu, Yingbin Luo, Yuli Wang, Yan Li
{"title":"Piperlongumine Inhibits Lung Cancer Growth by Inducing Endoplasmic Reticulum Stress Leading to Suppression of M2 Macrophage Polarization.","authors":"Yixin Zhou, Wenjin Teng, Jianchun Wu, Yingbin Luo, Yuli Wang, Yan Li","doi":"10.1186/s12575-025-00279-0","DOIUrl":null,"url":null,"abstract":"<p><p>Lung cancer is the leading cause of cancer-related deaths globally. Prolonged targeted therapy use can lead to drug resistance and target mismatches, necessitating more effective and safer treatment strategies. Recent research has focused on the tumor microenvironment, which includes immune and stromal cells that play roles in tumor proliferation, metastasis, and neovascularization. Tumor-associated macrophages (TAMs) are key immune cells in the tumor microenvironment, promoting tumor invasion, metastasis, and immune escape. Their infiltration density in lung cancer tissue is a poor prognostic factor. Piperlongumine (PL), extracted from Piper longum, possesses antitumor and anti-inflammatory properties, inducing apoptosis and inhibiting invasion and metastasis in lung cancer cells. This study aims to elucidate the correlation between endoplasmic reticulum stress (ERS) in lung cancer cells and M2-type TAM polarization and the role of PL in regulating lung cancer progression. The network pharmacologic analysis revealed that Piperlongumine inhibits lung cancer progression by inducing endoplasmic reticulum stress. In vivo experiments demonstrated that Piperlongumine significantly reduced tumor volume and decreased the proportion of M2-type macrophages. Within the co-culture system, lung cancer cells were shown to promote macrophage M2-type polarization and enhance cancer cell migration. Piperlongumine effectively inhibited these effects by inducing endoplasmic reticulum stress in cancer cells, thereby reducing M2 polarization and cell migration. The addition of endoplasmic reticulum stress inhibitor 4-PBA counteracted Piperlongumine's effects, further underscoring the crucial role of ERS in the treatment mechanism. Piperlongumine suppresses lung cancer growth by inducing endoplasmic reticulum stress, which inhibits macrophage M2-type polarization and reduces cell migration. These findings support Piperlongumine's potential as a therapeutic agent and offer a foundation for targeting endoplasmic reticulum stress to modulate TAM function in lung cancer treatment.</p>","PeriodicalId":8960,"journal":{"name":"Biological Procedures Online","volume":"27 1","pages":"18"},"PeriodicalIF":4.3000,"publicationDate":"2025-05-22","publicationTypes":"Journal Article","fieldsOfStudy":null,"isOpenAccess":false,"openAccessPdf":"https://www.ncbi.nlm.nih.gov/pmc/articles/PMC12096482/pdf/","citationCount":"0","resultStr":null,"platform":"Semanticscholar","paperid":null,"PeriodicalName":"Biological Procedures Online","FirstCategoryId":"99","ListUrlMain":"https://doi.org/10.1186/s12575-025-00279-0","RegionNum":3,"RegionCategory":"生物学","ArticlePicture":[],"TitleCN":null,"AbstractTextCN":null,"PMCID":null,"EPubDate":"","PubModel":"","JCR":"Q1","JCRName":"BIOCHEMICAL RESEARCH METHODS","Score":null,"Total":0}
引用次数: 0

Abstract

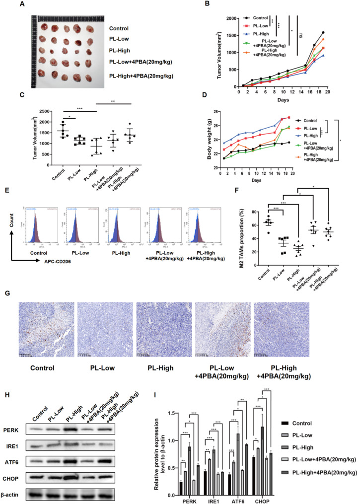
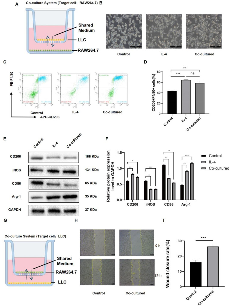
Lung cancer is the leading cause of cancer-related deaths globally. Prolonged targeted therapy use can lead to drug resistance and target mismatches, necessitating more effective and safer treatment strategies. Recent research has focused on the tumor microenvironment, which includes immune and stromal cells that play roles in tumor proliferation, metastasis, and neovascularization. Tumor-associated macrophages (TAMs) are key immune cells in the tumor microenvironment, promoting tumor invasion, metastasis, and immune escape. Their infiltration density in lung cancer tissue is a poor prognostic factor. Piperlongumine (PL), extracted from Piper longum, possesses antitumor and anti-inflammatory properties, inducing apoptosis and inhibiting invasion and metastasis in lung cancer cells. This study aims to elucidate the correlation between endoplasmic reticulum stress (ERS) in lung cancer cells and M2-type TAM polarization and the role of PL in regulating lung cancer progression. The network pharmacologic analysis revealed that Piperlongumine inhibits lung cancer progression by inducing endoplasmic reticulum stress. In vivo experiments demonstrated that Piperlongumine significantly reduced tumor volume and decreased the proportion of M2-type macrophages. Within the co-culture system, lung cancer cells were shown to promote macrophage M2-type polarization and enhance cancer cell migration. Piperlongumine effectively inhibited these effects by inducing endoplasmic reticulum stress in cancer cells, thereby reducing M2 polarization and cell migration. The addition of endoplasmic reticulum stress inhibitor 4-PBA counteracted Piperlongumine's effects, further underscoring the crucial role of ERS in the treatment mechanism. Piperlongumine suppresses lung cancer growth by inducing endoplasmic reticulum stress, which inhibits macrophage M2-type polarization and reduces cell migration. These findings support Piperlongumine's potential as a therapeutic agent and offer a foundation for targeting endoplasmic reticulum stress to modulate TAM function in lung cancer treatment.

Abstract Image

Abstract Image

Abstract Image

胡椒明通过诱导内质网应激抑制M2巨噬细胞极化抑制肺癌生长。
肺癌是全球癌症相关死亡的主要原因。长期使用靶向治疗可导致耐药和靶标不匹配,需要更有效和更安全的治疗策略。最近的研究主要集中在肿瘤微环境,包括在肿瘤增殖、转移和新生血管中起作用的免疫细胞和基质细胞。肿瘤相关巨噬细胞(tumor associated macrophages, tam)是肿瘤微环境中的关键免疫细胞,促进肿瘤侵袭、转移和免疫逃逸。它们在肺癌组织中的浸润密度是一个不良的预后因素。胡椒明(Piperlongumine, PL)从长胡椒中提取,具有抗肿瘤和抗炎作用,可诱导肺癌细胞凋亡,抑制其侵袭和转移。本研究旨在阐明肺癌细胞内质网应激(endoplasmic reticulum stress, ERS)与M2-type TAM极化的关系以及PL在肺癌进展中的调节作用。网络药理学分析显示,哌隆明通过诱导内质网应激抑制肺癌进展。体内实验表明,胡椒明可显著减小肿瘤体积,降低m2型巨噬细胞比例。在共培养系统中,肺癌细胞被证明促进巨噬细胞m2型极化,增强癌细胞迁移。胡椒明通过诱导癌细胞内质网应激,从而减少M2极化和细胞迁移,有效抑制了这些作用。内质网应激抑制剂4-PBA的加入抵消了胡椒明的作用,进一步强调了ERS在治疗机制中的重要作用。哌隆明通过诱导内质网应激抑制肺癌生长,从而抑制巨噬细胞m2型极化,减少细胞迁移。这些发现支持了哌隆明作为治疗药物的潜力,并为靶向内质网应激调节TAM功能在肺癌治疗中的应用提供了基础。
本文章由计算机程序翻译,如有差异,请以英文原文为准。
求助全文
约1分钟内获得全文 求助全文
来源期刊
Biological Procedures Online
Biological Procedures Online 生物-生化研究方法
CiteScore
10.50
自引率
0.00%
发文量
16
审稿时长
>12 weeks
期刊介绍: iological Procedures Online publishes articles that improve access to techniques and methods in the medical and biological sciences. We are also interested in short but important research discoveries, such as new animal disease models. Topics of interest include, but are not limited to: Reports of new research techniques and applications of existing techniques Technical analyses of research techniques and published reports Validity analyses of research methods and approaches to judging the validity of research reports Application of common research methods Reviews of existing techniques Novel/important product information Biological Procedures Online places emphasis on multidisciplinary approaches that integrate methodologies from medicine, biology, chemistry, imaging, engineering, bioinformatics, computer science, and systems analysis.
×
引用
GB/T 7714-2015
复制
MLA
复制
APA
复制
导出至
BibTeX EndNote RefMan NoteFirst NoteExpress
×
提示
您的信息不完整,为了账户安全,请先补充。
现在去补充
×
提示
您因"违规操作"
具体请查看互助需知
我知道了
×
提示
确定
请完成安全验证×
copy
已复制链接
快去分享给好友吧!
我知道了
右上角分享
点击右上角分享
0
联系我们:info@booksci.cn Book学术提供免费学术资源搜索服务,方便国内外学者检索中英文文献。致力于提供最便捷和优质的服务体验。 Copyright © 2023 布克学术 All rights reserved.
京ICP备2023020795号-1
ghs 京公网安备 11010802042870号
Book学术文献互助
Book学术文献互助群
群 号:604180095
Book学术官方微信