Microenvironmental conditions and serum availability alter primary human macrophage NF-κB inflammatory response and function.

IF 3.1 3区 医学 Q3 CELL BIOLOGY
Breana Channer, Marzieh Daniali, Lexi Sheldon, Katy Emanuel, Yash Agarwal, Taylor Kist, Brian J Murphy, Meng Niu, Will Dampier, Howard Fox, Peter J Gaskill
{"title":"Microenvironmental conditions and serum availability alter primary human macrophage NF-κB inflammatory response and function.","authors":"Breana Channer, Marzieh Daniali, Lexi Sheldon, Katy Emanuel, Yash Agarwal, Taylor Kist, Brian J Murphy, Meng Niu, Will Dampier, Howard Fox, Peter J Gaskill","doi":"10.1093/jleuko/qiaf071","DOIUrl":null,"url":null,"abstract":"<p><p>Macrophages are central to innate immunity and are routinely used in vitro to examine molecular mechanisms contributing to innate immune signaling. However, there is a lack of consensus within the field for optimal in vitro culturing methods, and it is not well understood whether differences in culture conditions produce incongruent outcomes. Here, we compared the effects of commonly used culture medium compositions on TLR4-mediated proinflammatory activity in primary human monocyte-derived macrophages (hMDMs) isolated from healthy blood donors. hMDMs were cultured in fetal bovine serum (FBS)-containing or FBS-free conditions in either Dulbecco's Modified Eagle Medium (DMEM), RPMI, or in Macrophage-Serum Free Medium (M-SFM). Lipopolysaccharide-mediated immune response was measured through nuclear factor κB activation and cytokine and chemokine secretion, which were muted in M-SFM cultures compared with DMEM and RPMI cultures. FBS supplementation increased total cytokine secretion in response to lipopolysaccharide but also showed higher baseline secretion, suggesting a proinflammatory phenotype. Moreover, M-SFM cultures exhibited less phagocytosis compared with DMEM and RPMI cultures. Morphologic analysis of unstimulated hMDMs revealed the highest cell area and length-to-width ratio in M-SFM compared with DMEM or RPMI cultures. FBS-free and M-SFM conditions produced distinct transcriptional profiles compared with media supplemented with FBS, most notably in cell cycle pathways and lipid homeostasis, respectively. Overall, DMEM and RPMI produce comparable morphologic and functional results, albeit with some small differences, while M-SFM produces a muted inflammatory response in macrophages. These data demonstrate that in vitro microenvironment drives differential inflammatory outcomes in human macrophages and is a critical component of experimental design in this cell type.</p>","PeriodicalId":16186,"journal":{"name":"Journal of Leukocyte Biology","volume":" ","pages":""},"PeriodicalIF":3.1000,"publicationDate":"2025-07-09","publicationTypes":"Journal Article","fieldsOfStudy":null,"isOpenAccess":false,"openAccessPdf":"https://www.ncbi.nlm.nih.gov/pmc/articles/PMC12239098/pdf/","citationCount":"0","resultStr":null,"platform":"Semanticscholar","paperid":null,"PeriodicalName":"Journal of Leukocyte Biology","FirstCategoryId":"3","ListUrlMain":"https://doi.org/10.1093/jleuko/qiaf071","RegionNum":3,"RegionCategory":"医学","ArticlePicture":[],"TitleCN":null,"AbstractTextCN":null,"PMCID":null,"EPubDate":"","PubModel":"","JCR":"Q3","JCRName":"CELL BIOLOGY","Score":null,"Total":0}
引用次数: 0

Abstract

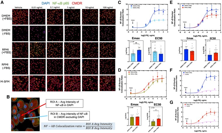
Macrophages are central to innate immunity and are routinely used in vitro to examine molecular mechanisms contributing to innate immune signaling. However, there is a lack of consensus within the field for optimal in vitro culturing methods, and it is not well understood whether differences in culture conditions produce incongruent outcomes. Here, we compared the effects of commonly used culture medium compositions on TLR4-mediated proinflammatory activity in primary human monocyte-derived macrophages (hMDMs) isolated from healthy blood donors. hMDMs were cultured in fetal bovine serum (FBS)-containing or FBS-free conditions in either Dulbecco's Modified Eagle Medium (DMEM), RPMI, or in Macrophage-Serum Free Medium (M-SFM). Lipopolysaccharide-mediated immune response was measured through nuclear factor κB activation and cytokine and chemokine secretion, which were muted in M-SFM cultures compared with DMEM and RPMI cultures. FBS supplementation increased total cytokine secretion in response to lipopolysaccharide but also showed higher baseline secretion, suggesting a proinflammatory phenotype. Moreover, M-SFM cultures exhibited less phagocytosis compared with DMEM and RPMI cultures. Morphologic analysis of unstimulated hMDMs revealed the highest cell area and length-to-width ratio in M-SFM compared with DMEM or RPMI cultures. FBS-free and M-SFM conditions produced distinct transcriptional profiles compared with media supplemented with FBS, most notably in cell cycle pathways and lipid homeostasis, respectively. Overall, DMEM and RPMI produce comparable morphologic and functional results, albeit with some small differences, while M-SFM produces a muted inflammatory response in macrophages. These data demonstrate that in vitro microenvironment drives differential inflammatory outcomes in human macrophages and is a critical component of experimental design in this cell type.

Abstract Image

Abstract Image

Abstract Image

微环境条件和血清可用性改变原代人巨噬细胞NF-κB炎症反应和功能。
巨噬细胞是先天免疫的核心,通常用于体外研究促进先天免疫信号传导的分子机制。然而,对于最佳的体外培养方法,该领域缺乏共识,并且不太清楚培养条件的差异是否会产生不一致的结果。在这里,我们比较了常用培养基成分对从健康献血者中分离的原代人单核细胞源性巨噬细胞(hMDM)中tlr4介导的促炎活性的影响。hMDM分别在含胎牛血清(FBS)或不含胎牛血清(FBS)的条件下,在DMEM、RPMI或巨噬细胞无血清培养基(M-SFM)中培养。通过NF-κB激活和细胞因子和趋化因子的分泌来测量lps介导的免疫应答,与DMEM和RPMI培养相比,M-SFM培养中细胞因子和趋化因子的分泌被抑制。补充FBS增加了对LPS的总细胞因子分泌,但也显示出更高的基线分泌,表明促炎表型。此外,与DMEM和RPMI培养相比,M-SFM培养表现出更少的吞噬作用。非刺激hMDM的形态学分析显示,与DMEM或RPMI培养相比,M-SFM的细胞面积和长宽比最高。与添加FBS的培养基相比,无FBS和M-SFM条件产生了不同的转录谱,最明显的分别是在细胞周期途径和脂质稳态方面。总体而言,DMEM和RPMI产生相似的形态学和功能结果,尽管存在一些微小差异,而M-SFM在巨噬细胞中产生温和的炎症反应。这些数据表明,体外微环境驱动人类巨噬细胞的不同炎症结果,是这种细胞类型实验设计的关键组成部分。
本文章由计算机程序翻译,如有差异,请以英文原文为准。
求助全文
约1分钟内获得全文 求助全文
来源期刊
Journal of Leukocyte Biology
Journal of Leukocyte Biology 医学-免疫学
CiteScore
11.50
自引率
0.00%
发文量
358
审稿时长
2 months
期刊介绍: JLB is a peer-reviewed, academic journal published by the Society for Leukocyte Biology for its members and the community of immunobiologists. The journal publishes papers devoted to the exploration of the cellular and molecular biology of granulocytes, mononuclear phagocytes, lymphocytes, NK cells, and other cells involved in host physiology and defense/resistance against disease. Since all cells in the body can directly or indirectly contribute to the maintenance of the integrity of the organism and restoration of homeostasis through repair, JLB also considers articles involving epithelial, endothelial, fibroblastic, neural, and other somatic cell types participating in host defense. Studies covering pathophysiology, cell development, differentiation and trafficking; fundamental, translational and clinical immunology, inflammation, extracellular mediators and effector molecules; receptors, signal transduction and genes are considered relevant. Research articles and reviews that provide a novel understanding in any of these fields are given priority as well as technical advances related to leukocyte research methods.
×
引用
GB/T 7714-2015
复制
MLA
复制
APA
复制
导出至
BibTeX EndNote RefMan NoteFirst NoteExpress
×
提示
您的信息不完整,为了账户安全,请先补充。
现在去补充
×
提示
您因"违规操作"
具体请查看互助需知
我知道了
×
提示
确定
请完成安全验证×
copy
已复制链接
快去分享给好友吧!
我知道了
右上角分享
点击右上角分享
0
联系我们:info@booksci.cn Book学术提供免费学术资源搜索服务,方便国内外学者检索中英文文献。致力于提供最便捷和优质的服务体验。 Copyright © 2023 布克学术 All rights reserved.
京ICP备2023020795号-1
ghs 京公网安备 11010802042870号
Book学术文献互助
Book学术文献互助群
群 号:604180095
Book学术官方微信