Methods for detection of cardiac glycogen-autophagy.

Autophagy reports Pub Date : 2024-09-22 eCollection Date: 2024-01-01 DOI:10.1080/27694127.2024.2405331
Parisa Koutsifeli, Lorna J Daniels, Joshua Neale, Sarah Fong, Upasna Varma, Marco Annandale, Xun Li, Yohanes Nursalim, James R Bell, Kate L Weeks, Aleksandr Stotland, David J Taylor, Roberta A Gottlieb, Lea M D Delbridge, Kimberley M Mellor
{"title":"Methods for detection of cardiac glycogen-autophagy.","authors":"Parisa Koutsifeli, Lorna J Daniels, Joshua Neale, Sarah Fong, Upasna Varma, Marco Annandale, Xun Li, Yohanes Nursalim, James R Bell, Kate L Weeks, Aleksandr Stotland, David J Taylor, Roberta A Gottlieb, Lea M D Delbridge, Kimberley M Mellor","doi":"10.1080/27694127.2024.2405331","DOIUrl":null,"url":null,"abstract":"<p><p>Glycogen-autophagy ('glycophagy') is a selective autophagy process involved in delivering glycogen to the lysosome for bulk degradation. Glycophagy protein intermediaries include STBD1 as a glycogen tagging receptor, delivering the glycogen cargo into the forming phagosome by partnering with the Atg8 homolog, GABARAPL1. Glycophagy is emerging as a key process of energy metabolism and development of reliable tools for assessment of glycophagy activity is an important priority. Here we show that antibodies raised against the N-terminus of the GABARAPL1 protein (but not the full-length protein) detected a specific endogenous GABARAPL1 immunoblot band at 18kDa. A stable GFP-GABARAPL1 cardiac cell line was used to quantify GABARAPL1 lysosomal flux via measurement of GFP puncta in response to lysosomal inhibition with bafilomycin. Endogenous glycophagy flux was quantified in primary rat ventricular myocytes by the extent of glycogen accumulation with bafilomycin combined with chloroquine treatment (no effect observed with bafilomycin or chloroquine alone). In wild-type isolated mouse hearts, bafilomycin alone and bafilomycin combined with chloroquine (but not chloroquine alone) elicited a significant increase in glycogen content signifying basal glycophagy flux. Collectively, these methodologies provide a comprehensive toolbox for tracking cardiac glycophagy activity to advance research into the role of glycophagy in health and disease.</p>","PeriodicalId":72341,"journal":{"name":"Autophagy reports","volume":"3 1","pages":"2405331"},"PeriodicalIF":0.0000,"publicationDate":"2024-09-22","publicationTypes":"Journal Article","fieldsOfStudy":null,"isOpenAccess":false,"openAccessPdf":"https://www.ncbi.nlm.nih.gov/pmc/articles/PMC11864643/pdf/","citationCount":"0","resultStr":null,"platform":"Semanticscholar","paperid":null,"PeriodicalName":"Autophagy reports","FirstCategoryId":"1085","ListUrlMain":"https://doi.org/10.1080/27694127.2024.2405331","RegionNum":0,"RegionCategory":null,"ArticlePicture":[],"TitleCN":null,"AbstractTextCN":null,"PMCID":null,"EPubDate":"2024/1/1 0:00:00","PubModel":"eCollection","JCR":"","JCRName":"","Score":null,"Total":0}
引用次数: 0

Abstract

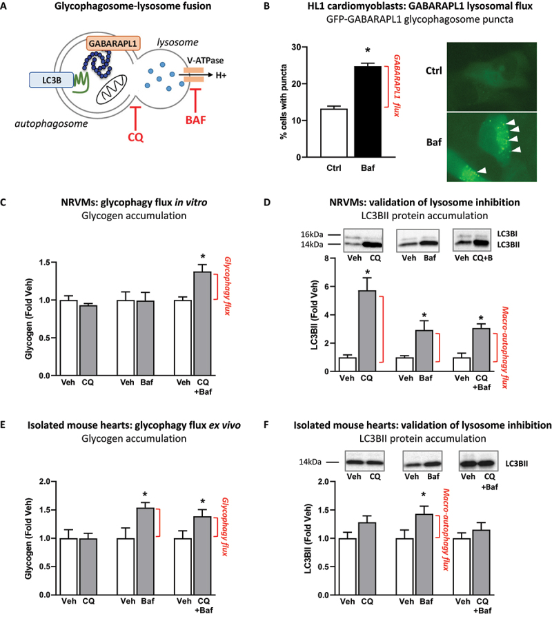
Glycogen-autophagy ('glycophagy') is a selective autophagy process involved in delivering glycogen to the lysosome for bulk degradation. Glycophagy protein intermediaries include STBD1 as a glycogen tagging receptor, delivering the glycogen cargo into the forming phagosome by partnering with the Atg8 homolog, GABARAPL1. Glycophagy is emerging as a key process of energy metabolism and development of reliable tools for assessment of glycophagy activity is an important priority. Here we show that antibodies raised against the N-terminus of the GABARAPL1 protein (but not the full-length protein) detected a specific endogenous GABARAPL1 immunoblot band at 18kDa. A stable GFP-GABARAPL1 cardiac cell line was used to quantify GABARAPL1 lysosomal flux via measurement of GFP puncta in response to lysosomal inhibition with bafilomycin. Endogenous glycophagy flux was quantified in primary rat ventricular myocytes by the extent of glycogen accumulation with bafilomycin combined with chloroquine treatment (no effect observed with bafilomycin or chloroquine alone). In wild-type isolated mouse hearts, bafilomycin alone and bafilomycin combined with chloroquine (but not chloroquine alone) elicited a significant increase in glycogen content signifying basal glycophagy flux. Collectively, these methodologies provide a comprehensive toolbox for tracking cardiac glycophagy activity to advance research into the role of glycophagy in health and disease.

Abstract Image

Abstract Image

Abstract Image

心糖原自噬的检测方法。
糖原自噬(“糖噬”)是一种选择性自噬过程,涉及将糖原运送到溶酶体进行大量降解。糖吞噬蛋白中间体包括作为糖原标记受体的STBD1,通过与at8同源物GABARAPL1合作,将糖原货物运送到形成的吞噬体中。糖吞噬正在成为能量代谢的一个关键过程,开发可靠的糖吞噬活性评估工具是一个重要的优先事项。在这里,我们发现针对GABARAPL1蛋白n端(而不是全长蛋白)的抗体在18kDa处检测到特异性内源性GABARAPL1免疫印迹带。利用稳定的GFP-GABARAPL1心脏细胞系,通过测定GFP点对巴菲霉素溶酶体抑制的反应,定量GABARAPL1溶酶体通量。通过巴非霉素联合氯喹治疗(单独使用巴非霉素或氯喹均未观察到效果),定量测定原代大鼠心室肌细胞的内源性糖吞噬流量。在野生型离体小鼠心脏中,单独使用巴非霉素或巴非霉素联合氯喹(但不是单独使用氯喹)可引起糖原含量的显著增加,这表明糖吞噬通量的基础。总的来说,这些方法为跟踪心脏糖吞噬活动提供了一个全面的工具箱,以推进糖吞噬在健康和疾病中的作用的研究。
本文章由计算机程序翻译,如有差异,请以英文原文为准。
求助全文
约1分钟内获得全文 求助全文
来源期刊
自引率
0.00%
发文量
0
×
引用
GB/T 7714-2015
复制
MLA
复制
APA
复制
导出至
BibTeX EndNote RefMan NoteFirst NoteExpress
×
提示
您的信息不完整,为了账户安全,请先补充。
现在去补充
×
提示
您因"违规操作"
具体请查看互助需知
我知道了
×
提示
确定
请完成安全验证×
copy
已复制链接
快去分享给好友吧!
我知道了
右上角分享
点击右上角分享
0
联系我们:info@booksci.cn Book学术提供免费学术资源搜索服务,方便国内外学者检索中英文文献。致力于提供最便捷和优质的服务体验。 Copyright © 2023 布克学术 All rights reserved.
京ICP备2023020795号-1
ghs 京公网安备 11010802042870号
Book学术文献互助
Book学术文献互助群
群 号:604180095
Book学术官方微信