Protective Effect of the LRRK2 Kinase Inhibition in Human Fibroblasts Bearing the Genetic Variant GBA1 K198E: Implications for Parkinson's Disease.

IF 3.9 4区 医学 Q2 NEUROSCIENCES
Laura Patricia Perez-Abshana, Miguel Mendivil-Perez, Carlos Velez-Pardo, Marlene Jimenez-Del-Rio
{"title":"Protective Effect of the LRRK2 Kinase Inhibition in Human Fibroblasts Bearing the Genetic Variant GBA1 K198E: Implications for Parkinson's Disease.","authors":"Laura Patricia Perez-Abshana, Miguel Mendivil-Perez, Carlos Velez-Pardo, Marlene Jimenez-Del-Rio","doi":"10.1007/s12017-025-08864-y","DOIUrl":null,"url":null,"abstract":"<p><p>Parkinson's disease (PD) is a chronic and progressive neurodegenerative disorder for which there are currently no curative therapies. Therefore, the need for innovative treatments for this illness is critical. The glucosylceramidase beta 1 (GBA1) and leucine-rich repeated kinase 2 (LRRK2) genes have been postulated as potential genetically defined drug targets. We report for the first time that the LRRK2 inhibitor PF-06447475 (PF-475) not only restores GCase enzyme activity, but also increases mitochondrial membrane potential, significantly decreases DJ-1 Cys106-SO<sub>3</sub>, reduces lysosome accumulation, and diminishes cleaved caspase-3 (CC3) in GBA1 K198E fibroblasts. Furthermore, in addition to a significant reduction in p-Ser935 LRRK2 kinase, we found that PF-475 reduced p-Thr73 RAB 10 and p-Ser129 α-Syn in mutant skin fibroblasts. In addition, we found that the GCase activator GCA (NCGC00188758) increased GCase activity and decreased lysosomal accumulation, but did not affect p-Ser935 LRRK2, ∆Ψm, p-Ser129 α-Syn, DJ-1 Cys106-SO<sub>3</sub>, or CC3 in K198E GBA1 fibroblasts. The GCase inhibitor conduritol-β-epoxide (CBE), used as an internal control, significantly reduced GCase and left the other pathological markers largely unaltered in GBA1 K198E, but reduced GCase and increased the accumulation of lysosomes only in WT GBA1 fibroblasts. Taken together, these results suggest that LRRK2 is a critical signaling kinase in the pathogenic mechanism associated with the lysosomal GBA1/GCase K198E variant. Our findings suggest that the use of LRRK2 inhibitors in PD patients with GBA1 mutations, such as K198E, may be effective in reversing GBA1/GCase deficiency, autophagy impairment, oxidative stress, and neuronal death.</p>","PeriodicalId":19304,"journal":{"name":"NeuroMolecular Medicine","volume":"27 1","pages":"42"},"PeriodicalIF":3.9000,"publicationDate":"2025-05-21","publicationTypes":"Journal Article","fieldsOfStudy":null,"isOpenAccess":false,"openAccessPdf":"https://www.ncbi.nlm.nih.gov/pmc/articles/PMC12095415/pdf/","citationCount":"0","resultStr":null,"platform":"Semanticscholar","paperid":null,"PeriodicalName":"NeuroMolecular Medicine","FirstCategoryId":"3","ListUrlMain":"https://doi.org/10.1007/s12017-025-08864-y","RegionNum":4,"RegionCategory":"医学","ArticlePicture":[],"TitleCN":null,"AbstractTextCN":null,"PMCID":null,"EPubDate":"","PubModel":"","JCR":"Q2","JCRName":"NEUROSCIENCES","Score":null,"Total":0}
引用次数: 0

Abstract

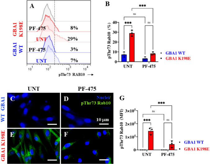
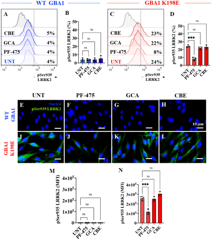
Parkinson's disease (PD) is a chronic and progressive neurodegenerative disorder for which there are currently no curative therapies. Therefore, the need for innovative treatments for this illness is critical. The glucosylceramidase beta 1 (GBA1) and leucine-rich repeated kinase 2 (LRRK2) genes have been postulated as potential genetically defined drug targets. We report for the first time that the LRRK2 inhibitor PF-06447475 (PF-475) not only restores GCase enzyme activity, but also increases mitochondrial membrane potential, significantly decreases DJ-1 Cys106-SO3, reduces lysosome accumulation, and diminishes cleaved caspase-3 (CC3) in GBA1 K198E fibroblasts. Furthermore, in addition to a significant reduction in p-Ser935 LRRK2 kinase, we found that PF-475 reduced p-Thr73 RAB 10 and p-Ser129 α-Syn in mutant skin fibroblasts. In addition, we found that the GCase activator GCA (NCGC00188758) increased GCase activity and decreased lysosomal accumulation, but did not affect p-Ser935 LRRK2, ∆Ψm, p-Ser129 α-Syn, DJ-1 Cys106-SO3, or CC3 in K198E GBA1 fibroblasts. The GCase inhibitor conduritol-β-epoxide (CBE), used as an internal control, significantly reduced GCase and left the other pathological markers largely unaltered in GBA1 K198E, but reduced GCase and increased the accumulation of lysosomes only in WT GBA1 fibroblasts. Taken together, these results suggest that LRRK2 is a critical signaling kinase in the pathogenic mechanism associated with the lysosomal GBA1/GCase K198E variant. Our findings suggest that the use of LRRK2 inhibitors in PD patients with GBA1 mutations, such as K198E, may be effective in reversing GBA1/GCase deficiency, autophagy impairment, oxidative stress, and neuronal death.

Abstract Image

Abstract Image

Abstract Image

LRRK2激酶抑制对携带遗传变异GBA1 K198E的人成纤维细胞的保护作用:对帕金森病的影响
帕金森病(PD)是一种慢性进行性神经退行性疾病,目前尚无治愈方法。因此,对这种疾病的创新治疗方法的需求至关重要。糖基神经酰胺酶β 1 (GBA1)和富含亮氨酸的重复激酶2 (LRRK2)基因被认为是潜在的基因定义的药物靶点。我们首次报道了LRRK2抑制剂PF-06447475 (PF-475)不仅能恢复GCase酶活性,还能增加线粒体膜电位,显著降低GBA1 K198E成纤维细胞中DJ-1 Cys106-SO3,减少溶酶体积累,降低cleaved caspase-3 (CC3)。此外,除了显著降低p-Ser935 LRRK2激酶外,我们还发现PF-475在突变皮肤成纤维细胞中降低了p-Thr73 RAB 10和p-Ser129 α-Syn。此外,我们发现GCase激活剂GCA (NCGC00188758)增加了GCase活性,降低了溶酶体积累,但对K198E GBA1成纤维细胞中的p-Ser935 LRRK2、∆Ψm、p-Ser129 α-Syn、DJ-1 Cys106-SO3或CC3没有影响。GCase抑制剂conduritol-β-环氧化物(CBE)作为内对照,在GBA1 K198E中显著降低GCase,其他病理标志物基本不变,但仅在WT GBA1成纤维细胞中降低GCase并增加溶酶体的积累。综上所述,这些结果表明LRRK2在与溶酶体GBA1/GCase K198E变异相关的致病机制中是一个关键的信号激酶。我们的研究结果表明,在GBA1突变(如K198E)的PD患者中使用LRRK2抑制剂可能有效逆转GBA1/GCase缺陷、自噬损伤、氧化应激和神经元死亡。
本文章由计算机程序翻译,如有差异,请以英文原文为准。
求助全文
约1分钟内获得全文 求助全文
来源期刊
NeuroMolecular Medicine
NeuroMolecular Medicine 医学-神经科学
CiteScore
7.10
自引率
0.00%
发文量
33
审稿时长
>12 weeks
期刊介绍: NeuroMolecular Medicine publishes cutting-edge original research articles and critical reviews on the molecular and biochemical basis of neurological disorders. Studies range from genetic analyses of human populations to animal and cell culture models of neurological disorders. Emerging findings concerning the identification of genetic aberrancies and their pathogenic mechanisms at the molecular and cellular levels will be included. Also covered are experimental analyses of molecular cascades involved in the development and adult plasticity of the nervous system, in neurological dysfunction, and in neuronal degeneration and repair. NeuroMolecular Medicine encompasses basic research in the fields of molecular genetics, signal transduction, plasticity, and cell death. The information published in NEMM will provide a window into the future of molecular medicine for the nervous system.
×
引用
GB/T 7714-2015
复制
MLA
复制
APA
复制
导出至
BibTeX EndNote RefMan NoteFirst NoteExpress
×
提示
您的信息不完整,为了账户安全,请先补充。
现在去补充
×
提示
您因"违规操作"
具体请查看互助需知
我知道了
×
提示
确定
请完成安全验证×
copy
已复制链接
快去分享给好友吧!
我知道了
右上角分享
点击右上角分享
0
联系我们:info@booksci.cn Book学术提供免费学术资源搜索服务,方便国内外学者检索中英文文献。致力于提供最便捷和优质的服务体验。 Copyright © 2023 布克学术 All rights reserved.
京ICP备2023020795号-1
ghs 京公网安备 11010802042870号
Book学术文献互助
Book学术文献互助群
群 号:604180095
Book学术官方微信