Mineralocorticoid receptor phase separation modulates cardiac preservation

IF 10.8 Q1 CARDIAC & CARDIOVASCULAR SYSTEMS
Ienglam Lei, Hüseyin Sicim, Wenbin Gao, Wei Huang, Pierre Emmanuel Noly, Melissa R. Pergande, Mallory C. Wilson, Aurora Lee, Liu Liu, Ashraf Abou El Ela, Mulan Jiang, Sahar A. Saddoughi, Jordan S. Pober, Jeffrey L. Platt, Marilia Cascalho, Francis D. Pagani, Y. Eugene Chen, Bertram Pitt, Zhong Wang, Richard M. Mortensen, Ying Ge, Paul C. Tang
{"title":"Mineralocorticoid receptor phase separation modulates cardiac preservation","authors":"Ienglam Lei, Hüseyin Sicim, Wenbin Gao, Wei Huang, Pierre Emmanuel Noly, Melissa R. Pergande, Mallory C. Wilson, Aurora Lee, Liu Liu, Ashraf Abou El Ela, Mulan Jiang, Sahar A. Saddoughi, Jordan S. Pober, Jeffrey L. Platt, Marilia Cascalho, Francis D. Pagani, Y. Eugene Chen, Bertram Pitt, Zhong Wang, Richard M. Mortensen, Ying Ge, Paul C. Tang","doi":"10.1038/s44161-025-00653-x","DOIUrl":null,"url":null,"abstract":"Heart transplantation is the gold standard treatment for patients with end-stage heart failure. However, there is a shortage of donor hearts available. The short tolerable cold ischemic time for delivering donor hearts to matching recipients is closely responsible for this shortage. Here we uncover the phenomenon of mineralocorticoid receptor (MR) phase separation, which exacerbates injury to the murine and human donor heart during cold storage and can be modulated with pharmacological inhibition to improve preservation quality. Interestingly, donor cardiomyocytes strongly expressed MR, which undergoes preservation-related phase separation. The phenomenon of macromolecular phase separation is not limited to the heart or MR during preservation. Cold preservation of the lung, liver and kidney also displays phase separation of other transcriptional regulators including histone deacetylase 1 (HDAC1), bromodomain-containing 4 (BRD4) and MR. Our results reveal an understudied area of preservation biology that may be further exploited to improve the preservation of multiple solid organs. Lei et al. show that cold preservation of heart transplants triggers mineralocorticoid receptor clustering in cardiomyocyte nuclei, and blocking this improves heart transplant function.","PeriodicalId":74245,"journal":{"name":"Nature cardiovascular research","volume":"4 6","pages":"710-726"},"PeriodicalIF":10.8000,"publicationDate":"2025-05-19","publicationTypes":"Journal Article","fieldsOfStudy":null,"isOpenAccess":false,"openAccessPdf":"","citationCount":"0","resultStr":null,"platform":"Semanticscholar","paperid":null,"PeriodicalName":"Nature cardiovascular research","FirstCategoryId":"1085","ListUrlMain":"https://www.nature.com/articles/s44161-025-00653-x","RegionNum":0,"RegionCategory":null,"ArticlePicture":[],"TitleCN":null,"AbstractTextCN":null,"PMCID":null,"EPubDate":"","PubModel":"","JCR":"Q1","JCRName":"CARDIAC & CARDIOVASCULAR SYSTEMS","Score":null,"Total":0}
引用次数: 0

Abstract

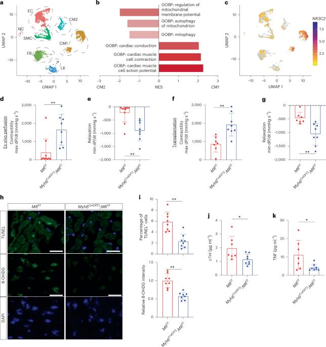
Heart transplantation is the gold standard treatment for patients with end-stage heart failure. However, there is a shortage of donor hearts available. The short tolerable cold ischemic time for delivering donor hearts to matching recipients is closely responsible for this shortage. Here we uncover the phenomenon of mineralocorticoid receptor (MR) phase separation, which exacerbates injury to the murine and human donor heart during cold storage and can be modulated with pharmacological inhibition to improve preservation quality. Interestingly, donor cardiomyocytes strongly expressed MR, which undergoes preservation-related phase separation. The phenomenon of macromolecular phase separation is not limited to the heart or MR during preservation. Cold preservation of the lung, liver and kidney also displays phase separation of other transcriptional regulators including histone deacetylase 1 (HDAC1), bromodomain-containing 4 (BRD4) and MR. Our results reveal an understudied area of preservation biology that may be further exploited to improve the preservation of multiple solid organs. Lei et al. show that cold preservation of heart transplants triggers mineralocorticoid receptor clustering in cardiomyocyte nuclei, and blocking this improves heart transplant function.

Abstract Image

矿化皮质激素受体相分离调节心脏保存。
心脏移植是终末期心力衰竭患者的金标准治疗方法。然而,供体心脏短缺。将供体心脏运送到匹配受体的可耐受冷缺血时间短是造成这种短缺的密切原因。本研究揭示了矿化皮质激素受体(MR)相分离现象,该现象加剧了小鼠和人类供体心脏在冷藏过程中的损伤,可以通过药物抑制来调节以提高保存质量。有趣的是,供体心肌细胞强烈表达MR,这经历了保存相关的相分离。在保存过程中,大分子相分离现象并不局限于心脏或MR。肺、肝和肾的冷保存也显示出其他转录调节因子的相分离,包括组蛋白去乙酰化酶1 (HDAC1)、含溴结构域4 (BRD4)和mr。我们的研究结果揭示了保存生物学的一个未被充分研究的领域,可以进一步利用它来改善多种实体器官的保存。
本文章由计算机程序翻译,如有差异,请以英文原文为准。
求助全文
约1分钟内获得全文 求助全文
来源期刊
CiteScore
5.70
自引率
0.00%
发文量
0
×
引用
GB/T 7714-2015
复制
MLA
复制
APA
复制
导出至
BibTeX EndNote RefMan NoteFirst NoteExpress
×
提示
您的信息不完整,为了账户安全,请先补充。
现在去补充
×
提示
您因"违规操作"
具体请查看互助需知
我知道了
×
提示
确定
请完成安全验证×
copy
已复制链接
快去分享给好友吧!
我知道了
右上角分享
点击右上角分享
0
联系我们:info@booksci.cn Book学术提供免费学术资源搜索服务,方便国内外学者检索中英文文献。致力于提供最便捷和优质的服务体验。 Copyright © 2023 布克学术 All rights reserved.
京ICP备2023020795号-1
ghs 京公网安备 11010802042870号
Book学术文献互助
Book学术文献互助群
群 号:604180095
Book学术官方微信