Partial mitochondrial involvement in the antiproliferative and immunostimulatory effects of PT-112.

IF 6.5 2区 医学 Q1 IMMUNOLOGY
Oncoimmunology Pub Date : 2025-12-01 Epub Date: 2025-05-19 DOI:10.1080/2162402X.2025.2507245
Ruth Soler-Agesta, Manuel Beltrán-Visiedo, Ai Sato, Takahiro Yamazaki, Emma Guilbaud, Christina Y Yim, Maria T Congenie, Tyler D Ames, Alberto Anel, Lorenzo Galluzzi
{"title":"Partial mitochondrial involvement in the antiproliferative and immunostimulatory effects of PT-112.","authors":"Ruth Soler-Agesta, Manuel Beltrán-Visiedo, Ai Sato, Takahiro Yamazaki, Emma Guilbaud, Christina Y Yim, Maria T Congenie, Tyler D Ames, Alberto Anel, Lorenzo Galluzzi","doi":"10.1080/2162402X.2025.2507245","DOIUrl":null,"url":null,"abstract":"<p><p>PT-112 is a novel small molecule exhibiting promising clinical activity in patients with solid tumors. PT-112 kills malignant cells by inhibiting ribosome biogenesis while promoting the emission of immunostimulatory signals. Accordingly, PT-112 is an authentic immunogenic cell death (ICD) inducer and synergizes with immune checkpoint inhibitors in preclinical models of mammary and colorectal carcinoma. Moreover, PT-112 monotherapy has led to durable clinical responses, some of which persisting after treatment discontinuation. Mitochondrial outer membrane permeabilization (MOMP) regulates the cytotoxicity and immunogenicity of various anticancer agents. Here, we harnessed mouse mammary carcinoma TS/A cells to test whether genetic alterations affecting MOMP influence PT-112 activity. As previously demonstrated, PT-112 elicited robust antiproliferative and cytotoxic effects against TS/A cells, which were preceded by the ICD-associated exposure of calreticulin (CALR) on the cell surface, and accompanied by the release of HMGB1 in the culture supernatant. TS/A cells responding to PT-112 also exhibited eIF2α phosphorylation and cytosolic mtDNA accumulation, secreted type I IFN, and exposed MHC Class I molecules as well as the co-inhibitory ligand PD-L1 on their surface. Acute cytotoxicity and HMGB1 release caused by PT-112 in TS/A cells were influenced by MOMP competence. Conversely, PT-112 retained antiproliferative effects and its capacity to drive type I IFN secretion as well as CALR, MHC Class I and PD-L1 exposure on the cell surface irrespective of MOMP defects. These data indicate a partial involvement of MOMP in the mechanisms of action of PT-112, suggesting that PT-112 is active across various tumor types, including malignancies with MOMP defects.</p>","PeriodicalId":48714,"journal":{"name":"Oncoimmunology","volume":"14 1","pages":"2507245"},"PeriodicalIF":6.5000,"publicationDate":"2025-12-01","publicationTypes":"Journal Article","fieldsOfStudy":null,"isOpenAccess":false,"openAccessPdf":"https://www.ncbi.nlm.nih.gov/pmc/articles/PMC12091903/pdf/","citationCount":"0","resultStr":null,"platform":"Semanticscholar","paperid":null,"PeriodicalName":"Oncoimmunology","FirstCategoryId":"3","ListUrlMain":"https://doi.org/10.1080/2162402X.2025.2507245","RegionNum":2,"RegionCategory":"医学","ArticlePicture":[],"TitleCN":null,"AbstractTextCN":null,"PMCID":null,"EPubDate":"2025/5/19 0:00:00","PubModel":"Epub","JCR":"Q1","JCRName":"IMMUNOLOGY","Score":null,"Total":0}
引用次数: 0

Abstract

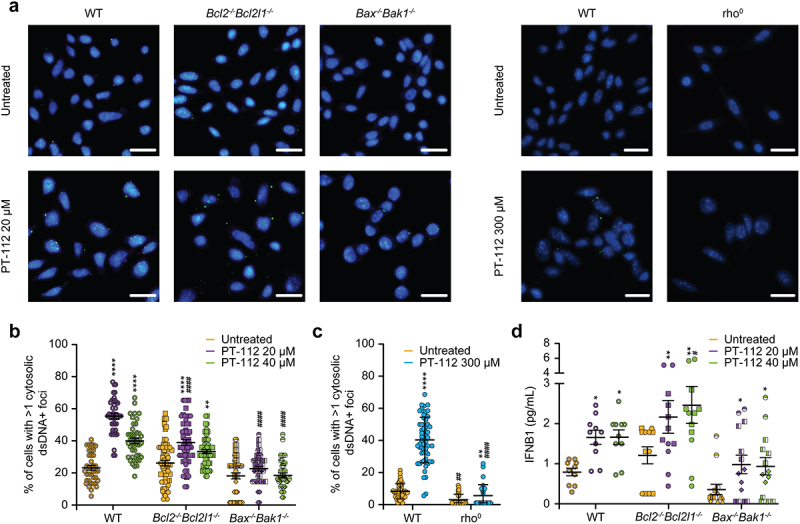
PT-112 is a novel small molecule exhibiting promising clinical activity in patients with solid tumors. PT-112 kills malignant cells by inhibiting ribosome biogenesis while promoting the emission of immunostimulatory signals. Accordingly, PT-112 is an authentic immunogenic cell death (ICD) inducer and synergizes with immune checkpoint inhibitors in preclinical models of mammary and colorectal carcinoma. Moreover, PT-112 monotherapy has led to durable clinical responses, some of which persisting after treatment discontinuation. Mitochondrial outer membrane permeabilization (MOMP) regulates the cytotoxicity and immunogenicity of various anticancer agents. Here, we harnessed mouse mammary carcinoma TS/A cells to test whether genetic alterations affecting MOMP influence PT-112 activity. As previously demonstrated, PT-112 elicited robust antiproliferative and cytotoxic effects against TS/A cells, which were preceded by the ICD-associated exposure of calreticulin (CALR) on the cell surface, and accompanied by the release of HMGB1 in the culture supernatant. TS/A cells responding to PT-112 also exhibited eIF2α phosphorylation and cytosolic mtDNA accumulation, secreted type I IFN, and exposed MHC Class I molecules as well as the co-inhibitory ligand PD-L1 on their surface. Acute cytotoxicity and HMGB1 release caused by PT-112 in TS/A cells were influenced by MOMP competence. Conversely, PT-112 retained antiproliferative effects and its capacity to drive type I IFN secretion as well as CALR, MHC Class I and PD-L1 exposure on the cell surface irrespective of MOMP defects. These data indicate a partial involvement of MOMP in the mechanisms of action of PT-112, suggesting that PT-112 is active across various tumor types, including malignancies with MOMP defects.

Abstract Image

Abstract Image

Abstract Image

部分线粒体参与PT-112的抗增殖和免疫刺激作用。
PT-112是一种新型小分子,在实体瘤患者中具有良好的临床活性。PT-112通过抑制核糖体生物发生,同时促进免疫刺激信号的发射来杀死恶性细胞。因此,PT-112是一种真正的免疫原性细胞死亡(ICD)诱导剂,在乳腺癌和结直肠癌的临床前模型中与免疫检查点抑制剂协同作用。此外,PT-112单药治疗已导致持久的临床反应,其中一些在停药后仍持续存在。线粒体外膜透性(MOMP)调节各种抗癌药物的细胞毒性和免疫原性。在这里,我们利用小鼠乳腺癌TS/A细胞来测试影响MOMP的遗传改变是否会影响PT-112的活性。如前所述,PT-112引发了对TS/A细胞的强大的抗增殖和细胞毒性作用,这是在icd相关的细胞表面钙网蛋白(CALR)暴露之前,并伴随着HMGB1在培养上清中的释放。响应PT-112的TS/A细胞也表现出eIF2α磷酸化和细胞质mtDNA积累,分泌I型IFN,并在其表面暴露MHC I类分子以及共抑制配体PD-L1。PT-112对TS/A细胞的急性细胞毒性和HMGB1的释放受MOMP能力的影响。相反,PT-112保留了抗增殖作用,并具有驱动I型IFN分泌以及CALR、MHC I类和PD-L1暴露于细胞表面的能力,而与MOMP缺陷无关。这些数据表明,MOMP部分参与了PT-112的作用机制,表明PT-112在各种肿瘤类型中都有活性,包括具有MOMP缺陷的恶性肿瘤。
本文章由计算机程序翻译,如有差异,请以英文原文为准。
求助全文
约1分钟内获得全文 求助全文
来源期刊
Oncoimmunology
Oncoimmunology ONCOLOGYIMMUNOLOGY-IMMUNOLOGY
CiteScore
12.50
自引率
2.80%
发文量
276
审稿时长
24 weeks
期刊介绍: OncoImmunology is a dynamic, high-profile, open access journal that comprehensively covers tumor immunology and immunotherapy. As cancer immunotherapy advances, OncoImmunology is committed to publishing top-tier research encompassing all facets of basic and applied tumor immunology. The journal covers a wide range of topics, including: -Basic and translational studies in immunology of both solid and hematological malignancies -Inflammation, innate and acquired immune responses against cancer -Mechanisms of cancer immunoediting and immune evasion -Modern immunotherapies, including immunomodulators, immune checkpoint inhibitors, T-cell, NK-cell, and macrophage engagers, and CAR T cells -Immunological effects of conventional anticancer therapies.
×
引用
GB/T 7714-2015
复制
MLA
复制
APA
复制
导出至
BibTeX EndNote RefMan NoteFirst NoteExpress
×
提示
您的信息不完整,为了账户安全,请先补充。
现在去补充
×
提示
您因"违规操作"
具体请查看互助需知
我知道了
×
提示
确定
请完成安全验证×
copy
已复制链接
快去分享给好友吧!
我知道了
右上角分享
点击右上角分享
0
联系我们:info@booksci.cn Book学术提供免费学术资源搜索服务,方便国内外学者检索中英文文献。致力于提供最便捷和优质的服务体验。 Copyright © 2023 布克学术 All rights reserved.
京ICP备2023020795号-1
ghs 京公网安备 11010802042870号
Book学术文献互助
Book学术文献互助群
群 号:604180095
Book学术官方微信