Chemotherapy elevates cell surface PD-L1 and MHC-I expression in apoptotic gastric cancer cells.

IF 2.6 3区 医学
You-Syuan Lou, Xu-Chen Liu, Chih-Cheng Cheng, Yi-Hsuan Yin, Tzu-Cheng Chien, Pei-Ling Hsu, Chu-Wan Lee, Hsin-Hsien Yu, Bor-Chyuan Su
{"title":"Chemotherapy elevates cell surface PD-L1 and MHC-I expression in apoptotic gastric cancer cells.","authors":"You-Syuan Lou, Xu-Chen Liu, Chih-Cheng Cheng, Yi-Hsuan Yin, Tzu-Cheng Chien, Pei-Ling Hsu, Chu-Wan Lee, Hsin-Hsien Yu, Bor-Chyuan Su","doi":"10.1177/03946320251338662","DOIUrl":null,"url":null,"abstract":"<p><strong>Background: </strong>The programmed cell death-ligand 1 (PD-L1) combined positive score is used as a patient selection tool and predictive factor for anti-programmed cell death-1 (PD-1)/PD-L1 therapy in gastric cancer. However, the expression of PD-L1 and major histocompatibility complex class I (MHC-I) can be affected by conventional treatment approaches.</p><p><strong>Objective: </strong>In this study, we examined the effects of chemotherapy on surface PD-L1 and surface MHC-I expression in living and apoptotic gastric cancer cells. AGS (moderately differentiated) and SNU-1 (poorly differentiated) cells were treated 5-Fluorouracil (5-Fu), cisplatin, mitomycin c (MMC), and FOLFOX (5-Fu, leucovorin, and oxaliplatin).</p><p><strong>Methods: </strong>To quantify the expression levels of surface PD-L1 or surface MHC-I on living and apoptotic cells, the cells were co-stained with annexin V and PD-L1 or MHC-I antibodies. The percentages of single positive (annexin V-negative, PD-L1-positive; annexin V-negative, MHC-I-positive) and double positive (annexin V-positive, PD-L1-positive; annexin V-positive, MHC-I-positive) cells were analyzed by flow cytometry.</p><p><strong>Results: </strong>Every tested chemotherapeutic agent increased the levels of surface PD-L1 and surface MHC-I, although the extents of increase differed in AGS and SNU-1 cells. In AGS cells, 5-Fu caused the largest increases in surface PD-L1 and surface MHC-I. However, 5-Fu caused the weakest increases in surface PD-L1 and surface MHC-I in SNU-1 cells. Notably, chemotherapy-mediated increases in surface PD-L1 and surface MHC-I mostly occurred on apoptotic cells.</p><p><strong>Conclusion: </strong>Our findings reveal that chemotherapy mainly increases surface PD-L1 and surface MHC-I on apoptotic gastric cancer cells.</p>","PeriodicalId":48647,"journal":{"name":"International Journal of Immunopathology and Pharmacology","volume":"39 ","pages":"3946320251338662"},"PeriodicalIF":2.6000,"publicationDate":"2025-01-01","publicationTypes":"Journal Article","fieldsOfStudy":null,"isOpenAccess":false,"openAccessPdf":"https://www.ncbi.nlm.nih.gov/pmc/articles/PMC12085758/pdf/","citationCount":"0","resultStr":null,"platform":"Semanticscholar","paperid":null,"PeriodicalName":"International Journal of Immunopathology and Pharmacology","FirstCategoryId":"3","ListUrlMain":"https://doi.org/10.1177/03946320251338662","RegionNum":3,"RegionCategory":"医学","ArticlePicture":[],"TitleCN":null,"AbstractTextCN":null,"PMCID":null,"EPubDate":"2025/5/17 0:00:00","PubModel":"Epub","JCR":"","JCRName":"","Score":null,"Total":0}
引用次数: 0

Abstract

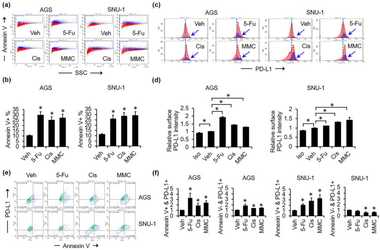
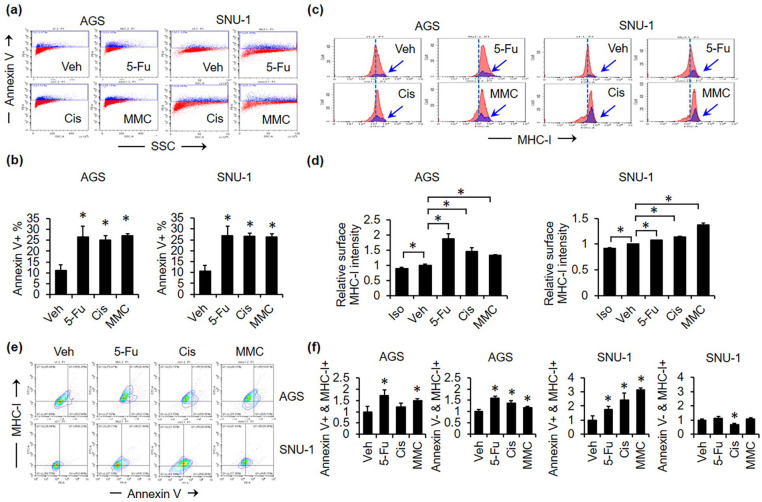
Background: The programmed cell death-ligand 1 (PD-L1) combined positive score is used as a patient selection tool and predictive factor for anti-programmed cell death-1 (PD-1)/PD-L1 therapy in gastric cancer. However, the expression of PD-L1 and major histocompatibility complex class I (MHC-I) can be affected by conventional treatment approaches.

Objective: In this study, we examined the effects of chemotherapy on surface PD-L1 and surface MHC-I expression in living and apoptotic gastric cancer cells. AGS (moderately differentiated) and SNU-1 (poorly differentiated) cells were treated 5-Fluorouracil (5-Fu), cisplatin, mitomycin c (MMC), and FOLFOX (5-Fu, leucovorin, and oxaliplatin).

Methods: To quantify the expression levels of surface PD-L1 or surface MHC-I on living and apoptotic cells, the cells were co-stained with annexin V and PD-L1 or MHC-I antibodies. The percentages of single positive (annexin V-negative, PD-L1-positive; annexin V-negative, MHC-I-positive) and double positive (annexin V-positive, PD-L1-positive; annexin V-positive, MHC-I-positive) cells were analyzed by flow cytometry.

Results: Every tested chemotherapeutic agent increased the levels of surface PD-L1 and surface MHC-I, although the extents of increase differed in AGS and SNU-1 cells. In AGS cells, 5-Fu caused the largest increases in surface PD-L1 and surface MHC-I. However, 5-Fu caused the weakest increases in surface PD-L1 and surface MHC-I in SNU-1 cells. Notably, chemotherapy-mediated increases in surface PD-L1 and surface MHC-I mostly occurred on apoptotic cells.

Conclusion: Our findings reveal that chemotherapy mainly increases surface PD-L1 and surface MHC-I on apoptotic gastric cancer cells.

Abstract Image

Abstract Image

Abstract Image

化疗可提高胃癌凋亡细胞表面PD-L1和MHC-I的表达。
背景:程序性细胞死亡-配体1 (PD-L1)联合阳性评分被用作胃癌抗程序性细胞死亡-1 (PD-1)/PD-L1治疗的患者选择工具和预测因素。然而,常规治疗方法会影响PD-L1和主要组织相容性复合体I类(MHC-I)的表达。目的:在本研究中,我们研究了化疗对活的和凋亡的胃癌细胞表面PD-L1和表面MHC-I表达的影响。5-氟尿嘧啶(5-Fu)、顺铂、丝裂霉素c (MMC)和FOLFOX (5-Fu、亚叶酸钙和奥沙利铂)处理AGS(中度分化)和su -1(低分化)细胞。方法:用膜联蛋白V和PD-L1或MHC-I抗体对活细胞和凋亡细胞进行共染色,定量测定细胞表面PD-L1或MHC-I的表达水平。单阳性(膜联蛋白v阴性,pd - l1阳性;膜联蛋白v阴性,mhc - i阳性)和双阳性(膜联蛋白v阳性,pd - l1阳性;流式细胞术分析膜联蛋白v阳性、mhc - i阳性细胞。结果:各化疗药物均可使表面PD-L1和表面MHC-I水平升高,但AGS和scn -1细胞的升高程度不同。在AGS细胞中,5-Fu引起表面PD-L1和表面MHC-I的最大增加。然而,5-Fu引起SNU-1细胞表面PD-L1和表面MHC-I的增加最弱。值得注意的是,化疗介导的表面PD-L1和表面MHC-I的增加主要发生在凋亡细胞上。结论:化疗主要增加胃癌细胞凋亡的表面PD-L1和表面MHC-I。
本文章由计算机程序翻译,如有差异,请以英文原文为准。
求助全文
约1分钟内获得全文 求助全文
来源期刊
International Journal of Immunopathology and Pharmacology
International Journal of Immunopathology and Pharmacology Immunology and Microbiology-Immunology
自引率
0.00%
发文量
88
期刊介绍: International Journal of Immunopathology and Pharmacology is an Open Access peer-reviewed journal publishing original papers describing research in the fields of immunology, pathology and pharmacology. The intention is that the journal should reflect both the experimental and clinical aspects of immunology as well as advances in the understanding of the pathology and pharmacology of the immune system.
×
引用
GB/T 7714-2015
复制
MLA
复制
APA
复制
导出至
BibTeX EndNote RefMan NoteFirst NoteExpress
×
提示
您的信息不完整,为了账户安全,请先补充。
现在去补充
×
提示
您因"违规操作"
具体请查看互助需知
我知道了
×
提示
确定
请完成安全验证×
copy
已复制链接
快去分享给好友吧!
我知道了
右上角分享
点击右上角分享
0
联系我们:info@booksci.cn Book学术提供免费学术资源搜索服务,方便国内外学者检索中英文文献。致力于提供最便捷和优质的服务体验。 Copyright © 2023 布克学术 All rights reserved.
京ICP备2023020795号-1
ghs 京公网安备 11010802042870号
Book学术文献互助
Book学术文献互助群
群 号:604180095
Book学术官方微信