Sex differences in middle-aged and old Wistar rats in response to long-term sulforaphane treatment for prevention of neuroinflammation, cognitive decline and brain senescence.

IF 4.1 4区 医学 Q1 GERIATRICS & GERONTOLOGY
Roberto Santín-Márquez, Verónica Salas-Venegas, Jorge Antonio Garcia-Álvarez, Raúl Librado-Osorio, Armando Luna-López, Norma E López-Diazguerrero, Beatriz Gómez-González, Mina Königsberg
{"title":"Sex differences in middle-aged and old Wistar rats in response to long-term sulforaphane treatment for prevention of neuroinflammation, cognitive decline and brain senescence.","authors":"Roberto Santín-Márquez, Verónica Salas-Venegas, Jorge Antonio Garcia-Álvarez, Raúl Librado-Osorio, Armando Luna-López, Norma E López-Diazguerrero, Beatriz Gómez-González, Mina Königsberg","doi":"10.1007/s10522-025-10231-0","DOIUrl":null,"url":null,"abstract":"<p><p>The nervous system (NS) experiences morphological and functional changes during the aging process, where low-grade chronic inflammation, oxidative stress and senescence are key regulators. Sulforaphane (SFN) is an isothiocyanate that activates redox response and inhibits the inflammatory process, which could modify the pro-inflammatory components of senescent cells secretory phenotype (SASP). Here we aimed to determine if SFN long-term treatment was able to prevent age-associated damage in the NS of adult and old females and males Wistar rats. We evaluated cytokines and chemokines profile, senescent cells markers, and memory parameters of adult (15 m.o.) and old (21 m.o.) rats after three months of SFN treatment. Young rats (4 m.o.) were used as age controls. Differences between sexes were observed in the inflammatory profile. Our results showed that SFN-treatment diminished proinflammatory molecules, senescence markers and senescent cells number in brain cortex and hippocampus from males and females' adult rats, but no effects were observed in both sexes old groups compared with the same age control groups. SFN-dependent reduction in inflammatory and senescence parameters resulted in better scores in Barnes Maze Trial memory test when compared with same age non-treated group. Interestingly, adult females showed higher levels of proinflammatory cytokines and chemokines than adult males, which were prevented by SFN-treatment. No effects of SFN were observed in memory of old-treated groups.</p>","PeriodicalId":8909,"journal":{"name":"Biogerontology","volume":"26 3","pages":"110"},"PeriodicalIF":4.1000,"publicationDate":"2025-05-17","publicationTypes":"Journal Article","fieldsOfStudy":null,"isOpenAccess":false,"openAccessPdf":"https://www.ncbi.nlm.nih.gov/pmc/articles/PMC12085354/pdf/","citationCount":"0","resultStr":null,"platform":"Semanticscholar","paperid":null,"PeriodicalName":"Biogerontology","FirstCategoryId":"3","ListUrlMain":"https://doi.org/10.1007/s10522-025-10231-0","RegionNum":4,"RegionCategory":"医学","ArticlePicture":[],"TitleCN":null,"AbstractTextCN":null,"PMCID":null,"EPubDate":"","PubModel":"","JCR":"Q1","JCRName":"GERIATRICS & GERONTOLOGY","Score":null,"Total":0}
引用次数: 0

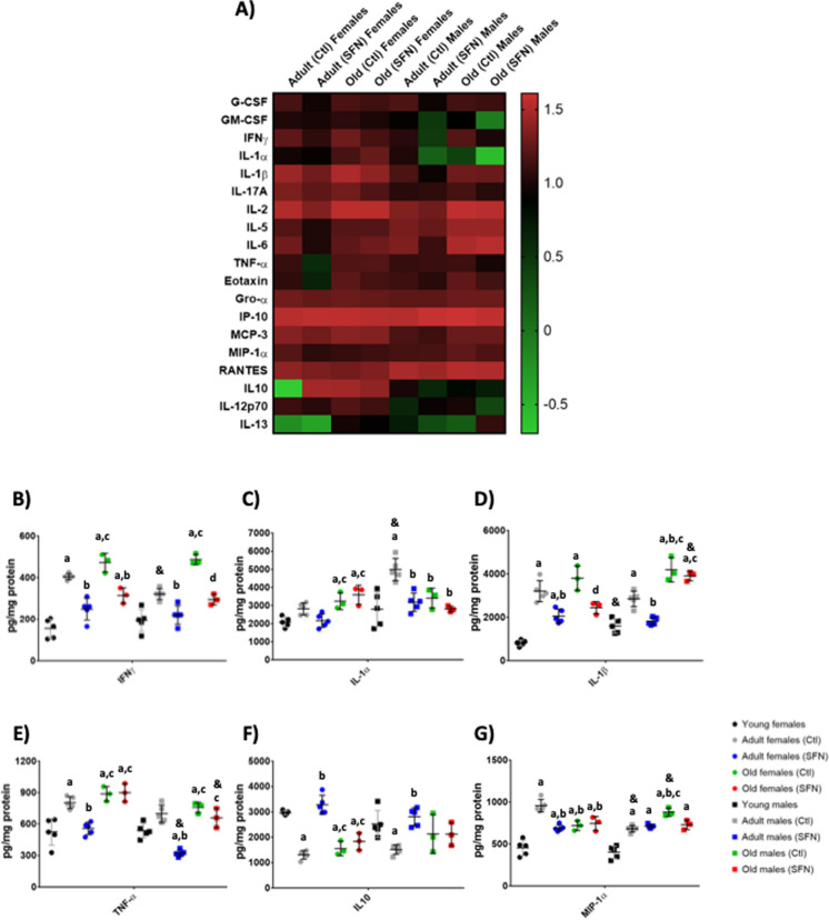
Abstract

The nervous system (NS) experiences morphological and functional changes during the aging process, where low-grade chronic inflammation, oxidative stress and senescence are key regulators. Sulforaphane (SFN) is an isothiocyanate that activates redox response and inhibits the inflammatory process, which could modify the pro-inflammatory components of senescent cells secretory phenotype (SASP). Here we aimed to determine if SFN long-term treatment was able to prevent age-associated damage in the NS of adult and old females and males Wistar rats. We evaluated cytokines and chemokines profile, senescent cells markers, and memory parameters of adult (15 m.o.) and old (21 m.o.) rats after three months of SFN treatment. Young rats (4 m.o.) were used as age controls. Differences between sexes were observed in the inflammatory profile. Our results showed that SFN-treatment diminished proinflammatory molecules, senescence markers and senescent cells number in brain cortex and hippocampus from males and females' adult rats, but no effects were observed in both sexes old groups compared with the same age control groups. SFN-dependent reduction in inflammatory and senescence parameters resulted in better scores in Barnes Maze Trial memory test when compared with same age non-treated group. Interestingly, adult females showed higher levels of proinflammatory cytokines and chemokines than adult males, which were prevented by SFN-treatment. No effects of SFN were observed in memory of old-treated groups.

Abstract Image

Abstract Image

Abstract Image

中老年Wistar大鼠长期萝卜硫素治疗预防神经炎症、认知能力下降和脑衰老的性别差异
神经系统(NS)在衰老过程中发生形态和功能变化,其中轻度慢性炎症、氧化应激和衰老是关键调控因子。萝卜硫素(Sulforaphane, SFN)是一种能激活氧化还原反应、抑制炎症过程的异硫氰酸盐,可以改变衰老细胞分泌表型(SASP)的促炎成分。在这里,我们的目的是确定SFN长期治疗是否能够预防成年和老年雌性和雄性Wistar大鼠的NS年龄相关损伤。我们在SFN治疗3个月后,评估了成年(15岁)和老年(21岁)大鼠的细胞因子和趋化因子谱、衰老细胞标志物和记忆参数。以幼龄大鼠(4m.o)作为年龄对照。两性之间的炎症特征存在差异。我们的研究结果显示,sfn处理减少了雄性和雌性成年大鼠的大脑皮层和海马的促炎分子、衰老标志物和衰老细胞数量,但与同龄对照组相比,两性老年组没有观察到任何影响。与同龄未治疗组相比,sfn依赖性炎症和衰老参数的减少导致巴恩斯迷宫试验记忆测试得分更高。有趣的是,成年女性的促炎细胞因子和趋化因子水平高于成年男性,而sfn治疗可以预防这一现象。SFN对老年治疗组的记忆没有影响。
本文章由计算机程序翻译,如有差异,请以英文原文为准。
求助全文
约1分钟内获得全文 求助全文
来源期刊
Biogerontology
Biogerontology 医学-老年医学
CiteScore
8.00
自引率
4.40%
发文量
54
审稿时长
>12 weeks
期刊介绍: The journal Biogerontology offers a platform for research which aims primarily at achieving healthy old age accompanied by improved longevity. The focus is on efforts to understand, prevent, cure or minimize age-related impairments. Biogerontology provides a peer-reviewed forum for publishing original research data, new ideas and discussions on modulating the aging process by physical, chemical and biological means, including transgenic and knockout organisms; cell culture systems to develop new approaches and health care products for maintaining or recovering the lost biochemical functions; immunology, autoimmunity and infection in aging; vertebrates, invertebrates, micro-organisms and plants for experimental studies on genetic determinants of aging and longevity; biodemography and theoretical models linking aging and survival kinetics.
×
引用
GB/T 7714-2015
复制
MLA
复制
APA
复制
导出至
BibTeX EndNote RefMan NoteFirst NoteExpress
×
提示
您的信息不完整,为了账户安全,请先补充。
现在去补充
×
提示
您因"违规操作"
具体请查看互助需知
我知道了
×
提示
确定
请完成安全验证×
copy
已复制链接
快去分享给好友吧!
我知道了
右上角分享
点击右上角分享
0
联系我们:info@booksci.cn Book学术提供免费学术资源搜索服务,方便国内外学者检索中英文文献。致力于提供最便捷和优质的服务体验。 Copyright © 2023 布克学术 All rights reserved.
京ICP备2023020795号-1
ghs 京公网安备 11010802042870号
Book学术文献互助
Book学术文献互助群
群 号:604180095
Book学术官方微信