A Comparison of Generic and Subject-Specific Finite Element Models of Distal Femur Fractures Treated With Locking Plates

IF 2.4 4区 医学 Q3 ENGINEERING, BIOMEDICAL
Gareth Buhl, Pankaj Pankaj
{"title":"A Comparison of Generic and Subject-Specific Finite Element Models of Distal Femur Fractures Treated With Locking Plates","authors":"Gareth Buhl,&nbsp;Pankaj Pankaj","doi":"10.1002/cnm.70043","DOIUrl":null,"url":null,"abstract":"<p>While the need for employing subject-specific computational biomechanics models for treatment planning in orthopaedics is being increasingly voiced, it has not been clear when such specificity is essential and for which questions simpler models might be adequate. This study uses a novel modelling approach to generate finite element models to examine the influence of subject-specificity in the treatment of distal femur fractures. Three subject-specific finite element models are created from clinical CT scans, and the proposed approach is employed to impose identical fractures and locking plate treatments upon them. Additionally, the performance of the generic two-material model based on a Sawbones fourth generation femur is also evaluated. Interfragmentary motions, plate stresses, and strains at the screw-bone interface are examined due to a physiological loading at different stages of healing. The study finds that subject-specificity has a major effect on strains in the bone at the screw-bone interface. However, interfragmentary motions at the far cortex and plate stresses show minimal sensitivity to subject-specific factors, while near-cortical and shear interfragmentary motions are influenced by them. The influence of subject-specificity decreases as healing progresses. These results indicate that while generic approaches may be sufficient to calculate global assembly responses, material heterogeneity and subject-specific bone stock variations have a large impact on the interaction between the screws and bone. The study also shows that the proposed method, which enables manipulating bone geometry while retaining subject-specific properties, can be used to evaluate the influence of subject-specificity for other orthopaedic simulations.</p>","PeriodicalId":50349,"journal":{"name":"International Journal for Numerical Methods in Biomedical Engineering","volume":"41 5","pages":""},"PeriodicalIF":2.4000,"publicationDate":"2025-05-19","publicationTypes":"Journal Article","fieldsOfStudy":null,"isOpenAccess":false,"openAccessPdf":"https://onlinelibrary.wiley.com/doi/epdf/10.1002/cnm.70043","citationCount":"0","resultStr":null,"platform":"Semanticscholar","paperid":null,"PeriodicalName":"International Journal for Numerical Methods in Biomedical Engineering","FirstCategoryId":"5","ListUrlMain":"https://onlinelibrary.wiley.com/doi/10.1002/cnm.70043","RegionNum":4,"RegionCategory":"医学","ArticlePicture":[],"TitleCN":null,"AbstractTextCN":null,"PMCID":null,"EPubDate":"","PubModel":"","JCR":"Q3","JCRName":"ENGINEERING, BIOMEDICAL","Score":null,"Total":0}
引用次数: 0

Abstract

While the need for employing subject-specific computational biomechanics models for treatment planning in orthopaedics is being increasingly voiced, it has not been clear when such specificity is essential and for which questions simpler models might be adequate. This study uses a novel modelling approach to generate finite element models to examine the influence of subject-specificity in the treatment of distal femur fractures. Three subject-specific finite element models are created from clinical CT scans, and the proposed approach is employed to impose identical fractures and locking plate treatments upon them. Additionally, the performance of the generic two-material model based on a Sawbones fourth generation femur is also evaluated. Interfragmentary motions, plate stresses, and strains at the screw-bone interface are examined due to a physiological loading at different stages of healing. The study finds that subject-specificity has a major effect on strains in the bone at the screw-bone interface. However, interfragmentary motions at the far cortex and plate stresses show minimal sensitivity to subject-specific factors, while near-cortical and shear interfragmentary motions are influenced by them. The influence of subject-specificity decreases as healing progresses. These results indicate that while generic approaches may be sufficient to calculate global assembly responses, material heterogeneity and subject-specific bone stock variations have a large impact on the interaction between the screws and bone. The study also shows that the proposed method, which enables manipulating bone geometry while retaining subject-specific properties, can be used to evaluate the influence of subject-specificity for other orthopaedic simulations.

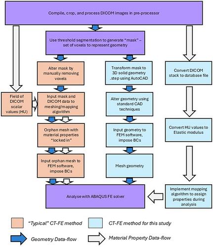
Abstract Image

锁定钢板治疗股骨远端骨折的通用有限元模型与特定对象有限元模型的比较
虽然在骨科治疗计划中使用特定学科的计算生物力学模型的需求日益增加,但尚不清楚何时这种特异性是必要的,以及哪些问题更简单的模型可能足够。本研究采用一种新颖的建模方法来生成有限元模型,以检查受试者特异性对股骨远端骨折治疗的影响。根据临床CT扫描创建了三个特定对象的有限元模型,并采用所提出的方法对它们施加相同的骨折和锁定钢板治疗。此外,基于Sawbones第四代股骨的通用双材料模型的性能也进行了评估。由于愈合不同阶段的生理负荷,研究了骨折块间运动、钢板应力和螺钉-骨界面的应变。研究发现,主体特异性对骨-钉界面处的骨应变有重要影响。然而,远皮层的碎片间运动和板块应力对受试者特定因素的敏感性最小,而近皮层和剪切的碎片间运动则受到它们的影响。受试者特异性的影响随着愈合的进展而减弱。这些结果表明,虽然通用方法可能足以计算整体装配响应,但材料异质性和受试者特异性骨存量变化对螺钉和骨之间的相互作用有很大影响。该研究还表明,所提出的方法能够在保持受试者特异性的同时操纵骨骼几何形状,可用于评估其他骨科模拟中受试者特异性的影响。
本文章由计算机程序翻译,如有差异,请以英文原文为准。
求助全文
约1分钟内获得全文 求助全文
来源期刊
International Journal for Numerical Methods in Biomedical Engineering
International Journal for Numerical Methods in Biomedical Engineering ENGINEERING, BIOMEDICAL-MATHEMATICAL & COMPUTATIONAL BIOLOGY
CiteScore
4.50
自引率
9.50%
发文量
103
审稿时长
3 months
期刊介绍: All differential equation based models for biomedical applications and their novel solutions (using either established numerical methods such as finite difference, finite element and finite volume methods or new numerical methods) are within the scope of this journal. Manuscripts with experimental and analytical themes are also welcome if a component of the paper deals with numerical methods. Special cases that may not involve differential equations such as image processing, meshing and artificial intelligence are within the scope. Any research that is broadly linked to the wellbeing of the human body, either directly or indirectly, is also within the scope of this journal.
×
引用
GB/T 7714-2015
复制
MLA
复制
APA
复制
导出至
BibTeX EndNote RefMan NoteFirst NoteExpress
×
提示
您的信息不完整,为了账户安全,请先补充。
现在去补充
×
提示
您因"违规操作"
具体请查看互助需知
我知道了
×
提示
确定
请完成安全验证×
copy
已复制链接
快去分享给好友吧!
我知道了
右上角分享
点击右上角分享
0
联系我们:info@booksci.cn Book学术提供免费学术资源搜索服务,方便国内外学者检索中英文文献。致力于提供最便捷和优质的服务体验。 Copyright © 2023 布克学术 All rights reserved.
京ICP备2023020795号-1
ghs 京公网安备 11010802042870号
Book学术文献互助
Book学术文献互助群
群 号:604180095
Book学术官方微信