Value stream mapping in healthcare - the case of stroke patients treatment at Institute of Psychiatry and Neurology.

Postepy psychiatrii neurologii Pub Date : 2025-03-01 Epub Date: 2025-04-30 DOI:10.5114/ppn.2025.149940
Mira Lisiecka-Biełanowicz, Daria Biechowska
{"title":"Value stream mapping in healthcare - the case of stroke patients treatment at Institute of Psychiatry and Neurology.","authors":"Mira Lisiecka-Biełanowicz, Daria Biechowska","doi":"10.5114/ppn.2025.149940","DOIUrl":null,"url":null,"abstract":"<p><strong>Purpose: </strong>The purpose of this article is to assess the potential and usefulness of applying value stream mapping (VSM) in the process of treating stroke patients in the Polish healthcare system, using the Institute of Psychiatry and Neurology (IPiN) as an example.</p><p><strong>Methods: </strong>The applied VSM method allows for a detailed identification of service delivery points (SDPs), which are the areas of potential organizational and structural changes in the stroke patient treatment process.</p><p><strong>Results: </strong>The IPiN VSM of the stroke patients treatment process illustrates the course of the process, taking into consideration all potential opportunities for improvement, as identified during the analytical work. It was determined that improvements require addressing issues, such as excessive patient transport times caused by the distance between the most critical SDPs, i.e., the reception, imaging diagnostics, and the stroke unit and also their location on different floors of the hospital building.</p><p><strong>Conclusions: </strong>At this stage, the VSM analysis reveals significant opportunities to improve process efficiency using lean management, without adding extra costs for the hospital. It is important to consider dividing stroke patients into two streams: standard patients (fast track, those without complications) and non-standard patients (slow track, those with complications).</p>","PeriodicalId":74481,"journal":{"name":"Postepy psychiatrii neurologii","volume":"34 1","pages":"26-32"},"PeriodicalIF":0.0000,"publicationDate":"2025-03-01","publicationTypes":"Journal Article","fieldsOfStudy":null,"isOpenAccess":false,"openAccessPdf":"https://www.ncbi.nlm.nih.gov/pmc/articles/PMC12076135/pdf/","citationCount":"0","resultStr":null,"platform":"Semanticscholar","paperid":null,"PeriodicalName":"Postepy psychiatrii neurologii","FirstCategoryId":"1085","ListUrlMain":"https://doi.org/10.5114/ppn.2025.149940","RegionNum":0,"RegionCategory":null,"ArticlePicture":[],"TitleCN":null,"AbstractTextCN":null,"PMCID":null,"EPubDate":"2025/4/30 0:00:00","PubModel":"Epub","JCR":"","JCRName":"","Score":null,"Total":0}
引用次数: 0

Abstract

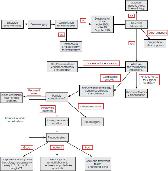
Purpose: The purpose of this article is to assess the potential and usefulness of applying value stream mapping (VSM) in the process of treating stroke patients in the Polish healthcare system, using the Institute of Psychiatry and Neurology (IPiN) as an example.

Methods: The applied VSM method allows for a detailed identification of service delivery points (SDPs), which are the areas of potential organizational and structural changes in the stroke patient treatment process.

Results: The IPiN VSM of the stroke patients treatment process illustrates the course of the process, taking into consideration all potential opportunities for improvement, as identified during the analytical work. It was determined that improvements require addressing issues, such as excessive patient transport times caused by the distance between the most critical SDPs, i.e., the reception, imaging diagnostics, and the stroke unit and also their location on different floors of the hospital building.

Conclusions: At this stage, the VSM analysis reveals significant opportunities to improve process efficiency using lean management, without adding extra costs for the hospital. It is important to consider dividing stroke patients into two streams: standard patients (fast track, those without complications) and non-standard patients (slow track, those with complications).

Abstract Image

Abstract Image

Abstract Image

医疗保健中的价值流映射——精神病学和神经病学研究所治疗中风患者的案例。
目的:本文的目的是评估价值流映射(VSM)在波兰医疗保健系统治疗中风患者过程中的潜力和有用性,以精神病学和神经病学研究所(IPiN)为例。方法:应用VSM方法可以详细识别服务交付点(sdp),这是中风患者治疗过程中潜在的组织和结构变化区域。结果:脑卒中患者治疗过程的IPiN VSM说明了该过程的过程,考虑了分析工作中确定的所有潜在的改进机会。我们确定,改进需要解决一些问题,例如由于最关键的sdp(即接收、成像诊断和中风单元)之间的距离以及它们在医院大楼不同楼层的位置造成的过多的患者运输时间。结论:在这个阶段,VSM分析揭示了使用精益管理提高流程效率的重要机会,而不会增加医院的额外成本。考虑将脑卒中患者分为两类是很重要的:标准患者(快速通道,无并发症)和非标准患者(慢通道,有并发症)。
本文章由计算机程序翻译,如有差异,请以英文原文为准。
求助全文
约1分钟内获得全文 求助全文
来源期刊
自引率
0.00%
发文量
0
×
引用
GB/T 7714-2015
复制
MLA
复制
APA
复制
导出至
BibTeX EndNote RefMan NoteFirst NoteExpress
×
提示
您的信息不完整,为了账户安全,请先补充。
现在去补充
×
提示
您因"违规操作"
具体请查看互助需知
我知道了
×
提示
确定
请完成安全验证×
copy
已复制链接
快去分享给好友吧!
我知道了
右上角分享
点击右上角分享
0
联系我们:info@booksci.cn Book学术提供免费学术资源搜索服务,方便国内外学者检索中英文文献。致力于提供最便捷和优质的服务体验。 Copyright © 2023 布克学术 All rights reserved.
京ICP备2023020795号-1
ghs 京公网安备 11010802042870号
Book学术文献互助
Book学术文献互助群
群 号:604180095
Book学术官方微信