[Corrigendum] miR‑504 promotes tumour growth and metastasis in human osteosarcoma by targeting TP53INP1.

IF 3.9 3区 医学 Q2 ONCOLOGY
Oncology reports Pub Date : 2025-07-01 Epub Date: 2025-05-16 DOI:10.3892/or.2025.8914
Qingchun Cai, Sixiang Zeng, Xing Dai, Junlong Wu, Wei Ma
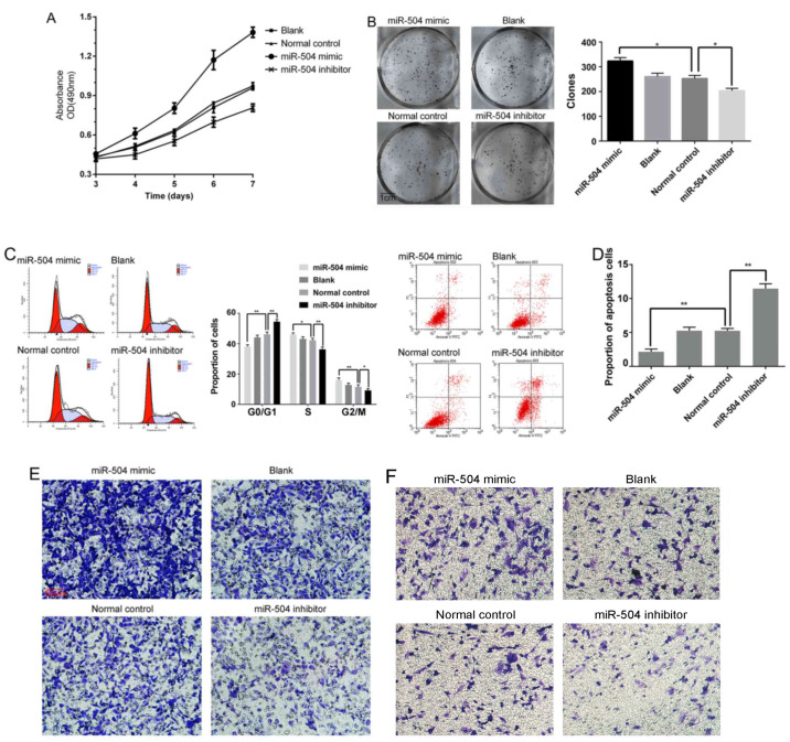
{"title":"[Corrigendum] miR‑504 promotes tumour growth and metastasis in human osteosarcoma by targeting TP53INP1.","authors":"Qingchun Cai, Sixiang Zeng, Xing Dai, Junlong Wu, Wei Ma","doi":"10.3892/or.2025.8914","DOIUrl":null,"url":null,"abstract":"<p><p>Following the publication of the above article, an interested reader drew to the authors' attention that, concerning the Transwell assay experiments shown in Fig. 2F on p. 2997, the 'Blank' and 'Normal control' data panels featured a strikingly similar overlapping area, such that these data had apparently been derived from the same original source where the results of differently performed experiments were meant to have been shown. After having re‑examined their original data, the authors realized that Fig. 2F had inadvertently been assembled incorrectly; however, the authors were able to repeat these experiments, and the revised version of Fig. 2, now including new data for the experiments shown in Fig. 2F, is shown on the next page. Note that the errors made in terms of assembling the data in Fig. 2 did not greatly affect either the results or the conclusions reported in this paper, and all the authors agree to the publication of this corrigendum. The authors regret that these errors went unnoticed prior to the publication of their article, and are grateful to the Editor of <i>Oncology Reports</i> for allowing them this opportunity to publish this corrigendum. They also apologize to the readership for any inconvenience caused. [Oncology Reports 38: 2993‑3000, 2017; DOI: 10.3892/or.2017.5983].</p>","PeriodicalId":19527,"journal":{"name":"Oncology reports","volume":"54 1","pages":""},"PeriodicalIF":3.9000,"publicationDate":"2025-07-01","publicationTypes":"Journal Article","fieldsOfStudy":null,"isOpenAccess":false,"openAccessPdf":"https://www.ncbi.nlm.nih.gov/pmc/articles/PMC12099282/pdf/","citationCount":"0","resultStr":null,"platform":"Semanticscholar","paperid":null,"PeriodicalName":"Oncology reports","FirstCategoryId":"3","ListUrlMain":"https://doi.org/10.3892/or.2025.8914","RegionNum":3,"RegionCategory":"医学","ArticlePicture":[],"TitleCN":null,"AbstractTextCN":null,"PMCID":null,"EPubDate":"2025/5/16 0:00:00","PubModel":"Epub","JCR":"Q2","JCRName":"ONCOLOGY","Score":null,"Total":0}
引用次数: 0

Abstract

Following the publication of the above article, an interested reader drew to the authors' attention that, concerning the Transwell assay experiments shown in Fig. 2F on p. 2997, the 'Blank' and 'Normal control' data panels featured a strikingly similar overlapping area, such that these data had apparently been derived from the same original source where the results of differently performed experiments were meant to have been shown. After having re‑examined their original data, the authors realized that Fig. 2F had inadvertently been assembled incorrectly; however, the authors were able to repeat these experiments, and the revised version of Fig. 2, now including new data for the experiments shown in Fig. 2F, is shown on the next page. Note that the errors made in terms of assembling the data in Fig. 2 did not greatly affect either the results or the conclusions reported in this paper, and all the authors agree to the publication of this corrigendum. The authors regret that these errors went unnoticed prior to the publication of their article, and are grateful to the Editor of Oncology Reports for allowing them this opportunity to publish this corrigendum. They also apologize to the readership for any inconvenience caused. [Oncology Reports 38: 2993‑3000, 2017; DOI: 10.3892/or.2017.5983].

Abstract Image

[勘误]miR - 504通过靶向TP53INP1促进人骨肉瘤的肿瘤生长和转移。
在上述文章发表后,一位感兴趣的读者提请作者注意,在第2997页图2F所示的Transwell分析实验中,“空白”和“正常对照”数据面板具有惊人相似的重叠区域,因此这些数据显然来自相同的原始来源,而不同实验的结果应该已经显示出来。在重新检查了原始数据后,作者意识到图2F是无意中组装错误的;然而,作者能够重复这些实验,并且在下一页显示了图2的修订版本,现在包含了图2F中实验的新数据。请注意,图2中数据汇编方面的错误对本文的结果和结论都没有太大影响,所有作者都同意发表此勘误表。作者很遗憾这些错误在他们的文章发表之前没有被注意到,并感谢《肿瘤学报告》编辑给他们这个机会发表这个勘误表。对于由此给读者带来的不便,我们深表歉意。[肿瘤杂志]38:2993‑3000,2017;DOI: 10.3892 / or.2017.5983]。
本文章由计算机程序翻译,如有差异,请以英文原文为准。
求助全文
约1分钟内获得全文 求助全文
来源期刊
Oncology reports
Oncology reports 医学-肿瘤学
CiteScore
8.50
自引率
2.40%
发文量
187
审稿时长
3 months
期刊介绍: Oncology Reports is a monthly, peer-reviewed journal devoted to the publication of high quality original studies and reviews concerning a broad and comprehensive view of fundamental and applied research in oncology, focusing on carcinogenesis, metastasis and epidemiology.
×
引用
GB/T 7714-2015
复制
MLA
复制
APA
复制
导出至
BibTeX EndNote RefMan NoteFirst NoteExpress
×
提示
您的信息不完整,为了账户安全,请先补充。
现在去补充
×
提示
您因"违规操作"
具体请查看互助需知
我知道了
×
提示
确定
请完成安全验证×
copy
已复制链接
快去分享给好友吧!
我知道了
右上角分享
点击右上角分享
0
联系我们:info@booksci.cn Book学术提供免费学术资源搜索服务,方便国内外学者检索中英文文献。致力于提供最便捷和优质的服务体验。 Copyright © 2023 布克学术 All rights reserved.
京ICP备2023020795号-1
ghs 京公网安备 11010802042870号
Book学术文献互助
Book学术文献互助群
群 号:604180095
Book学术官方微信