FTO alleviated the diabetic nephropathy progression by regulating the N6-methyladenosine levels of DACT1.

IF 1.7 4区 生物学 Q3 BIOLOGY
Open Life Sciences Pub Date : 2025-05-05 eCollection Date: 2025-01-01 DOI:10.1515/biol-2022-1049
Xuanwen Li, Qing Huang, Shinong Gu, Ping Zheng
{"title":"FTO alleviated the diabetic nephropathy progression by regulating the N6-methyladenosine levels of DACT1.","authors":"Xuanwen Li, Qing Huang, Shinong Gu, Ping Zheng","doi":"10.1515/biol-2022-1049","DOIUrl":null,"url":null,"abstract":"<p><p>Diabetic nephropathy (DN) is one of the most important microvascular complications of diabetes. The role of epigenetic regulation in DN has attracted much attention recently. This research was performed to explore the role of FTO in the DN progression. The renal tissues of DN patients were collected and the podocytes were stimulated with high glucose (HG) to establish the DN model <i>in vitro</i>. Western blot along with reverse transcription quantitative polymerase chain reaction assays was performed to analyze the mRNA as well as protein expressions. Immunohistochemistry and immunofluorescence were carried out to measure the FTO and DACT1 levels. The interaction between FTO/IGF2BP1 and DACT1 was verified by double luciferase reports and RNA-binding protein immunoprecipitation assays. FTO was declined, and DACT1 was enhanced in the HG-treated podocytes as well as renal tissues of DN patients. Overexpressed FTO declined the mRNA levels of MCP-1, IL-6, TNF-α, and the apoptosis rate of HG-treated podocytes. The N6-methyladenosine (m6A) levels, mRNA expression, and stability of FTO were depleted after FTO overexpression. DACT1 overexpression reversed the function of oe-FTO in podocytes stimulated with HG. Furthermore, IGF2BP1 knockdown declined the mRNA expression as well as the stability of FTO. In conclusion, FTO-medicated m6A modification of DACT1 was dependent on IGF2BP1 in DN progression.</p>","PeriodicalId":19605,"journal":{"name":"Open Life Sciences","volume":"20 1","pages":"20221049"},"PeriodicalIF":1.7000,"publicationDate":"2025-05-05","publicationTypes":"Journal Article","fieldsOfStudy":null,"isOpenAccess":false,"openAccessPdf":"https://www.ncbi.nlm.nih.gov/pmc/articles/PMC12068186/pdf/","citationCount":"0","resultStr":null,"platform":"Semanticscholar","paperid":null,"PeriodicalName":"Open Life Sciences","FirstCategoryId":"99","ListUrlMain":"https://doi.org/10.1515/biol-2022-1049","RegionNum":4,"RegionCategory":"生物学","ArticlePicture":[],"TitleCN":null,"AbstractTextCN":null,"PMCID":null,"EPubDate":"2025/1/1 0:00:00","PubModel":"eCollection","JCR":"Q3","JCRName":"BIOLOGY","Score":null,"Total":0}
引用次数: 0

Abstract

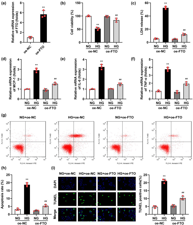
Diabetic nephropathy (DN) is one of the most important microvascular complications of diabetes. The role of epigenetic regulation in DN has attracted much attention recently. This research was performed to explore the role of FTO in the DN progression. The renal tissues of DN patients were collected and the podocytes were stimulated with high glucose (HG) to establish the DN model in vitro. Western blot along with reverse transcription quantitative polymerase chain reaction assays was performed to analyze the mRNA as well as protein expressions. Immunohistochemistry and immunofluorescence were carried out to measure the FTO and DACT1 levels. The interaction between FTO/IGF2BP1 and DACT1 was verified by double luciferase reports and RNA-binding protein immunoprecipitation assays. FTO was declined, and DACT1 was enhanced in the HG-treated podocytes as well as renal tissues of DN patients. Overexpressed FTO declined the mRNA levels of MCP-1, IL-6, TNF-α, and the apoptosis rate of HG-treated podocytes. The N6-methyladenosine (m6A) levels, mRNA expression, and stability of FTO were depleted after FTO overexpression. DACT1 overexpression reversed the function of oe-FTO in podocytes stimulated with HG. Furthermore, IGF2BP1 knockdown declined the mRNA expression as well as the stability of FTO. In conclusion, FTO-medicated m6A modification of DACT1 was dependent on IGF2BP1 in DN progression.

Abstract Image

Abstract Image

Abstract Image

FTO通过调节DACT1的n6 -甲基腺苷水平缓解糖尿病肾病的进展。
糖尿病肾病(DN)是糖尿病最重要的微血管并发症之一。表观遗传调控在DN中的作用近年来备受关注。本研究旨在探讨FTO在DN进展中的作用。收集DN患者肾脏组织,用高糖刺激足细胞,建立DN体外模型。Western blot联合逆转录定量聚合酶链反应分析mRNA和蛋白的表达。采用免疫组织化学和免疫荧光法检测FTO和DACT1水平。FTO/IGF2BP1和DACT1之间的相互作用通过双荧光素酶报告和rna结合蛋白免疫沉淀试验得到验证。在hg处理的DN患者足细胞和肾组织中,FTO下降,DACT1增强。过表达FTO可降低hg处理足细胞MCP-1、IL-6、TNF-α mRNA水平和凋亡率。FTO过表达后,n6 -甲基腺苷(m6A)水平、mRNA表达和稳定性均降低。DACT1过表达可逆转HG刺激足细胞中e-FTO的功能,IGF2BP1敲低可降低mRNA的表达,降低FTO的稳定性。综上所述,fto药物对DACT1的m6A修饰在DN进展中依赖于IGF2BP1。
本文章由计算机程序翻译,如有差异,请以英文原文为准。
求助全文
约1分钟内获得全文 求助全文
来源期刊
CiteScore
2.50
自引率
4.50%
发文量
131
审稿时长
43 weeks
期刊介绍: Open Life Sciences (previously Central European Journal of Biology) is a fast growing peer-reviewed journal, devoted to scholarly research in all areas of life sciences, such as molecular biology, plant science, biotechnology, cell biology, biochemistry, biophysics, microbiology and virology, ecology, differentiation and development, genetics and many others. Open Life Sciences assures top quality of published data through critical peer review and editorial involvement throughout the whole publication process. Thanks to the Open Access model of publishing, it also offers unrestricted access to published articles for all users.
×
引用
GB/T 7714-2015
复制
MLA
复制
APA
复制
导出至
BibTeX EndNote RefMan NoteFirst NoteExpress
×
提示
您的信息不完整,为了账户安全,请先补充。
现在去补充
×
提示
您因"违规操作"
具体请查看互助需知
我知道了
×
提示
确定
请完成安全验证×
copy
已复制链接
快去分享给好友吧!
我知道了
右上角分享
点击右上角分享
0
联系我们:info@booksci.cn Book学术提供免费学术资源搜索服务,方便国内外学者检索中英文文献。致力于提供最便捷和优质的服务体验。 Copyright © 2023 布克学术 All rights reserved.
京ICP备2023020795号-1
ghs 京公网安备 11010802042870号
Book学术文献互助
Book学术文献互助群
群 号:604180095
Book学术官方微信