Factors that influence school attendance and participation in children and adolescents with juvenile idiopathic arthritis - a systematic review of the literature.

IF 2.3 3区 医学 Q1 PEDIATRICS
Tom Spillane, Kieran Murray
{"title":"Factors that influence school attendance and participation in children and adolescents with juvenile idiopathic arthritis - a systematic review of the literature.","authors":"Tom Spillane, Kieran Murray","doi":"10.1186/s12969-025-01101-7","DOIUrl":null,"url":null,"abstract":"<p><strong>Introduction: </strong>Juvenile Idiopathic Arthritis (JIA) is an umbrella term for causes of inflammatory arthritis in children and adolescents. Symptoms include pain, stiffness and fatigue and this can have an impact on a child's ability to attend school or participate in school activities, such as physical education.</p><p><strong>Methods: </strong>Using Preferred Reporting Items for Systematic Reviews and Meta-Analyses (PRISMA) methodology, the research databases Pubmed, EMBASE and CINAHL were searched using key words related to JIA and school attendance and participation. Inclusion criteria were being 18 years old or under, having a diagnosis of JIA and examining JIA's impact on either school attendance or participation in a school activity. Included studies were examined for factors that affected attendance or participation.</p><p><strong>Results: </strong>Twelve research articles were included in the literature review. Six themes were identified as affecting attendance and participation. They were (1) Symptoms and treatment of JIA (2) Disability (3) Psychological symptoms (4) Disease activity and JIA subtype (5) Communication and school support and (6) Factors that increased participation.</p><p><strong>Conclusion: </strong>Children and adolescents with JIA have reduced levels of school attendance and often cannot participate fully in school life due to their medical condition. Targeted strategies may improve participation rates in this population. Further research is needed in this area to develop interventions and strategies to facilitate the optimal educational and school experience possible for this cohort.</p>","PeriodicalId":54630,"journal":{"name":"Pediatric Rheumatology","volume":"23 1","pages":"47"},"PeriodicalIF":2.3000,"publicationDate":"2025-05-08","publicationTypes":"Journal Article","fieldsOfStudy":null,"isOpenAccess":false,"openAccessPdf":"https://www.ncbi.nlm.nih.gov/pmc/articles/PMC12063317/pdf/","citationCount":"0","resultStr":null,"platform":"Semanticscholar","paperid":null,"PeriodicalName":"Pediatric Rheumatology","FirstCategoryId":"3","ListUrlMain":"https://doi.org/10.1186/s12969-025-01101-7","RegionNum":3,"RegionCategory":"医学","ArticlePicture":[],"TitleCN":null,"AbstractTextCN":null,"PMCID":null,"EPubDate":"","PubModel":"","JCR":"Q1","JCRName":"PEDIATRICS","Score":null,"Total":0}
引用次数: 0

Abstract

Introduction: Juvenile Idiopathic Arthritis (JIA) is an umbrella term for causes of inflammatory arthritis in children and adolescents. Symptoms include pain, stiffness and fatigue and this can have an impact on a child's ability to attend school or participate in school activities, such as physical education.

Methods: Using Preferred Reporting Items for Systematic Reviews and Meta-Analyses (PRISMA) methodology, the research databases Pubmed, EMBASE and CINAHL were searched using key words related to JIA and school attendance and participation. Inclusion criteria were being 18 years old or under, having a diagnosis of JIA and examining JIA's impact on either school attendance or participation in a school activity. Included studies were examined for factors that affected attendance or participation.

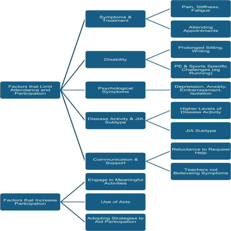
Results: Twelve research articles were included in the literature review. Six themes were identified as affecting attendance and participation. They were (1) Symptoms and treatment of JIA (2) Disability (3) Psychological symptoms (4) Disease activity and JIA subtype (5) Communication and school support and (6) Factors that increased participation.

Conclusion: Children and adolescents with JIA have reduced levels of school attendance and often cannot participate fully in school life due to their medical condition. Targeted strategies may improve participation rates in this population. Further research is needed in this area to develop interventions and strategies to facilitate the optimal educational and school experience possible for this cohort.

Abstract Image

Abstract Image

影响儿童和青少年特发性关节炎的出勤率和参与的因素-对文献的系统回顾。
青少年特发性关节炎(JIA)是儿童和青少年炎症性关节炎的总称。症状包括疼痛、僵硬和疲劳,这可能会影响孩子上学或参加学校活动(如体育)的能力。方法:采用PRISMA (Preferred Reporting Items for Systematic Reviews and meta - analysis)方法,对研究数据库Pubmed、EMBASE和CINAHL进行检索,并以JIA和学校出勤与参与相关的关键词进行检索。纳入标准为18岁或以下,诊断为JIA,并检查JIA对上学或参加学校活动的影响。纳入的研究检查了影响出勤或参与的因素。结果:文献综述共纳入12篇研究文章。确定了影响出勤和参与的六个主题。它们是:(1)JIA的症状和治疗;(2)残疾;(3)心理症状;(4)疾病活动性和JIA亚型;(5)沟通和学校支持;(6)增加参与的因素。结论:患有JIA的儿童和青少年由于其健康状况,上学率降低,往往不能充分参与学校生活。有针对性的策略可以提高这一人群的参与率。需要在这一领域进行进一步的研究,以制定干预措施和策略,以促进这一群体的最佳教育和学校体验。
本文章由计算机程序翻译,如有差异,请以英文原文为准。
求助全文
约1分钟内获得全文 求助全文
来源期刊
Pediatric Rheumatology
Pediatric Rheumatology PEDIATRICS-RHEUMATOLOGY
CiteScore
4.10
自引率
8.00%
发文量
95
审稿时长
>12 weeks
期刊介绍: Pediatric Rheumatology is an open access, peer-reviewed, online journal encompassing all aspects of clinical and basic research related to pediatric rheumatology and allied subjects. The journal’s scope of diseases and syndromes include musculoskeletal pain syndromes, rheumatic fever and post-streptococcal syndromes, juvenile idiopathic arthritis, systemic lupus erythematosus, juvenile dermatomyositis, local and systemic scleroderma, Kawasaki disease, Henoch-Schonlein purpura and other vasculitides, sarcoidosis, inherited musculoskeletal syndromes, autoinflammatory syndromes, and others.
×
引用
GB/T 7714-2015
复制
MLA
复制
APA
复制
导出至
BibTeX EndNote RefMan NoteFirst NoteExpress
×
提示
您的信息不完整,为了账户安全,请先补充。
现在去补充
×
提示
您因"违规操作"
具体请查看互助需知
我知道了
×
提示
确定
请完成安全验证×
copy
已复制链接
快去分享给好友吧!
我知道了
右上角分享
点击右上角分享
0
联系我们:info@booksci.cn Book学术提供免费学术资源搜索服务,方便国内外学者检索中英文文献。致力于提供最便捷和优质的服务体验。 Copyright © 2023 布克学术 All rights reserved.
京ICP备2023020795号-1
ghs 京公网安备 11010802042870号
Book学术文献互助
Book学术文献互助群
群 号:604180095
Book学术官方微信