Metabolomics in Childhood Asthma - a Promising Tool to Meet Various Clinical Needs.

IF 4.6 2区 医学 Q1 ALLERGY
Natalia Rzetecka, Jan Matysiak, Joanna Matysiak, Paulina Sobkowiak, Irena Wojsyk-Banaszak, Anna Bręborowicz, Kacper Packi, Agnieszka Klupczyńska-Gabryszak
{"title":"Metabolomics in Childhood Asthma - a Promising Tool to Meet Various Clinical Needs.","authors":"Natalia Rzetecka, Jan Matysiak, Joanna Matysiak, Paulina Sobkowiak, Irena Wojsyk-Banaszak, Anna Bręborowicz, Kacper Packi, Agnieszka Klupczyńska-Gabryszak","doi":"10.1007/s11882-025-01198-6","DOIUrl":null,"url":null,"abstract":"<p><strong>Purpose of review: </strong>The aim of our review is to summarize the available literature where metabolomics was used in studies on childhood asthma, and to find metabolites that are diagnostic biomarker candidates in childhood asthma. Moreover, the review also describes studies related to metabo-endotypes and heterogeneity of childhood asthma, severity of the disease, and response to drug treatment.</p><p><strong>Recent findings: </strong>Metabolomics has opened up new perspectives in childhood asthma investigation. Based on the available literature, we found nine metabolites that demonstrated the highest diagnostic potential for differentiation between children with asthma and healthy controls: adenine, adenosine, benzoic acid, hypoxanthine, p-cresol, taurocholate, threonine, tyrosine, and 1-methyl nicotinamide. Many of the identified metabolites are closely associated with inflammatory processes responsible for asthma. Metabolomic analysis also contributed to characterizing new asthma endotypes highlighting the heterogeneity of pediatric asthma. Metabolomics can bring about valuable insights, which, when integrated with other omic disciplines, can facilitate the diagnosis and management of childhood asthma and the search for new biomarkers of the disease. Improvements in the detection of asthma in preschool children, including asthma endotypes, will ease application of proper treatment and enable elimination of unnecessary test treatment of corticosteroids in young patients.</p>","PeriodicalId":55198,"journal":{"name":"Current Allergy and Asthma Reports","volume":"25 1","pages":"24"},"PeriodicalIF":4.6000,"publicationDate":"2025-05-09","publicationTypes":"Journal Article","fieldsOfStudy":null,"isOpenAccess":false,"openAccessPdf":"https://www.ncbi.nlm.nih.gov/pmc/articles/PMC12062110/pdf/","citationCount":"0","resultStr":null,"platform":"Semanticscholar","paperid":null,"PeriodicalName":"Current Allergy and Asthma Reports","FirstCategoryId":"3","ListUrlMain":"https://doi.org/10.1007/s11882-025-01198-6","RegionNum":2,"RegionCategory":"医学","ArticlePicture":[],"TitleCN":null,"AbstractTextCN":null,"PMCID":null,"EPubDate":"","PubModel":"","JCR":"Q1","JCRName":"ALLERGY","Score":null,"Total":0}
引用次数: 0

Abstract

Purpose of review: The aim of our review is to summarize the available literature where metabolomics was used in studies on childhood asthma, and to find metabolites that are diagnostic biomarker candidates in childhood asthma. Moreover, the review also describes studies related to metabo-endotypes and heterogeneity of childhood asthma, severity of the disease, and response to drug treatment.

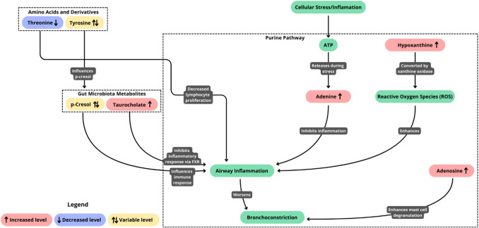
Recent findings: Metabolomics has opened up new perspectives in childhood asthma investigation. Based on the available literature, we found nine metabolites that demonstrated the highest diagnostic potential for differentiation between children with asthma and healthy controls: adenine, adenosine, benzoic acid, hypoxanthine, p-cresol, taurocholate, threonine, tyrosine, and 1-methyl nicotinamide. Many of the identified metabolites are closely associated with inflammatory processes responsible for asthma. Metabolomic analysis also contributed to characterizing new asthma endotypes highlighting the heterogeneity of pediatric asthma. Metabolomics can bring about valuable insights, which, when integrated with other omic disciplines, can facilitate the diagnosis and management of childhood asthma and the search for new biomarkers of the disease. Improvements in the detection of asthma in preschool children, including asthma endotypes, will ease application of proper treatment and enable elimination of unnecessary test treatment of corticosteroids in young patients.

Abstract Image

Abstract Image

Abstract Image

代谢组学在儿童哮喘-一个有前途的工具,以满足各种临床需要。
综述目的:本综述的目的是总结代谢组学用于儿童哮喘研究的现有文献,并寻找儿童哮喘诊断生物标志物候选代谢物。此外,该综述还描述了与儿童哮喘的代谢内源性和异质性、疾病的严重程度以及对药物治疗的反应相关的研究。最新发现:代谢组学为儿童哮喘研究开辟了新的视角。根据现有文献,我们发现9种代谢物在哮喘儿童和健康对照之间表现出最高的诊断潜力:腺嘌呤、腺苷、苯甲酸、次黄嘌呤、对甲酚、牛磺胆酸、苏氨酸、酪氨酸和1-甲基烟酰胺。许多已确定的代谢物与引起哮喘的炎症过程密切相关。代谢组学分析也有助于表征新的哮喘内型,强调儿童哮喘的异质性。代谢组学可以带来有价值的见解,当与其他组学学科相结合时,可以促进儿童哮喘的诊断和管理,并寻找新的疾病生物标志物。改善对学龄前儿童哮喘的检测,包括哮喘内分型,将简化适当治疗的应用,并使年轻患者能够消除不必要的皮质类固醇检测治疗。
本文章由计算机程序翻译,如有差异,请以英文原文为准。
求助全文
约1分钟内获得全文 求助全文
来源期刊
CiteScore
11.20
自引率
1.80%
发文量
21
审稿时长
6-12 weeks
期刊介绍: The aim of Current Allergy and Asthma Reports is to systematically provide the views of highly selected experts on current advances in the fields of allergy and asthma and highlight the most important papers recently published. All reviews are intended to facilitate the understanding of new advances in science for better diagnosis, treatment, and prevention of allergy and asthma. We accomplish this aim by appointing international experts in major subject areas across the discipline to review select topics emphasizing recent developments and highlighting important new papers and emerging concepts. We also provide commentaries from well-known figures in the field, and an Editorial Board of internationally diverse members suggests topics of special interest to their country/region and ensures that topics are current and include emerging research. Over a one- to two-year period, readers are updated on all the major advances in allergy and asthma.
×
引用
GB/T 7714-2015
复制
MLA
复制
APA
复制
导出至
BibTeX EndNote RefMan NoteFirst NoteExpress
×
提示
您的信息不完整,为了账户安全,请先补充。
现在去补充
×
提示
您因"违规操作"
具体请查看互助需知
我知道了
×
提示
确定
请完成安全验证×
copy
已复制链接
快去分享给好友吧!
我知道了
右上角分享
点击右上角分享
0
联系我们:info@booksci.cn Book学术提供免费学术资源搜索服务,方便国内外学者检索中英文文献。致力于提供最便捷和优质的服务体验。 Copyright © 2023 布克学术 All rights reserved.
京ICP备2023020795号-1
ghs 京公网安备 11010802042870号
Book学术文献互助
Book学术文献互助群
群 号:604180095
Book学术官方微信