Genome-Wide Association Analyses Identify Hydrogen Peroxide-Responsive Loci in Wheat Diversity.

IF 2.3 3区 生物学 Q2 PLANT SCIENCES
Plant Direct Pub Date : 2025-04-17 eCollection Date: 2025-04-01 DOI:10.1002/pld3.70067
Mohammad Kamruzzaman, Md Nurealam Siddiqui, Samira Rustamova, Agim Ballvora, Jens Léon, Ali Ahmad Naz
{"title":"Genome-Wide Association Analyses Identify Hydrogen Peroxide-Responsive Loci in Wheat Diversity.","authors":"Mohammad Kamruzzaman, Md Nurealam Siddiqui, Samira Rustamova, Agim Ballvora, Jens Léon, Ali Ahmad Naz","doi":"10.1002/pld3.70067","DOIUrl":null,"url":null,"abstract":"<p><p>Hydrogen peroxide (H<sub>2</sub>O<sub>2</sub>) is a signaling molecule that plays a crucial role in plant growth and development against different abiotic stresses. Identifying genetic factors associated with H<sub>2</sub>O<sub>2</sub> regulation and homeostasis can provide valuable insights for improving stress tolerance. Here, we explored genetic diversity of root and shoot traits mediated by H<sub>2</sub>O<sub>2</sub> using a global diversity panel of 150 bread wheat cultivars. The H<sub>2</sub>O<sub>2</sub> treatment significantly reduced root and shoot growth. We calculated relative values and stress tolerance index (STI) of root and shoot traits and performed genome-wide association studies (GWAS). This led to identification of 108 marker-trait associations including the topmost associations on chromosomes 3B, 2A, 5A, 3B, 5D, 5A, 6B, 4B, and 3B for relative root length, STI root length, relative shoot length, STI shoot length, relative root fresh weight, relative shoot fresh weight, STI shoot fresh weight, and relative and STI root-shoot ratio, respectively. Linkage disequilibrium analysis revealed that major alleles of significant markers were linked with high relative values and STIs for all traits except for relative root length and relative root-shoot ratio. The selected candidate genes were involved mostly in metal ion binding, transmembrane transport, oxidation-reduction process, protein phosphorylation, DNA, and ADP binding processes. These findings provide a fundamental basis for functional analysis of putative candidate genes linked to H<sub>2</sub>O<sub>2</sub>-mediated root-shoot growth of wheat. The result will also help to construct genetic map for H<sub>2</sub>O<sub>2</sub>-mediated root-shoot growth variation.</p>","PeriodicalId":20230,"journal":{"name":"Plant Direct","volume":"9 4","pages":"e70067"},"PeriodicalIF":2.3000,"publicationDate":"2025-04-17","publicationTypes":"Journal Article","fieldsOfStudy":null,"isOpenAccess":false,"openAccessPdf":"https://www.ncbi.nlm.nih.gov/pmc/articles/PMC12004125/pdf/","citationCount":"0","resultStr":null,"platform":"Semanticscholar","paperid":null,"PeriodicalName":"Plant Direct","FirstCategoryId":"99","ListUrlMain":"https://doi.org/10.1002/pld3.70067","RegionNum":3,"RegionCategory":"生物学","ArticlePicture":[],"TitleCN":null,"AbstractTextCN":null,"PMCID":null,"EPubDate":"2025/4/1 0:00:00","PubModel":"eCollection","JCR":"Q2","JCRName":"PLANT SCIENCES","Score":null,"Total":0}
引用次数: 0

Abstract

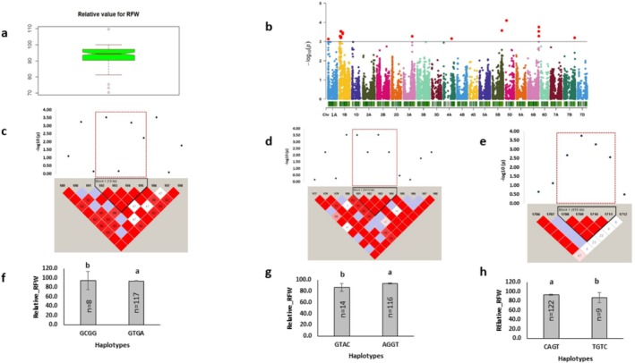
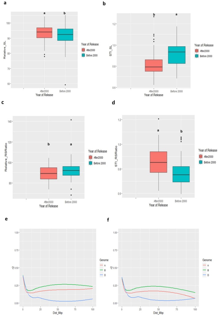
Hydrogen peroxide (H2O2) is a signaling molecule that plays a crucial role in plant growth and development against different abiotic stresses. Identifying genetic factors associated with H2O2 regulation and homeostasis can provide valuable insights for improving stress tolerance. Here, we explored genetic diversity of root and shoot traits mediated by H2O2 using a global diversity panel of 150 bread wheat cultivars. The H2O2 treatment significantly reduced root and shoot growth. We calculated relative values and stress tolerance index (STI) of root and shoot traits and performed genome-wide association studies (GWAS). This led to identification of 108 marker-trait associations including the topmost associations on chromosomes 3B, 2A, 5A, 3B, 5D, 5A, 6B, 4B, and 3B for relative root length, STI root length, relative shoot length, STI shoot length, relative root fresh weight, relative shoot fresh weight, STI shoot fresh weight, and relative and STI root-shoot ratio, respectively. Linkage disequilibrium analysis revealed that major alleles of significant markers were linked with high relative values and STIs for all traits except for relative root length and relative root-shoot ratio. The selected candidate genes were involved mostly in metal ion binding, transmembrane transport, oxidation-reduction process, protein phosphorylation, DNA, and ADP binding processes. These findings provide a fundamental basis for functional analysis of putative candidate genes linked to H2O2-mediated root-shoot growth of wheat. The result will also help to construct genetic map for H2O2-mediated root-shoot growth variation.

Abstract Image

Abstract Image

Abstract Image

小麦多样性中过氧化氢反应位点的全基因组关联分析
过氧化氢(H2O2)是一种信号分子,在植物生长发育中起着至关重要的作用。确定与H2O2调控和体内平衡相关的遗传因素可以为提高胁迫耐受性提供有价值的见解。以150个面包小麦品种为研究对象,对H2O2介导的根、茎性状遗传多样性进行了研究。H2O2处理显著降低了根和芽的生长。我们计算了根和茎性状的相对值和抗逆性指数(STI),并进行了全基因组关联研究(GWAS)。在相对根长、STI根长、STI茎长、STI茎长、STI茎长、STI茎长、相对根鲜重、STI茎鲜重、STI茎鲜重、STI相对根冠比和STI根冠比上,共鉴定出108个标记性状关联,其中3B、2A、5A、3B、5D、5A、6B、4B和3B染色体最顶端分别为相对根长、STI根长、STI茎长、STI茎鲜重。连锁不平衡分析表明,除相对根长和相对根冠比外,显著标记的主等位基因在所有性状上均与高相对值和高sti相关。选择的候选基因主要参与金属离子结合、跨膜运输、氧化还原过程、蛋白质磷酸化、DNA和ADP结合过程。这些发现为h2o2介导的小麦根冠生长相关候选基因的功能分析提供了基础。这也将有助于构建h2o2介导的根冠生长变异遗传图谱。
本文章由计算机程序翻译,如有差异,请以英文原文为准。
求助全文
约1分钟内获得全文 求助全文
来源期刊
Plant Direct
Plant Direct Environmental Science-Ecology
CiteScore
5.00
自引率
3.30%
发文量
101
审稿时长
14 weeks
期刊介绍: Plant Direct is a monthly, sound science journal for the plant sciences that gives prompt and equal consideration to papers reporting work dealing with a variety of subjects. Topics include but are not limited to genetics, biochemistry, development, cell biology, biotic stress, abiotic stress, genomics, phenomics, bioinformatics, physiology, molecular biology, and evolution. A collaborative journal launched by the American Society of Plant Biologists, the Society for Experimental Biology and Wiley, Plant Direct publishes papers submitted directly to the journal as well as those referred from a select group of the societies’ journals.
×
引用
GB/T 7714-2015
复制
MLA
复制
APA
复制
导出至
BibTeX EndNote RefMan NoteFirst NoteExpress
×
提示
您的信息不完整,为了账户安全,请先补充。
现在去补充
×
提示
您因"违规操作"
具体请查看互助需知
我知道了
×
提示
确定
请完成安全验证×
copy
已复制链接
快去分享给好友吧!
我知道了
右上角分享
点击右上角分享
0
联系我们:info@booksci.cn Book学术提供免费学术资源搜索服务,方便国内外学者检索中英文文献。致力于提供最便捷和优质的服务体验。 Copyright © 2023 布克学术 All rights reserved.
京ICP备2023020795号-1
ghs 京公网安备 11010802042870号
Book学术文献互助
Book学术文献互助群
群 号:604180095
Book学术官方微信