The response to desiccation in Acinetobacter baumannii.

IF 5.4 1区 农林科学 Q1 IMMUNOLOGY
Virulence Pub Date : 2025-12-01 Epub Date: 2025-04-12 DOI:10.1080/21505594.2025.2490209
Massimiliano Lucidi, Giulia Capecchi, Cinzia Spagnoli, Arianna Basile, Irene Artuso, Luca Persichetti, Elisa Fardelli, Giovanni Capellini, Daniela Visaggio, Francesco Imperi, Giordano Rampioni, Livia Leoni, Paolo Visca
{"title":"The response to desiccation in <i>Acinetobacter baumannii</i>.","authors":"Massimiliano Lucidi, Giulia Capecchi, Cinzia Spagnoli, Arianna Basile, Irene Artuso, Luca Persichetti, Elisa Fardelli, Giovanni Capellini, Daniela Visaggio, Francesco Imperi, Giordano Rampioni, Livia Leoni, Paolo Visca","doi":"10.1080/21505594.2025.2490209","DOIUrl":null,"url":null,"abstract":"<p><p>The long-term resistance to desiccation on abiotic surfaces is a key determinant of the adaptive success of <i>Acinetobacter baumannii</i> as a healthcare-associated bacterial pathogen. Here, the cellular and molecular mechanisms enabling <i>A. baumannii</i> to resist desiccation and persist on abiotic surfaces were investigated. Experiments were set up to mimic the <i>A. baumannii</i> response to air-drying that would occur when bacterial cells contaminate fomites in hospitals. Resistance to desiccation and transition to the \"viable but nonculturable\" (VBNC) state were determined in the laboratory-adapted strain ATCC 19606<sup>T</sup> and the epidemic strain ACICU. Culturability, membrane integrity, metabolic activity, virulence, and gene expression profile were compared between the two strains at different stages of desiccation. Upon desiccation, ATCC 19606<sup>T</sup> and ACICU cells lose culturability and membrane integrity, lower their metabolism, and enter the VBNC state. However, desiccated <i>A. baumannii</i> cells fully recover culturability and virulence in an insect infection model following rehydration in physiological buffers or human biological fluids. Transcriptome and chemical analyses of <i>A. baumannii</i> cells during desiccation unveiled the production of protective metabolites (L-cysteine and L-glutamate) and decreased energetic metabolism consequent to activation of the glyoxylate shunt (GS) pathway, as confirmed by reduced resuscitation efficiency of <i>aceA</i> mutants, lacking the key enzyme of the GS pathway. VBNC cell formation and extensive metabolic reprogramming provide a biological basis for the response of <i>A. baumannii</i> to desiccation, with implications on environmental control measures aimed at preventing the transmission of <i>A. baumannii</i> infection in hospitals.</p>","PeriodicalId":23747,"journal":{"name":"Virulence","volume":"16 1","pages":"2490209"},"PeriodicalIF":5.4000,"publicationDate":"2025-12-01","publicationTypes":"Journal Article","fieldsOfStudy":null,"isOpenAccess":false,"openAccessPdf":"https://www.ncbi.nlm.nih.gov/pmc/articles/PMC12005421/pdf/","citationCount":"0","resultStr":null,"platform":"Semanticscholar","paperid":null,"PeriodicalName":"Virulence","FirstCategoryId":"99","ListUrlMain":"https://doi.org/10.1080/21505594.2025.2490209","RegionNum":1,"RegionCategory":"农林科学","ArticlePicture":[],"TitleCN":null,"AbstractTextCN":null,"PMCID":null,"EPubDate":"2025/4/12 0:00:00","PubModel":"Epub","JCR":"Q1","JCRName":"IMMUNOLOGY","Score":null,"Total":0}
引用次数: 0

Abstract

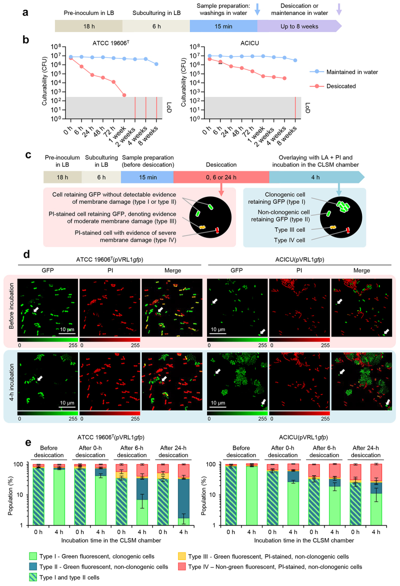
The long-term resistance to desiccation on abiotic surfaces is a key determinant of the adaptive success of Acinetobacter baumannii as a healthcare-associated bacterial pathogen. Here, the cellular and molecular mechanisms enabling A. baumannii to resist desiccation and persist on abiotic surfaces were investigated. Experiments were set up to mimic the A. baumannii response to air-drying that would occur when bacterial cells contaminate fomites in hospitals. Resistance to desiccation and transition to the "viable but nonculturable" (VBNC) state were determined in the laboratory-adapted strain ATCC 19606T and the epidemic strain ACICU. Culturability, membrane integrity, metabolic activity, virulence, and gene expression profile were compared between the two strains at different stages of desiccation. Upon desiccation, ATCC 19606T and ACICU cells lose culturability and membrane integrity, lower their metabolism, and enter the VBNC state. However, desiccated A. baumannii cells fully recover culturability and virulence in an insect infection model following rehydration in physiological buffers or human biological fluids. Transcriptome and chemical analyses of A. baumannii cells during desiccation unveiled the production of protective metabolites (L-cysteine and L-glutamate) and decreased energetic metabolism consequent to activation of the glyoxylate shunt (GS) pathway, as confirmed by reduced resuscitation efficiency of aceA mutants, lacking the key enzyme of the GS pathway. VBNC cell formation and extensive metabolic reprogramming provide a biological basis for the response of A. baumannii to desiccation, with implications on environmental control measures aimed at preventing the transmission of A. baumannii infection in hospitals.

Abstract Image

Abstract Image

Abstract Image

鲍曼不动杆菌对干燥的反应。
长期抵抗干燥的非生物表面是鲍曼不动杆菌适应成功的关键决定因素作为一个卫生保健相关的细菌病原体。本文研究了鲍曼不动杆菌抵抗干燥并在非生物表面持续存在的细胞和分子机制。实验是为了模拟鲍曼不动杆菌对空气干燥的反应,当细菌细胞污染医院的污染物时会发生这种反应。测定了实验室适应菌株ATCC 19606T和流行菌株ACICU对干燥的抗性和向“活但不可培养”(VBNC)状态的过渡。比较了两菌株在不同干燥阶段的可培养性、膜完整性、代谢活性、毒力和基因表达谱。ATCC 19606T和ACICU细胞在干燥后失去培养性和膜完整性,代谢降低,进入VBNC状态。然而,在昆虫感染模型中,干燥的鲍曼不动杆菌细胞在生理缓冲液或人体生物液体中补液后完全恢复可培养性和毒力。鲍曼不动杆菌细胞在干燥过程中的转录组学和化学分析揭示了保护性代谢物(l -半胱氨酸和l -谷氨酸)的产生,以及由于glyoxylate shunt (GS)通路激活而导致的能量代谢下降,这一点被缺乏GS通路关键酶的aceA突变体复苏效率降低所证实。VBNC细胞的形成和广泛的代谢重编程为鲍曼不动杆菌对干燥的反应提供了生物学基础,这对旨在防止鲍曼不动杆菌感染在医院传播的环境控制措施具有重要意义。
本文章由计算机程序翻译,如有差异,请以英文原文为准。
求助全文
约1分钟内获得全文 求助全文
来源期刊
Virulence
Virulence IMMUNOLOGY-MICROBIOLOGY
CiteScore
9.20
自引率
1.90%
发文量
123
审稿时长
6-12 weeks
期刊介绍: Virulence is a fully open access peer-reviewed journal. All articles will (if accepted) be available for anyone to read anywhere, at any time immediately on publication. Virulence is the first international peer-reviewed journal of its kind to focus exclusively on microbial pathogenicity, the infection process and host-pathogen interactions. To address the new infectious challenges, emerging infectious agents and antimicrobial resistance, there is a clear need for interdisciplinary research.
×
引用
GB/T 7714-2015
复制
MLA
复制
APA
复制
导出至
BibTeX EndNote RefMan NoteFirst NoteExpress
×
提示
您的信息不完整,为了账户安全,请先补充。
现在去补充
×
提示
您因"违规操作"
具体请查看互助需知
我知道了
×
提示
确定
请完成安全验证×
copy
已复制链接
快去分享给好友吧!
我知道了
右上角分享
点击右上角分享
0
联系我们:info@booksci.cn Book学术提供免费学术资源搜索服务,方便国内外学者检索中英文文献。致力于提供最便捷和优质的服务体验。 Copyright © 2023 布克学术 All rights reserved.
京ICP备2023020795号-1
ghs 京公网安备 11010802042870号
Book学术文献互助
Book学术文献互助群
群 号:604180095
Book学术官方微信