Urine toxicology screening reduces misdiagnosis of cocaine-induced ANCA-positive disease as idiopathic granulomatosis with polyangiitis.

IF 2.1 Q3 RHEUMATOLOGY
Rheumatology Advances in Practice Pub Date : 2025-02-11 eCollection Date: 2025-01-01 DOI:10.1093/rap/rkaf018
James Bateman, Mir Nadeem, James Barraclough, Tochukwu Adizie, Mark Pucci, Tom Sheeran
{"title":"Urine toxicology screening reduces misdiagnosis of cocaine-induced ANCA-positive disease as idiopathic granulomatosis with polyangiitis.","authors":"James Bateman, Mir Nadeem, James Barraclough, Tochukwu Adizie, Mark Pucci, Tom Sheeran","doi":"10.1093/rap/rkaf018","DOIUrl":null,"url":null,"abstract":"<p><strong>Objectives: </strong>Study aims were to assess the impact of urine cocaine screening in distinguishing cocaine-induced midline destruction lesions (CIMDLs) from idiopathic ANCA-associated systemic vasculitis (AASV), to evaluate the adoption and effectiveness of screening and to explore its clinical implications.</p><p><strong>Methods: </strong>We conducted a retrospective single-centre case series, reviewing rheumatology patients with suspected new or relapsing AASV, ages 18-55 years, from April 2021 to July 2024. Patients were in two groups: an active screening group offering urinary cocaine testing for all patients and a standard care group, with ad hoc testing based on clinical suspicion. Demographics, clinical presentations and diagnostic pathways were analysed.</p><p><strong>Results: </strong>Of 11 cases in the active screening group, all denied cocaine use, 7 were diagnosed with CIMDL from urine screening and 4 patients were treated for vasculitis. In the standard care group of 15 patients, 2 patients had CIMDLs (admitted cocaine use), no patients had urine screening and 13 were treated for AASV. In total, there were nine CIMDL cases [mean age 38.2 years (interquartile range 11; six females), most [7/9 (78%)] were from active screening. CIMDL presentations were heterogeneous, including vocal cord palsy, lymphadenopathy and cutaneous vasculitis. CIMDL cases were positive for perinuclear ANCA (6/9) and PR3 (7/9), with no MPO positivity, and 5/9 (71%) failed to provide an adequate initial urine sample. There were no formal complaints or concerns from screening.</p><p><strong>Conclusion: </strong>These data support the effectiveness and acceptability of systematic screening for cocaine to improve the identification of CIMDLs, reducing misdiagnosis and unnecessary treatment. A protocol for systematic screening is proposed to improve the care for these patients.</p>","PeriodicalId":21350,"journal":{"name":"Rheumatology Advances in Practice","volume":"9 2","pages":"rkaf018"},"PeriodicalIF":2.1000,"publicationDate":"2025-02-11","publicationTypes":"Journal Article","fieldsOfStudy":null,"isOpenAccess":false,"openAccessPdf":"https://www.ncbi.nlm.nih.gov/pmc/articles/PMC11993301/pdf/","citationCount":"0","resultStr":null,"platform":"Semanticscholar","paperid":null,"PeriodicalName":"Rheumatology Advances in Practice","FirstCategoryId":"1085","ListUrlMain":"https://doi.org/10.1093/rap/rkaf018","RegionNum":0,"RegionCategory":null,"ArticlePicture":[],"TitleCN":null,"AbstractTextCN":null,"PMCID":null,"EPubDate":"2025/1/1 0:00:00","PubModel":"eCollection","JCR":"Q3","JCRName":"RHEUMATOLOGY","Score":null,"Total":0}
引用次数: 0

Abstract

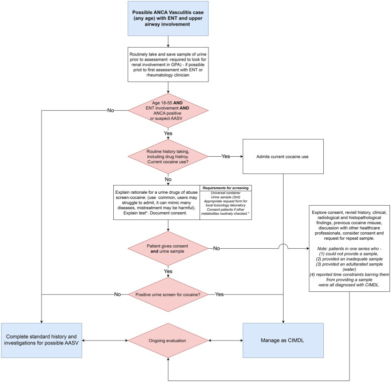
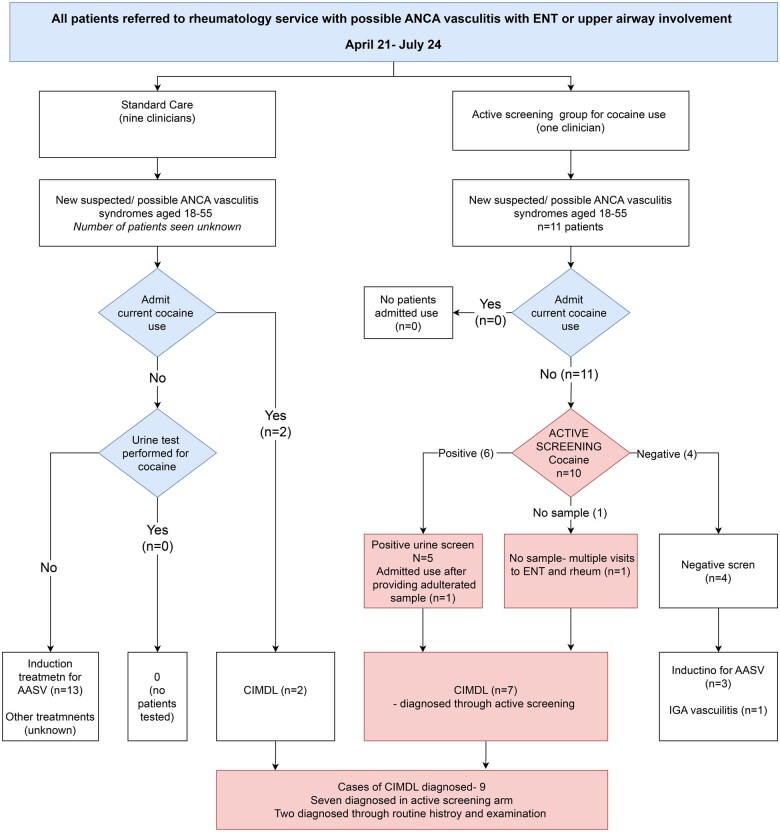
Objectives: Study aims were to assess the impact of urine cocaine screening in distinguishing cocaine-induced midline destruction lesions (CIMDLs) from idiopathic ANCA-associated systemic vasculitis (AASV), to evaluate the adoption and effectiveness of screening and to explore its clinical implications.

Methods: We conducted a retrospective single-centre case series, reviewing rheumatology patients with suspected new or relapsing AASV, ages 18-55 years, from April 2021 to July 2024. Patients were in two groups: an active screening group offering urinary cocaine testing for all patients and a standard care group, with ad hoc testing based on clinical suspicion. Demographics, clinical presentations and diagnostic pathways were analysed.

Results: Of 11 cases in the active screening group, all denied cocaine use, 7 were diagnosed with CIMDL from urine screening and 4 patients were treated for vasculitis. In the standard care group of 15 patients, 2 patients had CIMDLs (admitted cocaine use), no patients had urine screening and 13 were treated for AASV. In total, there were nine CIMDL cases [mean age 38.2 years (interquartile range 11; six females), most [7/9 (78%)] were from active screening. CIMDL presentations were heterogeneous, including vocal cord palsy, lymphadenopathy and cutaneous vasculitis. CIMDL cases were positive for perinuclear ANCA (6/9) and PR3 (7/9), with no MPO positivity, and 5/9 (71%) failed to provide an adequate initial urine sample. There were no formal complaints or concerns from screening.

Conclusion: These data support the effectiveness and acceptability of systematic screening for cocaine to improve the identification of CIMDLs, reducing misdiagnosis and unnecessary treatment. A protocol for systematic screening is proposed to improve the care for these patients.

Abstract Image

Abstract Image

尿毒理学筛查减少了可卡因诱导的anca阳性疾病误诊为特发性肉芽肿病合并多血管炎。
目的:研究目的是评估尿液可卡因筛查在区分可卡因诱导的中线破坏病变(CIMDLs)和特发性anca相关性系统性血管炎(AASV)中的作用,评估筛查的采用和有效性,并探讨其临床意义。方法:我们进行了一项回顾性单中心病例系列研究,回顾了2021年4月至2024年7月期间18-55岁的疑似新发或复发AASV的风湿病患者。患者分为两组:积极筛查组为所有患者提供尿液可卡因检测,标准护理组根据临床怀疑进行特别检测。分析了人口统计学、临床表现和诊断途径。结果:主动筛查组11例患者均否认使用可卡因,7例经尿筛查诊断为CIMDL, 4例接受血管炎治疗。在15例患者的标准治疗组中,2例患者有CIMDLs(承认使用可卡因),没有患者进行尿液筛查,13例患者接受了AASV治疗。总共有9例CIMDL病例[平均年龄38.2岁(四分位数间距11;6例女性),大多数[7/9(78%)]来自主动筛查。CIMDL的表现是异质性的,包括声带麻痹、淋巴结病和皮肤血管炎。CIMDL病例核周ANCA(6/9)和PR3(7/9)阳性,无MPO阳性,5/9(71%)未能提供足够的初始尿液样本。没有对筛选的正式投诉或担忧。结论:这些数据支持系统筛查可卡因的有效性和可接受性,以提高对CIMDLs的识别,减少误诊和不必要的治疗。提出了一种系统筛查方案,以改善对这些患者的护理。
本文章由计算机程序翻译,如有差异,请以英文原文为准。
求助全文
约1分钟内获得全文 求助全文
来源期刊
Rheumatology Advances in Practice
Rheumatology Advances in Practice Medicine-Rheumatology
CiteScore
3.60
自引率
3.20%
发文量
197
审稿时长
11 weeks
×
引用
GB/T 7714-2015
复制
MLA
复制
APA
复制
导出至
BibTeX EndNote RefMan NoteFirst NoteExpress
×
提示
您的信息不完整,为了账户安全,请先补充。
现在去补充
×
提示
您因"违规操作"
具体请查看互助需知
我知道了
×
提示
确定
请完成安全验证×
copy
已复制链接
快去分享给好友吧!
我知道了
右上角分享
点击右上角分享
0
联系我们:info@booksci.cn Book学术提供免费学术资源搜索服务,方便国内外学者检索中英文文献。致力于提供最便捷和优质的服务体验。 Copyright © 2023 布克学术 All rights reserved.
京ICP备2023020795号-1
ghs 京公网安备 11010802042870号
Book学术文献互助
Book学术文献互助群
群 号:604180095
Book学术官方微信