15-Lipoxygenase-2 deficiency induces foam cell formation that can be restored by salidroside through the inhibition of arachidonic acid effects.

IF 1.7 4区 生物学 Q3 BIOLOGY
Open Life Sciences Pub Date : 2025-04-29 eCollection Date: 2025-01-01 DOI:10.1515/biol-2025-1091
Rong Huang, Xi Yong, Tingting Li, Huling Wen, Xing Zhou, Yichen Liao, Jun You, Chunlei Yu, Peng Xu, Yuquan Wang, Dan Wen, Tianqin Xia, Hao Yang, Yanqin Chen, Lei Xu, Xiaorong Zhong, Xianfu Li, Zhengmin Xu, Chunyang Zhou
{"title":"<i>15-Lipoxygenase-2</i> deficiency induces foam cell formation that can be restored by salidroside through the inhibition of arachidonic acid effects.","authors":"Rong Huang, Xi Yong, Tingting Li, Huling Wen, Xing Zhou, Yichen Liao, Jun You, Chunlei Yu, Peng Xu, Yuquan Wang, Dan Wen, Tianqin Xia, Hao Yang, Yanqin Chen, Lei Xu, Xiaorong Zhong, Xianfu Li, Zhengmin Xu, Chunyang Zhou","doi":"10.1515/biol-2025-1091","DOIUrl":null,"url":null,"abstract":"<p><p>15-Lipoxygenase-2 (15-Lox-2) is one of the key enzymes in arachidonic acid (AA) metabolic pathway, which belongs to the unsaturated fatty acid metabolic pathway. This pathway is involved in the foam cell transformation of macrophages during the progression of atherosclerosis (AS). The role of salidroside (SAL) in cardiovascular diseases has been extensively studied, but its impact on macrophage foam cell formation has not yet been clearly clarified. We aimed to determine the effects of <i>15-Lox-2</i> deficiency on macrophage (Ana-1 cell) foam cell formation, and those of SAL on <i>15-Lox-2</i>-deficient macrophages. <i>15-Lox-2</i>-deficient macrophages were generated using short hairpin RNA. Results indicated that 15-Lox-2 expression in the aorta of atherosclerotic patients is lower than that of the normal group. Additionally, <i>15-Lox-2</i> deficiency dramatically promoted macrophage uptake of oxidized low-density lipoprotein (ox-LDL) and increased the Cyclin D1 level while dramatically decreasing caspase3 expression. Furthermore, inflammation, complement, and TNF-α signaling pathways, along with IL1α, IL1β, IL18, and Cx3cl1, were activated in <i>15-Lox-2</i>-deficient macrophages. These changes were alleviated by SAL through inhibiting AA effects, and the effects of AA on macrophages could be inhibited by SAL. Consistently, phospholipase A2-inhibitor arachidonyl trifluoromethyl ketone (AACOCF3) restored these changes. In summary, SAL reversed the effects of <i>15-Lox-2</i> deficiency on macrophages by inhibiting excessive AA and may be a promising therapeutic potential in treating atherosclerosis resulting from <i>15-Lox-2</i> deficiency.</p>","PeriodicalId":19605,"journal":{"name":"Open Life Sciences","volume":"20 1","pages":"20251091"},"PeriodicalIF":1.7000,"publicationDate":"2025-04-29","publicationTypes":"Journal Article","fieldsOfStudy":null,"isOpenAccess":false,"openAccessPdf":"https://www.ncbi.nlm.nih.gov/pmc/articles/PMC12048898/pdf/","citationCount":"0","resultStr":null,"platform":"Semanticscholar","paperid":null,"PeriodicalName":"Open Life Sciences","FirstCategoryId":"99","ListUrlMain":"https://doi.org/10.1515/biol-2025-1091","RegionNum":4,"RegionCategory":"生物学","ArticlePicture":[],"TitleCN":null,"AbstractTextCN":null,"PMCID":null,"EPubDate":"2025/1/1 0:00:00","PubModel":"eCollection","JCR":"Q3","JCRName":"BIOLOGY","Score":null,"Total":0}
引用次数: 0

Abstract

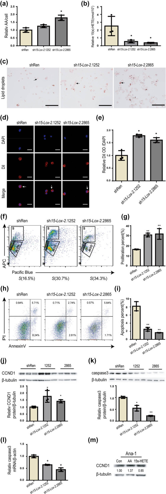
15-Lipoxygenase-2 (15-Lox-2) is one of the key enzymes in arachidonic acid (AA) metabolic pathway, which belongs to the unsaturated fatty acid metabolic pathway. This pathway is involved in the foam cell transformation of macrophages during the progression of atherosclerosis (AS). The role of salidroside (SAL) in cardiovascular diseases has been extensively studied, but its impact on macrophage foam cell formation has not yet been clearly clarified. We aimed to determine the effects of 15-Lox-2 deficiency on macrophage (Ana-1 cell) foam cell formation, and those of SAL on 15-Lox-2-deficient macrophages. 15-Lox-2-deficient macrophages were generated using short hairpin RNA. Results indicated that 15-Lox-2 expression in the aorta of atherosclerotic patients is lower than that of the normal group. Additionally, 15-Lox-2 deficiency dramatically promoted macrophage uptake of oxidized low-density lipoprotein (ox-LDL) and increased the Cyclin D1 level while dramatically decreasing caspase3 expression. Furthermore, inflammation, complement, and TNF-α signaling pathways, along with IL1α, IL1β, IL18, and Cx3cl1, were activated in 15-Lox-2-deficient macrophages. These changes were alleviated by SAL through inhibiting AA effects, and the effects of AA on macrophages could be inhibited by SAL. Consistently, phospholipase A2-inhibitor arachidonyl trifluoromethyl ketone (AACOCF3) restored these changes. In summary, SAL reversed the effects of 15-Lox-2 deficiency on macrophages by inhibiting excessive AA and may be a promising therapeutic potential in treating atherosclerosis resulting from 15-Lox-2 deficiency.

Abstract Image

Abstract Image

Abstract Image

15-脂氧化酶-2缺乏诱导泡沫细胞形成,红景天苷可以通过抑制花生四烯酸的作用来恢复泡沫细胞的形成。
15-脂氧合酶-2 (15-Lox-2)是花生四烯酸(AA)代谢途径中的关键酶之一,属于不饱和脂肪酸代谢途径。该途径参与了动脉粥样硬化(AS)过程中巨噬细胞的泡沫细胞转化。红柳苷(SAL)在心血管疾病中的作用已被广泛研究,但其对巨噬细胞泡沫细胞形成的影响尚未明确。我们旨在确定15-Lox-2缺乏对巨噬细胞(Ana-1细胞)泡沫细胞形成的影响,以及SAL对15-Lox-2缺乏巨噬细胞的影响。利用短发夹RNA生成15- lox -2缺陷巨噬细胞。结果显示,动脉粥样硬化患者主动脉15-Lox-2表达低于正常组。此外,15-Lox-2缺乏显著促进巨噬细胞对氧化低密度脂蛋白(ox-LDL)的摄取,增加Cyclin D1水平,同时显著降低caspase3表达。此外,炎症、补体和TNF-α信号通路以及il - 1α、il - 1β、il - 18和Cx3cl1在15- lox -2缺失的巨噬细胞中被激活。SAL通过抑制AA的作用减轻了这些变化,SAL可以抑制AA对巨噬细胞的作用。磷脂酶a2抑制剂花生四烯基三氟甲基酮(AACOCF3)一致地恢复了这些变化。综上所述,SAL通过抑制过量的AA逆转了15-Lox-2缺乏对巨噬细胞的影响,可能在治疗15-Lox-2缺乏引起的动脉粥样硬化方面具有很好的治疗潜力。
本文章由计算机程序翻译,如有差异,请以英文原文为准。
求助全文
约1分钟内获得全文 求助全文
来源期刊
CiteScore
2.50
自引率
4.50%
发文量
131
审稿时长
43 weeks
期刊介绍: Open Life Sciences (previously Central European Journal of Biology) is a fast growing peer-reviewed journal, devoted to scholarly research in all areas of life sciences, such as molecular biology, plant science, biotechnology, cell biology, biochemistry, biophysics, microbiology and virology, ecology, differentiation and development, genetics and many others. Open Life Sciences assures top quality of published data through critical peer review and editorial involvement throughout the whole publication process. Thanks to the Open Access model of publishing, it also offers unrestricted access to published articles for all users.
×
引用
GB/T 7714-2015
复制
MLA
复制
APA
复制
导出至
BibTeX EndNote RefMan NoteFirst NoteExpress
×
提示
您的信息不完整,为了账户安全,请先补充。
现在去补充
×
提示
您因"违规操作"
具体请查看互助需知
我知道了
×
提示
确定
请完成安全验证×
copy
已复制链接
快去分享给好友吧!
我知道了
右上角分享
点击右上角分享
0
联系我们:info@booksci.cn Book学术提供免费学术资源搜索服务,方便国内外学者检索中英文文献。致力于提供最便捷和优质的服务体验。 Copyright © 2023 布克学术 All rights reserved.
京ICP备2023020795号-1
ghs 京公网安备 11010802042870号
Book学术文献互助
Book学术文献互助群
群 号:604180095
Book学术官方微信