Metabolic profiles and prediction of failure to thrive of citrin deficiency with normal liver function based on metabolomics and machine learning.

IF 4.1 2区 医学 Q2 NUTRITION & DIETETICS
Peiyao Wang, Duo Zhou, Lingwei Hu, Pingping Ge, Ziyan Cen, Zhenzhen Hu, Qimin He, Kejun Zhou, Benqing Wu, Xinwen Huang
{"title":"Metabolic profiles and prediction of failure to thrive of citrin deficiency with normal liver function based on metabolomics and machine learning.","authors":"Peiyao Wang, Duo Zhou, Lingwei Hu, Pingping Ge, Ziyan Cen, Zhenzhen Hu, Qimin He, Kejun Zhou, Benqing Wu, Xinwen Huang","doi":"10.1186/s12986-025-00928-x","DOIUrl":null,"url":null,"abstract":"<p><strong>Purpose: </strong>This study aimed to explore metabolite pathways and identify residual metabolites during the post-neonatal intrahepatic cholestasis caused by citrin deficiency (post-NICCD) phase, while developing a predictive model for failure to thrive (FTT) using selected metabolites.</p><p><strong>Method: </strong>A case-control study was conducted from October 2020 to July 2024, including 16 NICCD patients, 31 NICCD-matched controls, 34 post-NICCD patients, and 70 post-NICCD-matched controls. Post-NICCD patients were further stratified into two groups based on growth outcomes. Biomarkers for FTT were identified using Lasso regression and random forest analysis. A non-invasive predictive model was developed, visualized as a nomogram, and internally validated using the enhanced bootstrap method. The model's performance was evaluated with receiver operating characteristic curves and calibration curves. Metabolite concentrations (amino acids, acylcarnitines, organic acids, and free fatty acids) were measured using liquid chromatography or ultra-performance liquid chromatography-tandem mass spectrometry.</p><p><strong>Results: </strong>The biosynthesis of unsaturated fatty acids was identified as the most significantly altered pathway in post-NICCD patients. Twelve residual metabolites altered during both NICCD and post-NICCD phases were identified, including: 2-hydroxyisovaleric acid, alpha-ketoisovaleric acid, C5:1, 3-methyl-2-oxovaleric acid, C18:1OH, C20:4, myristic acid, eicosapentaenoic acid, carnosine, hydroxylysine, phenylpyruvic acid, and 2-methylcitric acid. Lasso regression and random forest analysis identified kynurenine, arginine, alanine, and aspartate as the optimal biomarkers for predicting FTT in post-NICCD patients. The predictive model constructed with these four biomarkers demonstrated an AUC of 0.947.</p><p><strong>Conclusion: </strong>While post-NICCD patients recover clinically and biochemically, their metabolic profiles remain incompletely restored. The predictive model based on kynurenine, arginine, alanine, and aspartate provides robust diagnostic performance for detecting FTT in post-NICCD patients.</p>","PeriodicalId":19196,"journal":{"name":"Nutrition & Metabolism","volume":"22 1","pages":"42"},"PeriodicalIF":4.1000,"publicationDate":"2025-05-12","publicationTypes":"Journal Article","fieldsOfStudy":null,"isOpenAccess":false,"openAccessPdf":"https://www.ncbi.nlm.nih.gov/pmc/articles/PMC12070541/pdf/","citationCount":"0","resultStr":null,"platform":"Semanticscholar","paperid":null,"PeriodicalName":"Nutrition & Metabolism","FirstCategoryId":"3","ListUrlMain":"https://doi.org/10.1186/s12986-025-00928-x","RegionNum":2,"RegionCategory":"医学","ArticlePicture":[],"TitleCN":null,"AbstractTextCN":null,"PMCID":null,"EPubDate":"","PubModel":"","JCR":"Q2","JCRName":"NUTRITION & DIETETICS","Score":null,"Total":0}
引用次数: 0

Abstract

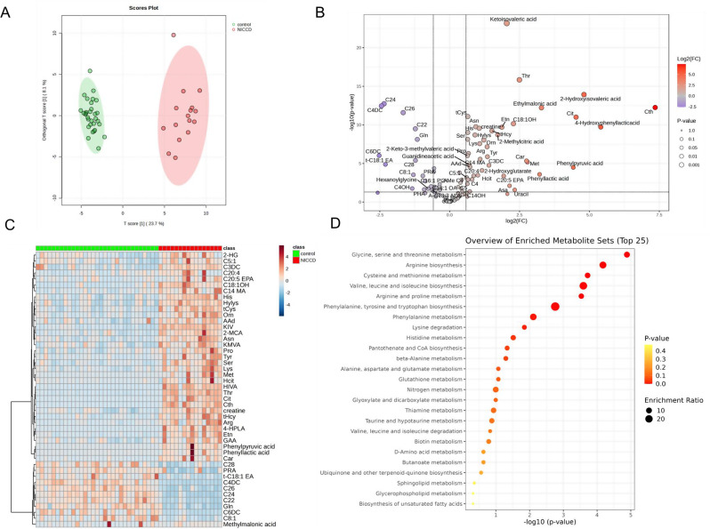
Purpose: This study aimed to explore metabolite pathways and identify residual metabolites during the post-neonatal intrahepatic cholestasis caused by citrin deficiency (post-NICCD) phase, while developing a predictive model for failure to thrive (FTT) using selected metabolites.

Method: A case-control study was conducted from October 2020 to July 2024, including 16 NICCD patients, 31 NICCD-matched controls, 34 post-NICCD patients, and 70 post-NICCD-matched controls. Post-NICCD patients were further stratified into two groups based on growth outcomes. Biomarkers for FTT were identified using Lasso regression and random forest analysis. A non-invasive predictive model was developed, visualized as a nomogram, and internally validated using the enhanced bootstrap method. The model's performance was evaluated with receiver operating characteristic curves and calibration curves. Metabolite concentrations (amino acids, acylcarnitines, organic acids, and free fatty acids) were measured using liquid chromatography or ultra-performance liquid chromatography-tandem mass spectrometry.

Results: The biosynthesis of unsaturated fatty acids was identified as the most significantly altered pathway in post-NICCD patients. Twelve residual metabolites altered during both NICCD and post-NICCD phases were identified, including: 2-hydroxyisovaleric acid, alpha-ketoisovaleric acid, C5:1, 3-methyl-2-oxovaleric acid, C18:1OH, C20:4, myristic acid, eicosapentaenoic acid, carnosine, hydroxylysine, phenylpyruvic acid, and 2-methylcitric acid. Lasso regression and random forest analysis identified kynurenine, arginine, alanine, and aspartate as the optimal biomarkers for predicting FTT in post-NICCD patients. The predictive model constructed with these four biomarkers demonstrated an AUC of 0.947.

Conclusion: While post-NICCD patients recover clinically and biochemically, their metabolic profiles remain incompletely restored. The predictive model based on kynurenine, arginine, alanine, and aspartate provides robust diagnostic performance for detecting FTT in post-NICCD patients.

Abstract Image

Abstract Image

Abstract Image

基于代谢组学和机器学习的正常肝功能的柠檬素缺乏症的代谢特征和生长失败预测。
目的:本研究旨在探索由柠檬素缺乏(后niccd)引起的新生儿肝内胆汁淤积(后niccd)阶段的代谢途径和残留代谢物,同时利用选定的代谢物建立生长失败(FTT)的预测模型。方法:于2020年10月至2024年7月进行病例对照研究,包括16例NICCD患者、31例NICCD配对对照组、34例NICCD术后患者和70例NICCD配对后对照组。niccd后患者根据生长结果进一步分为两组。利用Lasso回归和随机森林分析确定FTT的生物标志物。开发了一种非侵入性预测模型,将其可视化为nomogram,并使用增强的bootstrap方法进行内部验证。用接收机工作特性曲线和标定曲线对模型的性能进行了评价。代谢物浓度(氨基酸、酰基肉碱、有机酸和游离脂肪酸)采用液相色谱或超高效液相色谱-串联质谱法测定。结果:不饱和脂肪酸的生物合成被认为是niccd后患者改变最显著的途径。在NICCD和NICCD后阶段鉴定了12种残留代谢物,包括:2-羟基异戊酸、α -酮异戊酸、c5: 1,3 -甲基-2-氧戊酸、C18:1OH、C20:4、肉豆酱酸、二十碳五烯酸、肌肽、羟赖氨酸、苯丙酮酸和2-甲基柠檬酸。Lasso回归和随机森林分析确定犬尿氨酸、精氨酸、丙氨酸和天冬氨酸是预测niccd后患者FTT的最佳生物标志物。4种生物标志物构建的预测模型的AUC为0.947。结论:niccd后患者虽然在临床和生化方面得到了恢复,但其代谢谱仍未完全恢复。基于犬尿氨酸、精氨酸、丙氨酸和天冬氨酸的预测模型为niccd后患者的FTT检测提供了可靠的诊断性能。
本文章由计算机程序翻译,如有差异,请以英文原文为准。
求助全文
约1分钟内获得全文 求助全文
来源期刊
Nutrition & Metabolism
Nutrition & Metabolism 医学-营养学
CiteScore
8.40
自引率
0.00%
发文量
78
审稿时长
4-8 weeks
期刊介绍: Nutrition & Metabolism publishes studies with a clear focus on nutrition and metabolism with applications ranging from nutrition needs, exercise physiology, clinical and population studies, as well as the underlying mechanisms in these aspects. The areas of interest for Nutrition & Metabolism encompass studies in molecular nutrition in the context of obesity, diabetes, lipedemias, metabolic syndrome and exercise physiology. Manuscripts related to molecular, cellular and human metabolism, nutrient sensing and nutrient–gene interactions are also in interest, as are submissions that have employed new and innovative strategies like metabolomics/lipidomics or other omic-based biomarkers to predict nutritional status and metabolic diseases. Key areas we wish to encourage submissions from include: -how diet and specific nutrients interact with genes, proteins or metabolites to influence metabolic phenotypes and disease outcomes; -the role of epigenetic factors and the microbiome in the pathogenesis of metabolic diseases and their influence on metabolic responses to diet and food components; -how diet and other environmental factors affect epigenetics and microbiota; the extent to which genetic and nongenetic factors modify personal metabolic responses to diet and food compositions and the mechanisms involved; -how specific biologic networks and nutrient sensing mechanisms attribute to metabolic variability.
×
引用
GB/T 7714-2015
复制
MLA
复制
APA
复制
导出至
BibTeX EndNote RefMan NoteFirst NoteExpress
×
提示
您的信息不完整,为了账户安全,请先补充。
现在去补充
×
提示
您因"违规操作"
具体请查看互助需知
我知道了
×
提示
确定
请完成安全验证×
copy
已复制链接
快去分享给好友吧!
我知道了
右上角分享
点击右上角分享
0
联系我们:info@booksci.cn Book学术提供免费学术资源搜索服务,方便国内外学者检索中英文文献。致力于提供最便捷和优质的服务体验。 Copyright © 2023 布克学术 All rights reserved.
京ICP备2023020795号-1
ghs 京公网安备 11010802042870号
Book学术文献互助
Book学术文献互助群
群 号:604180095
Book学术官方微信