Necroptosis of hippocampal neurons in paclitaxel chemotherapy-induced cognitive impairment mediates microglial activation via TLR4/MyD88 signaling pathway.

IF 1.6 4区 医学 Q2 MEDICINE, GENERAL & INTERNAL
Open Medicine Pub Date : 2025-05-02 eCollection Date: 2025-01-01 DOI:10.1515/med-2025-1182
Lan-Lan Liu, Xin Liu, Shuang Zhao, Zhao Li, Jia-Xin Liu, Dong-Yang Ma, Xiu-Li Wang
{"title":"Necroptosis of hippocampal neurons in paclitaxel chemotherapy-induced cognitive impairment mediates microglial activation via TLR4/MyD88 signaling pathway.","authors":"Lan-Lan Liu, Xin Liu, Shuang Zhao, Zhao Li, Jia-Xin Liu, Dong-Yang Ma, Xiu-Li Wang","doi":"10.1515/med-2025-1182","DOIUrl":null,"url":null,"abstract":"<p><strong>Background: </strong>Paclitaxel (PTX) chemotherapy frequently induces cognitive impairment, which is closely associated with two key pathological processes: necroptosis of hippocampal neurons and microglial polarization. Necroptotic neurons release damage-associated molecular patterns, triggering inflammatory responses. As the primary immune cells in the central nervous system, microglia can exhibit either pro-inflammatory or anti-inflammatory activity depending on their polarization state. However, the relationship between PTX-induced neuronal necroptosis and microglial activation remains unclear.</p><p><strong>Methods: </strong>In this study, both <i>in vivo</i> and <i>in vitro</i> experiments were conducted. <i>In vivo</i>, an adult male C57BL/6N mouse model of PTX-induced cognitive impairment was established and divided into three groups: Veh (vehicle control), PTX (paclitaxel only), and P + N (paclitaxel with Nec-1 treatment). Necrostatin-1 (Nec-1), a specific inhibitor of RIPK1, was used to inhibit necroptosis. <i>In vitro</i>, HT22 cells were used to prepare necroptosis-conditioned medium, and BV-2 cells were treated with this medium. TAK-242, a TLR4 inhibitor, was used to explore the role of the TLR4/MyD88 signaling pathway. Immunofluorescence staining, western blot, and ELISA were employed to detect relevant markers and cytokines.</p><p><strong>Results: </strong>The results demonstrated that PTX-induced necroptosis of hippocampal neurons activated microglia. Nec-1 effectively suppressed neuronal necroptosis and reduced M1 polarization of microglia. The TLR4/MyD88 signaling pathway was involved in microglial polarization induced by the necroptotic-conditioned medium of PTX-treated HT22 cells. TAK-242 significantly blocked the regulatory effect of PTX-induced neuronal necroptosis on BV-2 microglial polarization.</p><p><strong>Conclusion: </strong>This study reveals that hippocampal neuron necroptosis activates microglia through the TLR4/MyD88 signaling pathway in PTX-induced cognitive impairment, promoting M1 polarization and neuroinflammation. Inhibiting necroptosis promotes M2 polarization and neuroprotection. These findings uncover a novel mechanism of PTX-induced cognitive impairment and suggest potential therapeutic targets.</p>","PeriodicalId":19715,"journal":{"name":"Open Medicine","volume":"20 1","pages":"20251182"},"PeriodicalIF":1.6000,"publicationDate":"2025-05-02","publicationTypes":"Journal Article","fieldsOfStudy":null,"isOpenAccess":false,"openAccessPdf":"https://www.ncbi.nlm.nih.gov/pmc/articles/PMC12048903/pdf/","citationCount":"0","resultStr":null,"platform":"Semanticscholar","paperid":null,"PeriodicalName":"Open Medicine","FirstCategoryId":"3","ListUrlMain":"https://doi.org/10.1515/med-2025-1182","RegionNum":4,"RegionCategory":"医学","ArticlePicture":[],"TitleCN":null,"AbstractTextCN":null,"PMCID":null,"EPubDate":"2025/1/1 0:00:00","PubModel":"eCollection","JCR":"Q2","JCRName":"MEDICINE, GENERAL & INTERNAL","Score":null,"Total":0}
引用次数: 0

Abstract

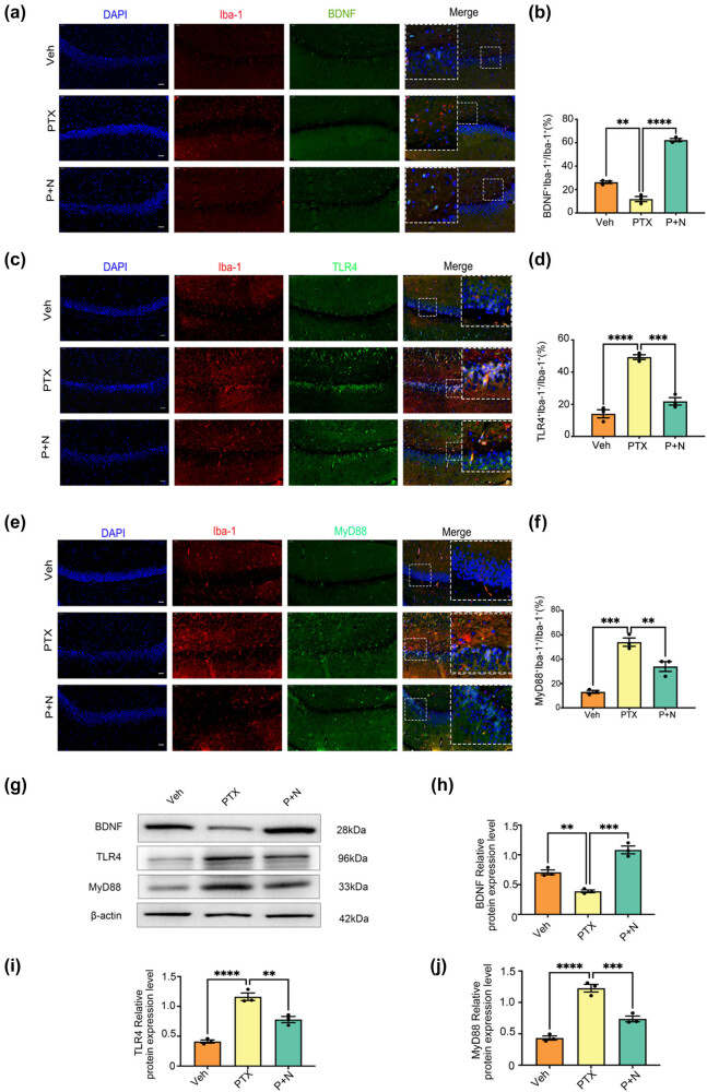
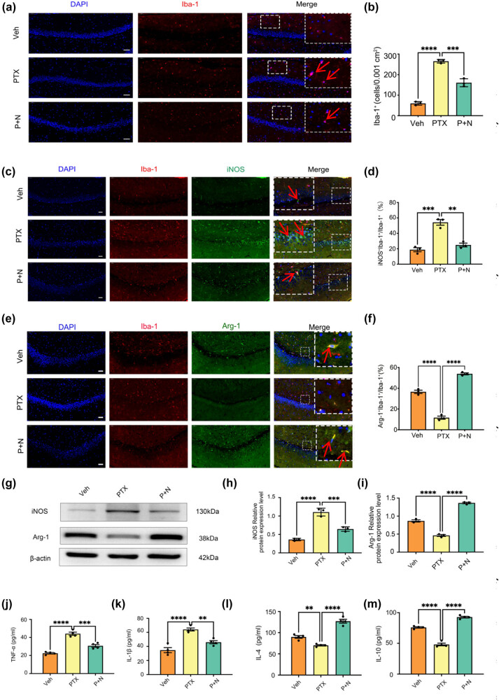
Background: Paclitaxel (PTX) chemotherapy frequently induces cognitive impairment, which is closely associated with two key pathological processes: necroptosis of hippocampal neurons and microglial polarization. Necroptotic neurons release damage-associated molecular patterns, triggering inflammatory responses. As the primary immune cells in the central nervous system, microglia can exhibit either pro-inflammatory or anti-inflammatory activity depending on their polarization state. However, the relationship between PTX-induced neuronal necroptosis and microglial activation remains unclear.

Methods: In this study, both in vivo and in vitro experiments were conducted. In vivo, an adult male C57BL/6N mouse model of PTX-induced cognitive impairment was established and divided into three groups: Veh (vehicle control), PTX (paclitaxel only), and P + N (paclitaxel with Nec-1 treatment). Necrostatin-1 (Nec-1), a specific inhibitor of RIPK1, was used to inhibit necroptosis. In vitro, HT22 cells were used to prepare necroptosis-conditioned medium, and BV-2 cells were treated with this medium. TAK-242, a TLR4 inhibitor, was used to explore the role of the TLR4/MyD88 signaling pathway. Immunofluorescence staining, western blot, and ELISA were employed to detect relevant markers and cytokines.

Results: The results demonstrated that PTX-induced necroptosis of hippocampal neurons activated microglia. Nec-1 effectively suppressed neuronal necroptosis and reduced M1 polarization of microglia. The TLR4/MyD88 signaling pathway was involved in microglial polarization induced by the necroptotic-conditioned medium of PTX-treated HT22 cells. TAK-242 significantly blocked the regulatory effect of PTX-induced neuronal necroptosis on BV-2 microglial polarization.

Conclusion: This study reveals that hippocampal neuron necroptosis activates microglia through the TLR4/MyD88 signaling pathway in PTX-induced cognitive impairment, promoting M1 polarization and neuroinflammation. Inhibiting necroptosis promotes M2 polarization and neuroprotection. These findings uncover a novel mechanism of PTX-induced cognitive impairment and suggest potential therapeutic targets.

Abstract Image

Abstract Image

Abstract Image

紫杉醇化疗诱导认知障碍海马神经元坏死通过TLR4/MyD88信号通路介导小胶质细胞激活。
背景:紫杉醇(Paclitaxel, PTX)化疗经常引起认知功能障碍,认知功能障碍与海马神经元坏死和小胶质细胞极化两个关键病理过程密切相关。坏死神经元释放损伤相关的分子模式,引发炎症反应。小胶质细胞作为中枢神经系统的初级免疫细胞,根据其极化状态的不同,可表现出促炎或抗炎活性。然而,ptx诱导的神经元坏死下垂与小胶质细胞活化之间的关系尚不清楚。方法:采用体内和体外实验相结合的方法。在体内,建立PTX诱导的成年雄性C57BL/6N小鼠认知功能障碍模型,分为三组:Veh组(对照)、PTX组(仅紫杉醇)和P + N组(紫杉醇+ c-1治疗)。坏死他汀-1 (nec1)是RIPK1的特异性抑制剂,用于抑制坏死下垂。体外,HT22细胞制备坏死条件培养基,BV-2细胞用该培养基处理。我们使用TLR4抑制剂TAK-242来探索TLR4/MyD88信号通路的作用。免疫荧光染色、western blot和ELISA检测相关标志物和细胞因子。结果:ptx诱导的海马神经元坏死下垂激活了小胶质细胞。Nec-1有效抑制神经元坏死下垂,降低小胶质细胞M1极化。TLR4/MyD88信号通路参与了ptx处理的HT22细胞坏死条件培养基诱导的小胶质细胞极化。TAK-242显著阻断ptx诱导的神经元坏死下垂对BV-2小胶质细胞极化的调节作用。结论:本研究揭示ptx诱导认知障碍海马神经元坏死坏死通过TLR4/MyD88信号通路激活小胶质细胞,促进M1极化和神经炎症。抑制坏死下垂促进M2极化和神经保护。这些发现揭示了ptx诱导认知障碍的新机制,并提出了潜在的治疗靶点。
本文章由计算机程序翻译,如有差异,请以英文原文为准。
求助全文
约1分钟内获得全文 求助全文
来源期刊
Open Medicine
Open Medicine Medicine-General Medicine
CiteScore
3.00
自引率
0.00%
发文量
153
审稿时长
20 weeks
期刊介绍: Open Medicine is an open access journal that provides users with free, instant, and continued access to all content worldwide. The primary goal of the journal has always been a focus on maintaining the high quality of its published content. Its mission is to facilitate the exchange of ideas between medical science researchers from different countries. Papers connected to all fields of medicine and public health are welcomed. Open Medicine accepts submissions of research articles, reviews, case reports, letters to editor and book reviews.
×
引用
GB/T 7714-2015
复制
MLA
复制
APA
复制
导出至
BibTeX EndNote RefMan NoteFirst NoteExpress
×
提示
您的信息不完整,为了账户安全,请先补充。
现在去补充
×
提示
您因"违规操作"
具体请查看互助需知
我知道了
×
提示
确定
请完成安全验证×
copy
已复制链接
快去分享给好友吧!
我知道了
右上角分享
点击右上角分享
0
联系我们:info@booksci.cn Book学术提供免费学术资源搜索服务,方便国内外学者检索中英文文献。致力于提供最便捷和优质的服务体验。 Copyright © 2023 布克学术 All rights reserved.
京ICP备2023020795号-1
ghs 京公网安备 11010802042870号
Book学术文献互助
Book学术文献互助群
群 号:604180095
Book学术官方微信