Propionic acid/FBP1 is involved in polystyrene nanoplastic-induced cardiac injury via the gut-heart axis.

IF 8.2 1区 医学 Q1 TOXICOLOGY
Huiwen Kang, Danyang Huang, Wei Zhang, JingYu Wang, Ziyan Liu, Ziyan Wang, Guangyu Jiang, Ai Gao
{"title":"Propionic acid/FBP1 is involved in polystyrene nanoplastic-induced cardiac injury via the gut-heart axis.","authors":"Huiwen Kang, Danyang Huang, Wei Zhang, JingYu Wang, Ziyan Liu, Ziyan Wang, Guangyu Jiang, Ai Gao","doi":"10.1186/s12989-025-00626-9","DOIUrl":null,"url":null,"abstract":"<p><strong>Background: </strong>Micro-/nanoplastics (MNPLs) are widely found in the environment and have toxic effects on various organs and systems. However, the role of the gut-cardiac axis in cardiotoxicity induced by MNPLs has not yet been elucidated through research.</p><p><strong>Results: </strong>In this study, we examined the effects of 80 nm polystyrene nanoplastics (PS-NPs) on the heart and human cardiomyocytes (AC16) cells. Histopathological examination showed that NPs caused impaired cardiac function and increased myocardial collagen deposition. In view of the potential influence of gut microbiota and its metabolites on cardiac function, we conduct this study to investigate the specific effects they have on cardiac function. Analysis of cecal contents by 16 s ribosomal RNA (rRNA) and short chain fatty acids (SCFAs) revealed that colonic tissue damage, intestinal flora disorder, and reduction of propionic acid induced by PS-MPs were closely related to cardiac function. Further transcriptomic analysis of heart and colon tissues indicated that propionic acid may reduce cardiac function by reducing the expression of fructose-1, 6-biphosphatase 1 (FBP1). The hypothesis was further verified by in vitro intervention experiments with sodium propionate and FBP1 activator (BML-275).</p><p><strong>Conclusions: </strong>In summary, our study systematically demonstrated the role of gut-heart axis in NPs-induced cardiac injury, and the specific process was that NPs exposure reduced propionate level, which in turn inhibited FBP1 expression to impair cardiac function. These findings provide new insights into NPs-induced cardiotoxicity and identifie potential therapeutic targets, providing clues for the prevention and treatment of NPs-induced cardiac injury in the future.</p>","PeriodicalId":19847,"journal":{"name":"Particle and Fibre Toxicology","volume":"22 1","pages":"10"},"PeriodicalIF":8.2000,"publicationDate":"2025-05-09","publicationTypes":"Journal Article","fieldsOfStudy":null,"isOpenAccess":false,"openAccessPdf":"https://www.ncbi.nlm.nih.gov/pmc/articles/PMC12063461/pdf/","citationCount":"0","resultStr":null,"platform":"Semanticscholar","paperid":null,"PeriodicalName":"Particle and Fibre Toxicology","FirstCategoryId":"3","ListUrlMain":"https://doi.org/10.1186/s12989-025-00626-9","RegionNum":1,"RegionCategory":"医学","ArticlePicture":[],"TitleCN":null,"AbstractTextCN":null,"PMCID":null,"EPubDate":"","PubModel":"","JCR":"Q1","JCRName":"TOXICOLOGY","Score":null,"Total":0}
引用次数: 0

Abstract

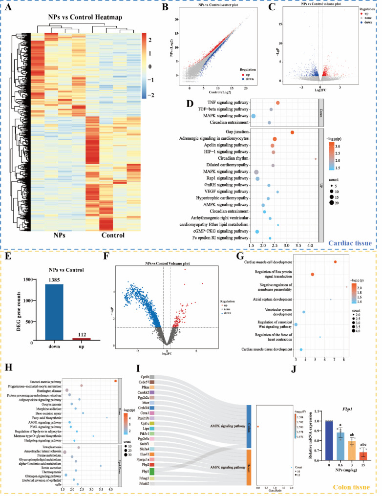
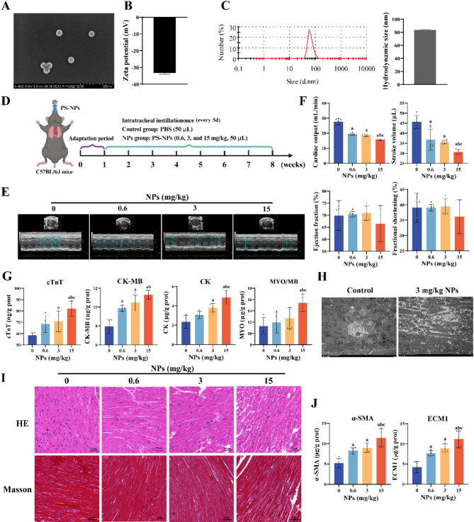
Background: Micro-/nanoplastics (MNPLs) are widely found in the environment and have toxic effects on various organs and systems. However, the role of the gut-cardiac axis in cardiotoxicity induced by MNPLs has not yet been elucidated through research.

Results: In this study, we examined the effects of 80 nm polystyrene nanoplastics (PS-NPs) on the heart and human cardiomyocytes (AC16) cells. Histopathological examination showed that NPs caused impaired cardiac function and increased myocardial collagen deposition. In view of the potential influence of gut microbiota and its metabolites on cardiac function, we conduct this study to investigate the specific effects they have on cardiac function. Analysis of cecal contents by 16 s ribosomal RNA (rRNA) and short chain fatty acids (SCFAs) revealed that colonic tissue damage, intestinal flora disorder, and reduction of propionic acid induced by PS-MPs were closely related to cardiac function. Further transcriptomic analysis of heart and colon tissues indicated that propionic acid may reduce cardiac function by reducing the expression of fructose-1, 6-biphosphatase 1 (FBP1). The hypothesis was further verified by in vitro intervention experiments with sodium propionate and FBP1 activator (BML-275).

Conclusions: In summary, our study systematically demonstrated the role of gut-heart axis in NPs-induced cardiac injury, and the specific process was that NPs exposure reduced propionate level, which in turn inhibited FBP1 expression to impair cardiac function. These findings provide new insights into NPs-induced cardiotoxicity and identifie potential therapeutic targets, providing clues for the prevention and treatment of NPs-induced cardiac injury in the future.

Abstract Image

Abstract Image

Abstract Image

丙酸/FBP1通过肠-心轴参与聚苯乙烯纳米塑料诱导的心脏损伤。
背景:微/纳米塑料(MNPLs)广泛存在于环境中,对各种器官和系统具有毒性作用。然而,肠心轴在MNPLs诱导的心脏毒性中的作用尚未通过研究阐明。结果:本研究考察了80 nm聚苯乙烯纳米塑料(PS-NPs)对心脏和人心肌细胞(AC16)细胞的影响。组织病理学检查显示,NPs引起心功能受损,心肌胶原沉积增加。鉴于肠道菌群及其代谢物对心功能的潜在影响,我们开展本研究,探讨其对心功能的具体影响。盲肠内容物16s核糖体RNA (rRNA)和短链脂肪酸(SCFAs)分析显示,PS-MPs诱导的结肠组织损伤、肠道菌群紊乱和丙酸减少与心功能密切相关。进一步的心脏和结肠组织转录组学分析表明,丙酸可能通过降低果糖- 1,6 -双磷酸酶1 (FBP1)的表达来降低心功能。通过丙酸钠和FBP1激活剂(BML-275)的体外干预实验进一步验证了这一假设。结论:综上所述,我们的研究系统地证明了肠心轴在NPs诱导的心脏损伤中的作用,其具体过程是NPs暴露降低丙酸水平,从而抑制FBP1的表达,从而损害心功能。这些发现为nps诱导的心脏毒性提供了新的认识,并确定了潜在的治疗靶点,为未来nps诱导的心脏损伤的预防和治疗提供了线索。
本文章由计算机程序翻译,如有差异,请以英文原文为准。
求助全文
约1分钟内获得全文 求助全文
来源期刊
CiteScore
15.90
自引率
4.00%
发文量
69
审稿时长
6 months
期刊介绍: Particle and Fibre Toxicology is an online journal that is open access and peer-reviewed. It covers a range of disciplines such as material science, biomaterials, and nanomedicine, focusing on the toxicological effects of particles and fibres. The journal serves as a platform for scientific debate and communication among toxicologists and scientists from different fields who work with particle and fibre materials. The main objective of the journal is to deepen our understanding of the physico-chemical properties of particles, their potential for human exposure, and the resulting biological effects. It also addresses regulatory issues related to particle exposure in workplaces and the general environment. Moreover, the journal recognizes that there are various situations where particles can pose a toxicological threat, such as the use of old materials in new applications or the introduction of new materials altogether. By encompassing all these disciplines, Particle and Fibre Toxicology provides a comprehensive source for research in this field.
×
引用
GB/T 7714-2015
复制
MLA
复制
APA
复制
导出至
BibTeX EndNote RefMan NoteFirst NoteExpress
×
提示
您的信息不完整,为了账户安全,请先补充。
现在去补充
×
提示
您因"违规操作"
具体请查看互助需知
我知道了
×
提示
确定
请完成安全验证×
copy
已复制链接
快去分享给好友吧!
我知道了
右上角分享
点击右上角分享
0
联系我们:info@booksci.cn Book学术提供免费学术资源搜索服务,方便国内外学者检索中英文文献。致力于提供最便捷和优质的服务体验。 Copyright © 2023 布克学术 All rights reserved.
京ICP备2023020795号-1
ghs 京公网安备 11010802042870号
Book学术文献互助
Book学术文献互助群
群 号:604180095
Book学术官方微信