Integrative analysis of crosstalk genes and diagnostic biomarkers in lupus-associated osteoporosis.

IF 2.6 3区 医学
Zhihan Chen, Yunfeng Dai, Fei Gao, Jianwen Liu, Juanjuan He, Li Zhang, Yanfang Wu
{"title":"Integrative analysis of crosstalk genes and diagnostic biomarkers in lupus-associated osteoporosis.","authors":"Zhihan Chen, Yunfeng Dai, Fei Gao, Jianwen Liu, Juanjuan He, Li Zhang, Yanfang Wu","doi":"10.1177/03946320251331842","DOIUrl":null,"url":null,"abstract":"<p><p>Systemic lupus erythematosus (SLE) patients are at greater risk of developing osteoporosis (OP) than the general population. This study aimed to identify crosstalk genes between SLE and OP and to validate their diagnostic accuracy as biomarkers. Data analysis based on Gene Expression Omnibus (GEO) datasets was conducted. We utilized Weighted Gene Co-Expression Network Analysis (WGCNA) and differential expression analysis to identify crosstalk genes (CGs). Machine learning algorithms and consensus clustering were applied to screen shared diagnostic biomarkers and construct two predictive models featuring key genes. We also investigated potential subgroups, immune infiltration across different subtypes, and validated hub mRNAs using quantitative real-time PCR (qPCR). Molecular docking was performed to simulate the interaction of a small molecule compound with its target. We identified 19 CGs and developed two predictive models: the IL1R2-GADD45B and CHI3L1-IL1R2-SPTLC2 diagnostic score thresholds. The CHI3L1-IL1R2-SPTLC2 model showed improved predictive accuracy for lupus-associated osteoporosis. The C2 subtype was found to potentially regulate bone metabolism in SLE patients. Immune infiltration analysis indicated a strong association between CGs and multiple immunocytes, with IL1R2 being a common element in both models. Molecular docking suggests that Anakinra's therapeutic effect may involve IL1R2. Our study introduces novel diagnostic biomarkers and predictive models for lupus-associated osteoporosis, with a particular focus on IL1R2 as an innovative biomarker and therapeutic target. These are anticipated to aid early screening and risk assessment in SLE patients, pending large-scale clinical validation.</p>","PeriodicalId":48647,"journal":{"name":"International Journal of Immunopathology and Pharmacology","volume":"39 ","pages":"3946320251331842"},"PeriodicalIF":2.6000,"publicationDate":"2025-01-01","publicationTypes":"Journal Article","fieldsOfStudy":null,"isOpenAccess":false,"openAccessPdf":"https://www.ncbi.nlm.nih.gov/pmc/articles/PMC12041714/pdf/","citationCount":"0","resultStr":null,"platform":"Semanticscholar","paperid":null,"PeriodicalName":"International Journal of Immunopathology and Pharmacology","FirstCategoryId":"3","ListUrlMain":"https://doi.org/10.1177/03946320251331842","RegionNum":3,"RegionCategory":"医学","ArticlePicture":[],"TitleCN":null,"AbstractTextCN":null,"PMCID":null,"EPubDate":"2025/4/29 0:00:00","PubModel":"Epub","JCR":"","JCRName":"","Score":null,"Total":0}
引用次数: 0

Abstract

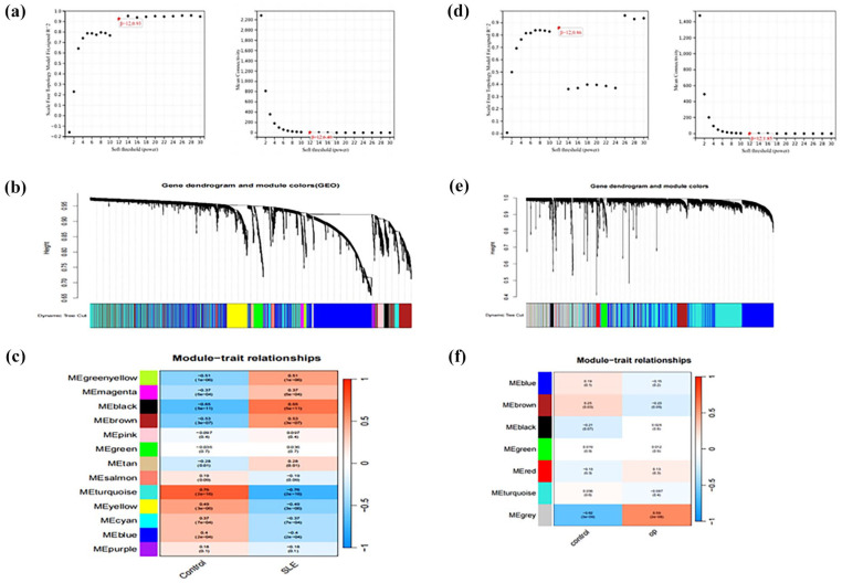
Systemic lupus erythematosus (SLE) patients are at greater risk of developing osteoporosis (OP) than the general population. This study aimed to identify crosstalk genes between SLE and OP and to validate their diagnostic accuracy as biomarkers. Data analysis based on Gene Expression Omnibus (GEO) datasets was conducted. We utilized Weighted Gene Co-Expression Network Analysis (WGCNA) and differential expression analysis to identify crosstalk genes (CGs). Machine learning algorithms and consensus clustering were applied to screen shared diagnostic biomarkers and construct two predictive models featuring key genes. We also investigated potential subgroups, immune infiltration across different subtypes, and validated hub mRNAs using quantitative real-time PCR (qPCR). Molecular docking was performed to simulate the interaction of a small molecule compound with its target. We identified 19 CGs and developed two predictive models: the IL1R2-GADD45B and CHI3L1-IL1R2-SPTLC2 diagnostic score thresholds. The CHI3L1-IL1R2-SPTLC2 model showed improved predictive accuracy for lupus-associated osteoporosis. The C2 subtype was found to potentially regulate bone metabolism in SLE patients. Immune infiltration analysis indicated a strong association between CGs and multiple immunocytes, with IL1R2 being a common element in both models. Molecular docking suggests that Anakinra's therapeutic effect may involve IL1R2. Our study introduces novel diagnostic biomarkers and predictive models for lupus-associated osteoporosis, with a particular focus on IL1R2 as an innovative biomarker and therapeutic target. These are anticipated to aid early screening and risk assessment in SLE patients, pending large-scale clinical validation.

Abstract Image

Abstract Image

Abstract Image

狼疮相关性骨质疏松症的串扰基因和诊断生物标志物的综合分析。
系统性红斑狼疮(SLE)患者发生骨质疏松症(OP)的风险高于一般人群。本研究旨在鉴定SLE和OP之间的串扰基因,并验证其作为生物标志物的诊断准确性。基于Gene Expression Omnibus (GEO)数据集进行数据分析。我们利用加权基因共表达网络分析(WGCNA)和差异表达分析来鉴定相声基因(CGs)。应用机器学习算法和共识聚类筛选共享诊断生物标志物,构建了两个以关键基因为特征的预测模型。我们还研究了潜在的亚群,不同亚型的免疫浸润,并使用定量实时PCR (qPCR)验证了枢纽mrna。通过分子对接来模拟小分子化合物与其靶标的相互作用。我们确定了19个cg,并建立了两种预测模型:IL1R2-GADD45B和CHI3L1-IL1R2-SPTLC2诊断评分阈值。CHI3L1-IL1R2-SPTLC2模型对狼疮相关性骨质疏松的预测准确性有所提高。C2亚型被发现可能调节SLE患者的骨代谢。免疫浸润分析表明,CGs与多种免疫细胞之间存在很强的相关性,IL1R2是两种模型中的共同元素。分子对接提示Anakinra的治疗作用可能与IL1R2有关。我们的研究介绍了狼疮相关骨质疏松症的新诊断生物标志物和预测模型,特别关注IL1R2作为创新的生物标志物和治疗靶点。预计这些将有助于SLE患者的早期筛查和风险评估,有待大规模临床验证。
本文章由计算机程序翻译,如有差异,请以英文原文为准。
求助全文
约1分钟内获得全文 求助全文
来源期刊
International Journal of Immunopathology and Pharmacology
International Journal of Immunopathology and Pharmacology Immunology and Microbiology-Immunology
自引率
0.00%
发文量
88
期刊介绍: International Journal of Immunopathology and Pharmacology is an Open Access peer-reviewed journal publishing original papers describing research in the fields of immunology, pathology and pharmacology. The intention is that the journal should reflect both the experimental and clinical aspects of immunology as well as advances in the understanding of the pathology and pharmacology of the immune system.
×
引用
GB/T 7714-2015
复制
MLA
复制
APA
复制
导出至
BibTeX EndNote RefMan NoteFirst NoteExpress
×
提示
您的信息不完整,为了账户安全,请先补充。
现在去补充
×
提示
您因"违规操作"
具体请查看互助需知
我知道了
×
提示
确定
请完成安全验证×
copy
已复制链接
快去分享给好友吧!
我知道了
右上角分享
点击右上角分享
0
联系我们:info@booksci.cn Book学术提供免费学术资源搜索服务,方便国内外学者检索中英文文献。致力于提供最便捷和优质的服务体验。 Copyright © 2023 布克学术 All rights reserved.
京ICP备2023020795号-1
ghs 京公网安备 11010802042870号
Book学术文献互助
Book学术文献互助群
群 号:604180095
Book学术官方微信