Unique transcriptomic responses of rat and human alveolar macrophages in an in vitro model of overload with TiO2 and carbon black.

IF 8.2 1区 医学 Q1 TOXICOLOGY
Laeticia Perez, Jérôme Ambroise, Bertrand Bearzatto, Antoine Froidure, Charles Pilette, Yousof Yakoub, Mihaly Palmai-Pallag, Caroline Bouzin, Laurence Ryelandt, Cristina Pavan, François Huaux, Dominique Lison
{"title":"Unique transcriptomic responses of rat and human alveolar macrophages in an in vitro model of overload with TiO<sub>2</sub> and carbon black.","authors":"Laeticia Perez, Jérôme Ambroise, Bertrand Bearzatto, Antoine Froidure, Charles Pilette, Yousof Yakoub, Mihaly Palmai-Pallag, Caroline Bouzin, Laurence Ryelandt, Cristina Pavan, François Huaux, Dominique Lison","doi":"10.1186/s12989-025-00624-x","DOIUrl":null,"url":null,"abstract":"<p><strong>Background: </strong>Chronic inhalation of titanium dioxide or carbon black can lead, at high exposure, to lung overload, and can induce chronic inflammation and lung cancer in rats. Whether this rat adverse response is predictive for humans has been questioned for more than 40 years. Currently, these particles are conservatively considered as possible human carcinogens.</p><p><strong>Objective: </strong>To clarify the mechanisms of the adverse rat response to lung overload and its human relevance.</p><p><strong>Methods: </strong>Primary rat and human alveolar macrophages were exposed in vitro to control, non-overload or overload doses of titanium dioxide (P25) or carbon black (Printex 90) particles, and their activation profile was examined by untargeted transcriptomics.</p><p><strong>Results: </strong>Rat macrophages were largely the most responsive to particle overload. In particular, eighteen genes were identified as robust markers of P25 and Printex 90 overload in rat cells. The known functions of these genes can be related to the potential mechanisms of the adverse outcomes recorded in rats in vivo. Most of these 18 genes were similarly modulated in human macrophages, but with a markedly lower magnitude. In addition, a 16 gene signature was observed upon overload in human macrophages, but not in rat macrophages.</p><p><strong>Conclusions: </strong>These findings provide insights into the mechanisms of lung overload and inflammation in rats, and highlight similarities and differences in transcriptomic responses of rat and human alveolar macrophages.</p>","PeriodicalId":19847,"journal":{"name":"Particle and Fibre Toxicology","volume":"22 1","pages":"8"},"PeriodicalIF":8.2000,"publicationDate":"2025-04-25","publicationTypes":"Journal Article","fieldsOfStudy":null,"isOpenAccess":false,"openAccessPdf":"https://www.ncbi.nlm.nih.gov/pmc/articles/PMC12023592/pdf/","citationCount":"0","resultStr":null,"platform":"Semanticscholar","paperid":null,"PeriodicalName":"Particle and Fibre Toxicology","FirstCategoryId":"3","ListUrlMain":"https://doi.org/10.1186/s12989-025-00624-x","RegionNum":1,"RegionCategory":"医学","ArticlePicture":[],"TitleCN":null,"AbstractTextCN":null,"PMCID":null,"EPubDate":"","PubModel":"","JCR":"Q1","JCRName":"TOXICOLOGY","Score":null,"Total":0}
引用次数: 0

Abstract

Background: Chronic inhalation of titanium dioxide or carbon black can lead, at high exposure, to lung overload, and can induce chronic inflammation and lung cancer in rats. Whether this rat adverse response is predictive for humans has been questioned for more than 40 years. Currently, these particles are conservatively considered as possible human carcinogens.

Objective: To clarify the mechanisms of the adverse rat response to lung overload and its human relevance.

Methods: Primary rat and human alveolar macrophages were exposed in vitro to control, non-overload or overload doses of titanium dioxide (P25) or carbon black (Printex 90) particles, and their activation profile was examined by untargeted transcriptomics.

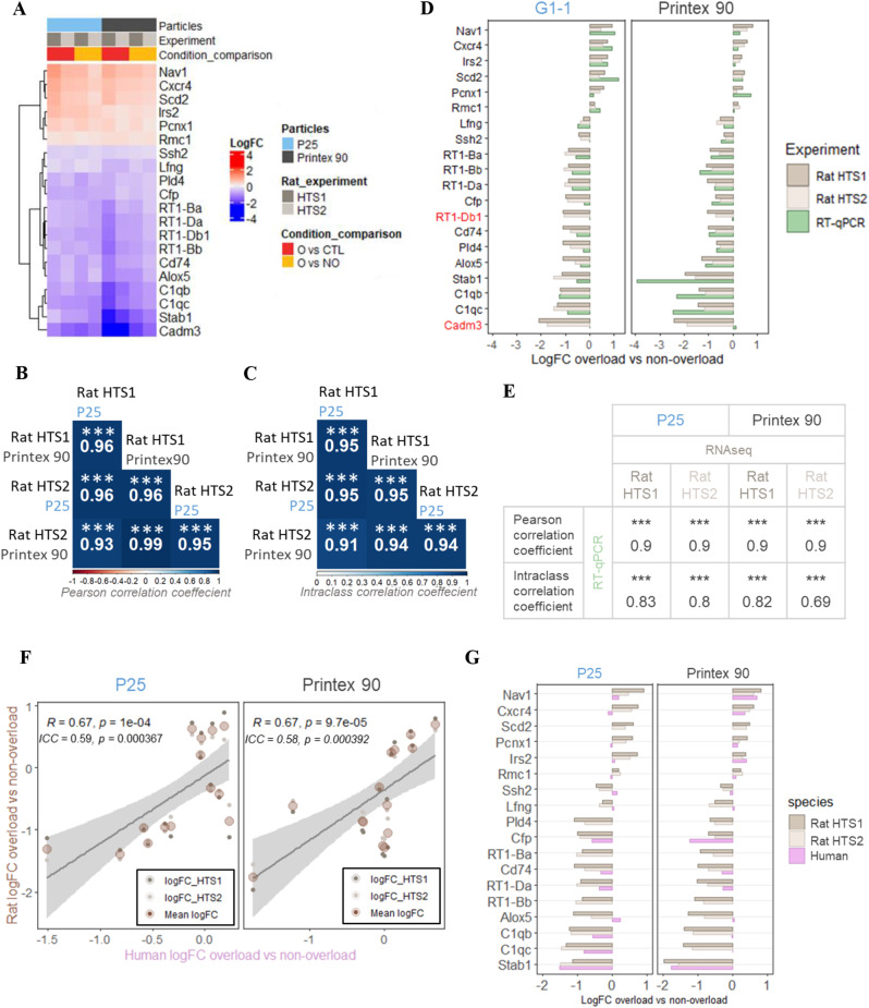
Results: Rat macrophages were largely the most responsive to particle overload. In particular, eighteen genes were identified as robust markers of P25 and Printex 90 overload in rat cells. The known functions of these genes can be related to the potential mechanisms of the adverse outcomes recorded in rats in vivo. Most of these 18 genes were similarly modulated in human macrophages, but with a markedly lower magnitude. In addition, a 16 gene signature was observed upon overload in human macrophages, but not in rat macrophages.

Conclusions: These findings provide insights into the mechanisms of lung overload and inflammation in rats, and highlight similarities and differences in transcriptomic responses of rat and human alveolar macrophages.

Abstract Image

Abstract Image

Abstract Image

在TiO2和炭黑过载的体外模型中,大鼠和人肺泡巨噬细胞的独特转录组反应。
背景:长期吸入二氧化钛或炭黑,在高暴露下,可导致肺负荷过重,并可诱导大鼠慢性炎症和肺癌。40多年来,人们一直在质疑这种大鼠的不良反应是否能预测人类。目前,这些颗粒被保守地认为是可能的人类致癌物。目的:阐明大鼠肺负荷不良反应的机制及其与人类的相关性。方法:将原代大鼠和人肺泡巨噬细胞体外暴露于控制、非过载或过载剂量的二氧化钛(P25)或炭黑(Printex 90)颗粒中,并通过非靶向转录组学检测其激活谱。结果:大鼠巨噬细胞对颗粒过载反应最大。特别地,18个基因被鉴定为大鼠细胞中P25和Printex 90过载的稳健标记。这些基因的已知功能可能与大鼠体内记录的不良结果的潜在机制有关。这18个基因中的大多数在人巨噬细胞中也有类似的调节,但幅度明显较低。此外,在人巨噬细胞过载时观察到16基因标记,而在大鼠巨噬细胞中没有。结论:这些发现揭示了大鼠肺负荷和炎症的机制,并突出了大鼠和人肺泡巨噬细胞转录组反应的异同。
本文章由计算机程序翻译,如有差异,请以英文原文为准。
求助全文
约1分钟内获得全文 求助全文
来源期刊
CiteScore
15.90
自引率
4.00%
发文量
69
审稿时长
6 months
期刊介绍: Particle and Fibre Toxicology is an online journal that is open access and peer-reviewed. It covers a range of disciplines such as material science, biomaterials, and nanomedicine, focusing on the toxicological effects of particles and fibres. The journal serves as a platform for scientific debate and communication among toxicologists and scientists from different fields who work with particle and fibre materials. The main objective of the journal is to deepen our understanding of the physico-chemical properties of particles, their potential for human exposure, and the resulting biological effects. It also addresses regulatory issues related to particle exposure in workplaces and the general environment. Moreover, the journal recognizes that there are various situations where particles can pose a toxicological threat, such as the use of old materials in new applications or the introduction of new materials altogether. By encompassing all these disciplines, Particle and Fibre Toxicology provides a comprehensive source for research in this field.
×
引用
GB/T 7714-2015
复制
MLA
复制
APA
复制
导出至
BibTeX EndNote RefMan NoteFirst NoteExpress
×
提示
您的信息不完整,为了账户安全,请先补充。
现在去补充
×
提示
您因"违规操作"
具体请查看互助需知
我知道了
×
提示
确定
请完成安全验证×
copy
已复制链接
快去分享给好友吧!
我知道了
右上角分享
点击右上角分享
0
联系我们:info@booksci.cn Book学术提供免费学术资源搜索服务,方便国内外学者检索中英文文献。致力于提供最便捷和优质的服务体验。 Copyright © 2023 布克学术 All rights reserved.
京ICP备2023020795号-1
ghs 京公网安备 11010802042870号
Book学术文献互助
Book学术文献互助群
群 号:604180095
Book学术官方微信