Inhibitory effect on endometrial cancer: Collagen type XII α1 chain.

IF 3.1 4区 医学 Q2 PATHOLOGY
Cytojournal Pub Date : 2025-03-12 eCollection Date: 2025-01-01 DOI:10.25259/Cytojournal_236_2024
Zhang Shen, Mian Huang, Jun Lin, Sanshan Wu, Qiong Jin
{"title":"Inhibitory effect on endometrial cancer: Collagen type XII α1 chain.","authors":"Zhang Shen, Mian Huang, Jun Lin, Sanshan Wu, Qiong Jin","doi":"10.25259/Cytojournal_236_2024","DOIUrl":null,"url":null,"abstract":"<p><strong>Objective: </strong>Endometrial cancer (EC) is one of the most common gynecological malignancies, and it poses a considerable threat to women's lives. Therefore, searching for EC inhibitors and exploring the potential mechanism of action is particularly important. This article aims to investigate the potential effect of collagen type XII α1 chain (COL12A1) on macrophage polarization and its subsequent influence on the biological behavior of EC cells to further elucidate the underlying mechanisms of EC development.</p><p><strong>Material and methods: </strong>Quantitative real-time polymerase chain reaction and Western blot were used to detect the expression levels of COL12A1 messenger RNA and protein in EC cells. A subcutaneous tumor formation assay was performed in nude mice to evaluate the effect of COL12A1 on EC cell growth <i>in vivo</i>. Flow cytometry was utilized to assess the expression levels of macrophage surface markers under different treatments. Cell counting kit-8, Transwell assay, and Western blot experiments were conducted to investigate the effects of COL12A1 knockdown and various macrophage treatments on the biological behavior of EC cells.</p><p><strong>Results: </strong>The expression of COL12A1 was upregulated in EC cells. Knockdown of COL12A1 significantly inhibited the viability, invasion, migration, and extracellular matrix abilities of EC cells and tumor growth <i>in vivo</i>. Overexpression of COL12A1 significantly promoted M2-type macrophage polarization, which enhanced the invasion, migration, and epithelial-mesenchymal transition abilities of EC cells.</p><p><strong>Conclusion: </strong>The expression of COL12A1 is upregulated in EC, and COL12A1 promotes EC cell invasion and migration by activating macrophage M2 polarization.</p>","PeriodicalId":49082,"journal":{"name":"Cytojournal","volume":"22 ","pages":"31"},"PeriodicalIF":3.1000,"publicationDate":"2025-03-12","publicationTypes":"Journal Article","fieldsOfStudy":null,"isOpenAccess":false,"openAccessPdf":"https://www.ncbi.nlm.nih.gov/pmc/articles/PMC12010883/pdf/","citationCount":"0","resultStr":null,"platform":"Semanticscholar","paperid":null,"PeriodicalName":"Cytojournal","FirstCategoryId":"3","ListUrlMain":"https://doi.org/10.25259/Cytojournal_236_2024","RegionNum":4,"RegionCategory":"医学","ArticlePicture":[],"TitleCN":null,"AbstractTextCN":null,"PMCID":null,"EPubDate":"2025/1/1 0:00:00","PubModel":"eCollection","JCR":"Q2","JCRName":"PATHOLOGY","Score":null,"Total":0}
引用次数: 0

Abstract

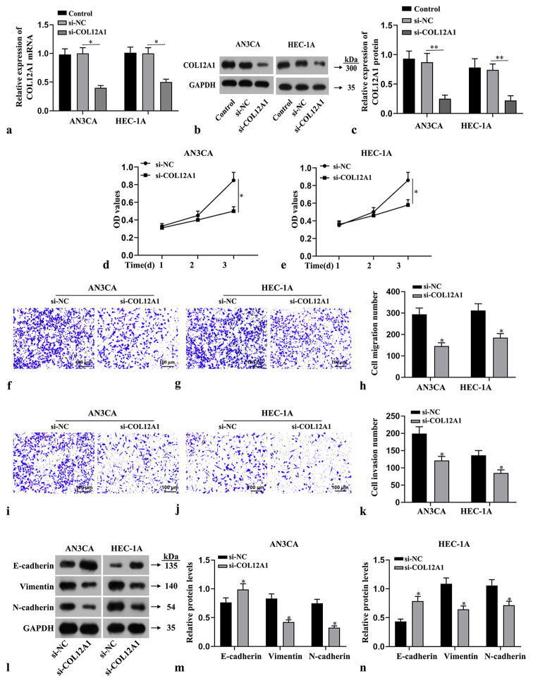
Objective: Endometrial cancer (EC) is one of the most common gynecological malignancies, and it poses a considerable threat to women's lives. Therefore, searching for EC inhibitors and exploring the potential mechanism of action is particularly important. This article aims to investigate the potential effect of collagen type XII α1 chain (COL12A1) on macrophage polarization and its subsequent influence on the biological behavior of EC cells to further elucidate the underlying mechanisms of EC development.

Material and methods: Quantitative real-time polymerase chain reaction and Western blot were used to detect the expression levels of COL12A1 messenger RNA and protein in EC cells. A subcutaneous tumor formation assay was performed in nude mice to evaluate the effect of COL12A1 on EC cell growth in vivo. Flow cytometry was utilized to assess the expression levels of macrophage surface markers under different treatments. Cell counting kit-8, Transwell assay, and Western blot experiments were conducted to investigate the effects of COL12A1 knockdown and various macrophage treatments on the biological behavior of EC cells.

Results: The expression of COL12A1 was upregulated in EC cells. Knockdown of COL12A1 significantly inhibited the viability, invasion, migration, and extracellular matrix abilities of EC cells and tumor growth in vivo. Overexpression of COL12A1 significantly promoted M2-type macrophage polarization, which enhanced the invasion, migration, and epithelial-mesenchymal transition abilities of EC cells.

Conclusion: The expression of COL12A1 is upregulated in EC, and COL12A1 promotes EC cell invasion and migration by activating macrophage M2 polarization.

Abstract Image

Abstract Image

Abstract Image

ⅱ型胶原α1链对子宫内膜癌的抑制作用。
目的:子宫内膜癌是妇科最常见的恶性肿瘤之一,严重威胁妇女的生命安全。因此,寻找EC抑制剂并探索其潜在的作用机制显得尤为重要。本文旨在探讨胶原型XII α1链(COL12A1)对巨噬细胞极化的潜在作用及其对EC细胞生物学行为的影响,进一步阐明EC发生的潜在机制。材料与方法:采用实时定量聚合酶链反应和Western blot检测EC细胞中COL12A1信使RNA及蛋白的表达水平。采用裸鼠皮下肿瘤形成实验,评价COL12A1对EC细胞体内生长的影响。采用流式细胞术检测不同处理下巨噬细胞表面标志物的表达水平。通过细胞计数试剂盒-8、Transwell实验和Western blot实验研究COL12A1敲低和各种巨噬细胞处理对EC细胞生物学行为的影响。结果:COL12A1在EC细胞中表达上调。COL12A1基因的下调显著抑制EC细胞的活力、侵袭、迁移和细胞外基质能力以及肿瘤在体内的生长。过表达COL12A1可显著促进m2型巨噬细胞极化,增强EC细胞的侵袭、迁移和上皮-间质转化能力。结论:COL12A1在EC中表达上调,COL12A1通过激活巨噬细胞M2极化促进EC细胞的侵袭和迁移。
本文章由计算机程序翻译,如有差异,请以英文原文为准。
求助全文
约1分钟内获得全文 求助全文
来源期刊
Cytojournal
Cytojournal PATHOLOGY-
CiteScore
2.20
自引率
42.10%
发文量
56
审稿时长
>12 weeks
期刊介绍: The CytoJournal is an open-access peer-reviewed journal committed to publishing high-quality articles in the field of Diagnostic Cytopathology including Molecular aspects. The journal is owned by the Cytopathology Foundation and published by the Scientific Scholar.
×
引用
GB/T 7714-2015
复制
MLA
复制
APA
复制
导出至
BibTeX EndNote RefMan NoteFirst NoteExpress
×
提示
您的信息不完整,为了账户安全,请先补充。
现在去补充
×
提示
您因"违规操作"
具体请查看互助需知
我知道了
×
提示
确定
请完成安全验证×
copy
已复制链接
快去分享给好友吧!
我知道了
右上角分享
点击右上角分享
0
联系我们:info@booksci.cn Book学术提供免费学术资源搜索服务,方便国内外学者检索中英文文献。致力于提供最便捷和优质的服务体验。 Copyright © 2023 布克学术 All rights reserved.
京ICP备2023020795号-1
ghs 京公网安备 11010802042870号
Book学术文献互助
Book学术文献互助群
群 号:604180095
Book学术官方微信