Deciding on Fine Needle Aspiration Biopsy in Thyroid Incidentalomas in FDG-PET/CT: Should Ultrasonographic Evaluation or FDG Uptake Be in the Foreground?

IF 0.9 Q3 MEDICINE, GENERAL & INTERNAL
Medical Bulletin of Sisli Etfal Hospital Pub Date : 2025-03-18 eCollection Date: 2025-01-01 DOI:10.14744/SEMB.2025.49140
Mehmet Kostek, Hatice Kostek, Mehmet Taner Unlu, Ozan Caliskan, Yasin Cakir, Zerin Sengul, Ozgul Ekmekcioglu, Mesut Kafi, Alper Ozel, Nurcihan Aygun, Mehmet Uludag
{"title":"Deciding on Fine Needle Aspiration Biopsy in Thyroid Incidentalomas in FDG-PET/CT: Should Ultrasonographic Evaluation or FDG Uptake Be in the Foreground?","authors":"Mehmet Kostek, Hatice Kostek, Mehmet Taner Unlu, Ozan Caliskan, Yasin Cakir, Zerin Sengul, Ozgul Ekmekcioglu, Mesut Kafi, Alper Ozel, Nurcihan Aygun, Mehmet Uludag","doi":"10.14744/SEMB.2025.49140","DOIUrl":null,"url":null,"abstract":"<p><strong>Objectives: </strong>18-Fluorodeoxyglucose Positron Emission Tomography/Computed Tomography (FDG-PET/CT) is a widespread imaging technique for whole-body scanning. Incidental lesions may be detected in thyroid gland and the importance and management of these lesions are still a matter of debate. The aims of this study were the evaluation of the diagnostic success of ultrasonography and FDG-PET/CT for predicting malignancy and contribution of these techniques for the decision of Fine Needle Aspiration Biopsy (FNAB) in incidental thyroid lesions detected in FDG-PET/CT.</p><p><strong>Methods: </strong>Patients who underwent FDG-PET/CT in Nuclear Medicine Unit in a single institution between January 2018 and December 2022 were screened for thyroid incidentaloma with increased focal FDG uptake. Imaging studies and pathology results of the patients with Focal Thyroid Incidentalomas (FTI) were reviewed retrospectively.</p><p><strong>Results: </strong>A total of 14.003 FDG-PET/CT reports of 8.259 patients were evaluated. In FDG-PET/CT imaging, 495 (6.0%) patients had increased uptake in thyroid gland, 383 (4.6%) patients had focal and 112 (1.4%) patients had diffuse FDG uptake. The rate of malignancy in FTIs was 19.2%. In the ROC curve analysis, regarding the prediction of malignancy in FTIs with FDG uptake, a SUVmax value of 5.5 and above predicts malignancy with a sensitivity of 71.4% and a specificity of 68.6% (AUC:0.718, p=0.018, 95%CI:0.564-0.872). The sensitivity of ACR-TIRADS-5 was 35.7% (95%CI:14.6-61.7) and sensitivity of the combination of SUVmax>5.5 and ACR-TIRADS-5 was 30.0% (95%CI:8.5-60.7).</p><p><strong>Conclusion: </strong>FDG-PET/CT findings can be used for determining malignancy risk and cutoff values such as 5.5 can be threshold for ordering FNAB. In patients with SUVmax less than 5.5, ultrasonographic risk classification criteria should be used for decision-making.</p>","PeriodicalId":42218,"journal":{"name":"Medical Bulletin of Sisli Etfal Hospital","volume":"59 1","pages":"20-27"},"PeriodicalIF":0.9000,"publicationDate":"2025-03-18","publicationTypes":"Journal Article","fieldsOfStudy":null,"isOpenAccess":false,"openAccessPdf":"https://www.ncbi.nlm.nih.gov/pmc/articles/PMC11983016/pdf/","citationCount":"0","resultStr":null,"platform":"Semanticscholar","paperid":null,"PeriodicalName":"Medical Bulletin of Sisli Etfal Hospital","FirstCategoryId":"1085","ListUrlMain":"https://doi.org/10.14744/SEMB.2025.49140","RegionNum":0,"RegionCategory":null,"ArticlePicture":[],"TitleCN":null,"AbstractTextCN":null,"PMCID":null,"EPubDate":"2025/1/1 0:00:00","PubModel":"eCollection","JCR":"Q3","JCRName":"MEDICINE, GENERAL & INTERNAL","Score":null,"Total":0}
引用次数: 0

Abstract

Objectives: 18-Fluorodeoxyglucose Positron Emission Tomography/Computed Tomography (FDG-PET/CT) is a widespread imaging technique for whole-body scanning. Incidental lesions may be detected in thyroid gland and the importance and management of these lesions are still a matter of debate. The aims of this study were the evaluation of the diagnostic success of ultrasonography and FDG-PET/CT for predicting malignancy and contribution of these techniques for the decision of Fine Needle Aspiration Biopsy (FNAB) in incidental thyroid lesions detected in FDG-PET/CT.

Methods: Patients who underwent FDG-PET/CT in Nuclear Medicine Unit in a single institution between January 2018 and December 2022 were screened for thyroid incidentaloma with increased focal FDG uptake. Imaging studies and pathology results of the patients with Focal Thyroid Incidentalomas (FTI) were reviewed retrospectively.

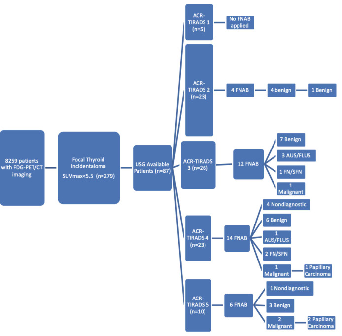
Results: A total of 14.003 FDG-PET/CT reports of 8.259 patients were evaluated. In FDG-PET/CT imaging, 495 (6.0%) patients had increased uptake in thyroid gland, 383 (4.6%) patients had focal and 112 (1.4%) patients had diffuse FDG uptake. The rate of malignancy in FTIs was 19.2%. In the ROC curve analysis, regarding the prediction of malignancy in FTIs with FDG uptake, a SUVmax value of 5.5 and above predicts malignancy with a sensitivity of 71.4% and a specificity of 68.6% (AUC:0.718, p=0.018, 95%CI:0.564-0.872). The sensitivity of ACR-TIRADS-5 was 35.7% (95%CI:14.6-61.7) and sensitivity of the combination of SUVmax>5.5 and ACR-TIRADS-5 was 30.0% (95%CI:8.5-60.7).

Conclusion: FDG-PET/CT findings can be used for determining malignancy risk and cutoff values such as 5.5 can be threshold for ordering FNAB. In patients with SUVmax less than 5.5, ultrasonographic risk classification criteria should be used for decision-making.

Abstract Image

Abstract Image

Abstract Image

FDG- pet /CT对甲状腺偶发瘤细针穿刺活检的决定:超声检查还是FDG摄取更重要?
目的:18-氟脱氧葡萄糖正电子发射断层扫描/计算机断层扫描(FDG-PET/CT)是一种广泛的全身扫描成像技术。甲状腺偶发病变可能被发现,这些病变的重要性和管理仍然是一个有争议的问题。本研究的目的是评估超声和FDG-PET/CT在预测恶性肿瘤方面的诊断成功率,以及这些技术对FDG-PET/CT检测到的偶发甲状腺病变的细针穿刺活检(FNAB)决策的贡献。方法:2018年1月至2022年12月在同一机构核医学单元接受FDG- pet /CT检查的患者,筛查局灶性FDG摄取增加的甲状腺偶发瘤。回顾性回顾局灶性甲状腺偶发瘤(FTI)患者的影像学和病理学结果。结果:共评估了8.259例患者的14.003份FDG-PET/CT报告。在FDG- pet /CT成像中,495例(6.0%)患者甲状腺摄取增加,383例(4.6%)患者为局灶性摄取,112例(1.4%)患者为弥漫性摄取。fti的恶性肿瘤发生率为19.2%。在ROC曲线分析中,对于FTIs中FDG摄取的恶性预测,SUVmax值为5.5及以上,预测恶性的敏感性为71.4%,特异性为68.6% (AUC:0.718, p=0.018, 95%CI:0.564-0.872)。ACR-TIRADS-5的敏感性为35.7% (95%CI:14.6 ~ 61.7), SUVmax bbb5.5与ACR-TIRADS-5联合使用的敏感性为30.0% (95%CI:8.5 ~ 60.7)。结论:FDG-PET/CT表现可用于判断恶性风险,截断值如5.5可作为FNAB的阈值。对于SUVmax小于5.5的患者,应采用超声危险分级标准进行决策。
本文章由计算机程序翻译,如有差异,请以英文原文为准。
求助全文
约1分钟内获得全文 求助全文
来源期刊
Medical Bulletin of Sisli Etfal Hospital
Medical Bulletin of Sisli Etfal Hospital MEDICINE, GENERAL & INTERNAL-
自引率
16.70%
发文量
41
×
引用
GB/T 7714-2015
复制
MLA
复制
APA
复制
导出至
BibTeX EndNote RefMan NoteFirst NoteExpress
×
提示
您的信息不完整,为了账户安全,请先补充。
现在去补充
×
提示
您因"违规操作"
具体请查看互助需知
我知道了
×
提示
确定
请完成安全验证×
copy
已复制链接
快去分享给好友吧!
我知道了
右上角分享
点击右上角分享
0
联系我们:info@booksci.cn Book学术提供免费学术资源搜索服务,方便国内外学者检索中英文文献。致力于提供最便捷和优质的服务体验。 Copyright © 2023 布克学术 All rights reserved.
京ICP备2023020795号-1
ghs 京公网安备 11010802042870号
Book学术文献互助
Book学术文献互助群
群 号:604180095
Book学术官方微信