Mindful Eating: A Deep Insight Into Fructose Metabolism and Its Effects on Appetite Regulation and Brain Function.

IF 2.4 Q3 NUTRITION & DIETETICS
Journal of Nutrition and Metabolism Pub Date : 2025-04-21 eCollection Date: 2025-01-01 DOI:10.1155/jnme/5571686
Gabriela Vanessa Flores Monar, Camila Sanchez Cruz, Ernesto Calderon Martinez
{"title":"Mindful Eating: A Deep Insight Into Fructose Metabolism and Its Effects on Appetite Regulation and Brain Function.","authors":"Gabriela Vanessa Flores Monar, Camila Sanchez Cruz, Ernesto Calderon Martinez","doi":"10.1155/jnme/5571686","DOIUrl":null,"url":null,"abstract":"<p><p>Fructose, a common sweetener in modern diets, has profound effects on both metabolism and brain function, primarily due to its distinct metabolic pathways. Unlike glucose, fructose bypasses critical regulatory steps in metabolism, particularly the phosphofructokinase-1 (PFK-1) feedback inhibition, leading to uncontrolled metabolism and increased fat storage. This review delves into the metabolic consequences of fructose consumption, including its limited role in directly stimulating insulin secretion, which affects satiety signaling and contributes to increased food intake. The small intestine initially helps metabolize ingested fructose, shielding the liver and brain from excessive exposure. However, when consumed in excess, particularly in diets high in processed foods, this protective mechanism becomes overwhelmed, contributing to metabolic disorders such as insulin resistance, obesity, and fatty liver disease. The review also explores fructose's impact on the brain, with a focus on the hippocampus, a key region for memory and learning. Chronic high fructose intake has been linked to mitochondrial dysfunction, increased production of reactive oxygen species (ROS), and neuroinflammation, all of which contribute to cognitive decline and impairments in memory and learning. Additionally, fructose-induced alterations in insulin signaling in the brain are associated with increased risk for neurodegenerative diseases. These findings underscore the potential long-term neurological consequences of excessive fructose intake and highlight the need for further human studies to assess the full spectrum of its effects on brain health. Addressing the rising consumption of fructose, particularly in processed foods, is essential for developing targeted strategies to mitigate its adverse metabolic and cognitive outcomes.</p>","PeriodicalId":16587,"journal":{"name":"Journal of Nutrition and Metabolism","volume":"2025 ","pages":"5571686"},"PeriodicalIF":2.4000,"publicationDate":"2025-04-21","publicationTypes":"Journal Article","fieldsOfStudy":null,"isOpenAccess":false,"openAccessPdf":"https://www.ncbi.nlm.nih.gov/pmc/articles/PMC12037248/pdf/","citationCount":"0","resultStr":null,"platform":"Semanticscholar","paperid":null,"PeriodicalName":"Journal of Nutrition and Metabolism","FirstCategoryId":"1085","ListUrlMain":"https://doi.org/10.1155/jnme/5571686","RegionNum":0,"RegionCategory":null,"ArticlePicture":[],"TitleCN":null,"AbstractTextCN":null,"PMCID":null,"EPubDate":"2025/1/1 0:00:00","PubModel":"eCollection","JCR":"Q3","JCRName":"NUTRITION & DIETETICS","Score":null,"Total":0}
引用次数: 0

Abstract

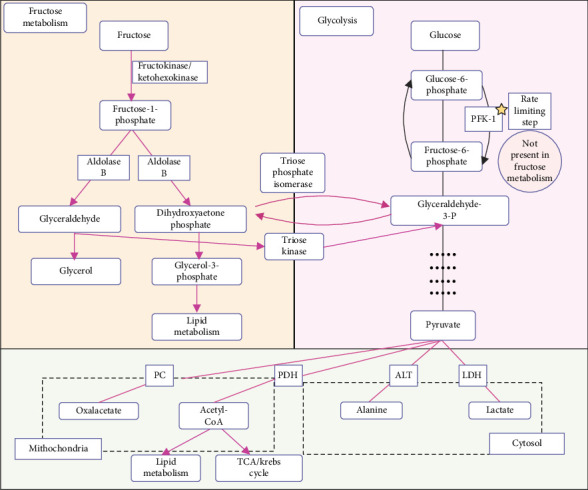
Fructose, a common sweetener in modern diets, has profound effects on both metabolism and brain function, primarily due to its distinct metabolic pathways. Unlike glucose, fructose bypasses critical regulatory steps in metabolism, particularly the phosphofructokinase-1 (PFK-1) feedback inhibition, leading to uncontrolled metabolism and increased fat storage. This review delves into the metabolic consequences of fructose consumption, including its limited role in directly stimulating insulin secretion, which affects satiety signaling and contributes to increased food intake. The small intestine initially helps metabolize ingested fructose, shielding the liver and brain from excessive exposure. However, when consumed in excess, particularly in diets high in processed foods, this protective mechanism becomes overwhelmed, contributing to metabolic disorders such as insulin resistance, obesity, and fatty liver disease. The review also explores fructose's impact on the brain, with a focus on the hippocampus, a key region for memory and learning. Chronic high fructose intake has been linked to mitochondrial dysfunction, increased production of reactive oxygen species (ROS), and neuroinflammation, all of which contribute to cognitive decline and impairments in memory and learning. Additionally, fructose-induced alterations in insulin signaling in the brain are associated with increased risk for neurodegenerative diseases. These findings underscore the potential long-term neurological consequences of excessive fructose intake and highlight the need for further human studies to assess the full spectrum of its effects on brain health. Addressing the rising consumption of fructose, particularly in processed foods, is essential for developing targeted strategies to mitigate its adverse metabolic and cognitive outcomes.

Abstract Image

Abstract Image

Abstract Image

正念进食:深入了解果糖代谢及其对食欲调节和脑功能的影响。
果糖是现代饮食中常见的甜味剂,主要由于其独特的代谢途径,对新陈代谢和大脑功能都有深远的影响。与葡萄糖不同,果糖绕过代谢中的关键调控步骤,特别是磷酸果糖激酶-1 (PFK-1)反馈抑制,导致代谢失控和脂肪储存增加。这篇综述深入研究了果糖摄入的代谢后果,包括它在直接刺激胰岛素分泌方面的有限作用,胰岛素分泌会影响饱腹感信号并导致食物摄入量增加。小肠最初帮助代谢摄入的果糖,保护肝脏和大脑免受过多的接触。然而,如果摄入过量,特别是在加工食品含量高的饮食中,这种保护机制就会被破坏,从而导致胰岛素抵抗、肥胖和脂肪肝等代谢紊乱。这篇综述还探讨了果糖对大脑的影响,重点是海马体,这是记忆和学习的关键区域。长期高果糖摄入与线粒体功能障碍、活性氧(ROS)产生增加和神经炎症有关,所有这些都会导致认知能力下降、记忆和学习能力受损。此外,果糖诱导的大脑中胰岛素信号的改变与神经退行性疾病的风险增加有关。这些发现强调了过量摄入果糖对神经系统的潜在长期影响,并强调需要进一步的人体研究来评估其对大脑健康的全面影响。解决果糖消费量不断上升的问题,特别是在加工食品中,对于制定有针对性的策略以减轻其不利的代谢和认知后果至关重要。
本文章由计算机程序翻译,如有差异,请以英文原文为准。
求助全文
约1分钟内获得全文 求助全文
来源期刊
Journal of Nutrition and Metabolism
Journal of Nutrition and Metabolism NUTRITION & DIETETICS-
CiteScore
5.40
自引率
0.00%
发文量
49
审稿时长
17 weeks
期刊介绍: Journal of Nutrition and Metabolism is a peer-reviewed, Open Access journal that publishes original research articles, review articles, and clinical studies covering the broad and multidisciplinary field of human nutrition and metabolism. The journal welcomes submissions on studies related to obesity, diabetes, metabolic syndrome, molecular and cellular biology of nutrients, foods and dietary supplements, as well as macro- and micronutrients including vitamins and minerals.
×
引用
GB/T 7714-2015
复制
MLA
复制
APA
复制
导出至
BibTeX EndNote RefMan NoteFirst NoteExpress
×
提示
您的信息不完整,为了账户安全,请先补充。
现在去补充
×
提示
您因"违规操作"
具体请查看互助需知
我知道了
×
提示
确定
请完成安全验证×
copy
已复制链接
快去分享给好友吧!
我知道了
右上角分享
点击右上角分享
0
联系我们:info@booksci.cn Book学术提供免费学术资源搜索服务,方便国内外学者检索中英文文献。致力于提供最便捷和优质的服务体验。 Copyright © 2023 布克学术 All rights reserved.
京ICP备2023020795号-1
ghs 京公网安备 11010802042870号
Book学术文献互助
Book学术文献互助群
群 号:604180095
Book学术官方微信