CRISPR-CISH: an in situ chromogenic DNA repeat detection system for research and life science education.

IF 2.8 4区 生物学 Q3 BIOCHEMISTRY & MOLECULAR BIOLOGY
Bhanu Prakash Potlapalli, Fabian Dassau, Jörg Fuchs, Deboprio Roy Sushmoy, Andreas Houben
{"title":"CRISPR-CISH: an in situ chromogenic DNA repeat detection system for research and life science education.","authors":"Bhanu Prakash Potlapalli, Fabian Dassau, Jörg Fuchs, Deboprio Roy Sushmoy, Andreas Houben","doi":"10.1007/s10577-025-09767-1","DOIUrl":null,"url":null,"abstract":"<p><p>In situ hybridization is a technique to visualize specific DNA sequences within nuclei and chromosomes. Various DNA in situ fluorescent labeling methods have been developed, which typically involve global DNA denaturation prior to the probe hybridization and often require fluorescence microscopes for visualization. Here, we report the development of a CRISPR/dCas9-mediated chromogenic in situ DNA detection (CRISPR-CISH) method that combines chromogenic signal detection with CRISPR imaging. This non-fluorescent approach uses 3' biotin-labeled tracrRNA and target-specific crRNA to form mature gRNA, which activates dCas9 to bind to target sequences. The subsequent application of streptavidin alkaline phosphatase or horseradish peroxidase generates chromogenic, target-specific signals that can be analyzed using conventional bright-field microscopes. Additionally, chromatin counterstains were identified to aid in the interpretation of CRISPR-CISH-generated target signals. This advancement makes in situ DNA detection techniques more accessible to researchers, diagnostic applications, and educational institutions in resource-limited settings.</p>","PeriodicalId":50698,"journal":{"name":"Chromosome Research","volume":"33 1","pages":"7"},"PeriodicalIF":2.8000,"publicationDate":"2025-04-22","publicationTypes":"Journal Article","fieldsOfStudy":null,"isOpenAccess":false,"openAccessPdf":"https://www.ncbi.nlm.nih.gov/pmc/articles/PMC12011966/pdf/","citationCount":"0","resultStr":null,"platform":"Semanticscholar","paperid":null,"PeriodicalName":"Chromosome Research","FirstCategoryId":"99","ListUrlMain":"https://doi.org/10.1007/s10577-025-09767-1","RegionNum":4,"RegionCategory":"生物学","ArticlePicture":[],"TitleCN":null,"AbstractTextCN":null,"PMCID":null,"EPubDate":"","PubModel":"","JCR":"Q3","JCRName":"BIOCHEMISTRY & MOLECULAR BIOLOGY","Score":null,"Total":0}
引用次数: 0

Abstract

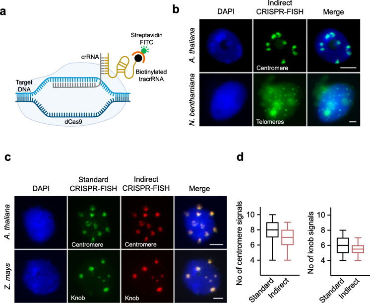
In situ hybridization is a technique to visualize specific DNA sequences within nuclei and chromosomes. Various DNA in situ fluorescent labeling methods have been developed, which typically involve global DNA denaturation prior to the probe hybridization and often require fluorescence microscopes for visualization. Here, we report the development of a CRISPR/dCas9-mediated chromogenic in situ DNA detection (CRISPR-CISH) method that combines chromogenic signal detection with CRISPR imaging. This non-fluorescent approach uses 3' biotin-labeled tracrRNA and target-specific crRNA to form mature gRNA, which activates dCas9 to bind to target sequences. The subsequent application of streptavidin alkaline phosphatase or horseradish peroxidase generates chromogenic, target-specific signals that can be analyzed using conventional bright-field microscopes. Additionally, chromatin counterstains were identified to aid in the interpretation of CRISPR-CISH-generated target signals. This advancement makes in situ DNA detection techniques more accessible to researchers, diagnostic applications, and educational institutions in resource-limited settings.

Abstract Image

Abstract Image

Abstract Image

CRISPR-CISH:用于研究和生命科学教育的原位显色DNA重复检测系统。
原位杂交是一种在细胞核和染色体内可视化特定DNA序列的技术。已经开发了各种DNA原位荧光标记方法,这些方法通常涉及探针杂交之前的全局DNA变性,并且通常需要荧光显微镜进行可视化。在这里,我们报告了一种CRISPR/ dcas9介导的原位DNA显色检测(CRISPR- cish)方法的发展,该方法将显色信号检测与CRISPR成像相结合。这种非荧光方法使用3'生物素标记的tracrRNA和靶向特异性crRNA形成成熟的gRNA,激活dCas9与靶序列结合。随后应用链亲和素碱性磷酸酶或辣根过氧化物酶产生显色,目标特异性信号,可以使用传统的明场显微镜进行分析。此外,鉴定了染色质反染色,以帮助解释crispr - cish产生的靶信号。这一进步使得在资源有限的环境下,研究人员、诊断应用和教育机构更容易获得原位DNA检测技术。
本文章由计算机程序翻译,如有差异,请以英文原文为准。
求助全文
约1分钟内获得全文 求助全文
来源期刊
Chromosome Research
Chromosome Research 生物-生化与分子生物学
CiteScore
4.70
自引率
3.80%
发文量
31
审稿时长
1 months
期刊介绍: Chromosome Research publishes manuscripts from work based on all organisms and encourages submissions in the following areas including, but not limited, to: · Chromosomes and their linkage to diseases; · Chromosome organization within the nucleus; · Chromatin biology (transcription, non-coding RNA, etc); · Chromosome structure, function and mechanics; · Chromosome and DNA repair; · Epigenetic chromosomal functions (centromeres, telomeres, replication, imprinting, dosage compensation, sex determination, chromosome remodeling); · Architectural/epigenomic organization of the genome; · Functional annotation of the genome; · Functional and comparative genomics in plants and animals; · Karyology studies that help resolve difficult taxonomic problems or that provide clues to fundamental mechanisms of genome and karyotype evolution in plants and animals; · Mitosis and Meiosis; · Cancer cytogenomics.
×
引用
GB/T 7714-2015
复制
MLA
复制
APA
复制
导出至
BibTeX EndNote RefMan NoteFirst NoteExpress
×
提示
您的信息不完整,为了账户安全,请先补充。
现在去补充
×
提示
您因"违规操作"
具体请查看互助需知
我知道了
×
提示
确定
请完成安全验证×
copy
已复制链接
快去分享给好友吧!
我知道了
右上角分享
点击右上角分享
0
联系我们:info@booksci.cn Book学术提供免费学术资源搜索服务,方便国内外学者检索中英文文献。致力于提供最便捷和优质的服务体验。 Copyright © 2023 布克学术 All rights reserved.
京ICP备2023020795号-1
ghs 京公网安备 11010802042870号
Book学术文献互助
Book学术文献互助群
群 号:604180095
Book学术官方微信