Chronic silencing of Drd1a-Cre+ neurons impairs dopaminergic-driven cortical activation.

IF 2.3 4区 医学 Q1 ANATOMY & MORPHOLOGY
Frontiers in Neuroanatomy Pub Date : 2025-04-28 eCollection Date: 2025-01-01 DOI:10.3389/fnana.2025.1548545
Luis Fernando Messore, Auguste Vadisiute, Hayley Edmead, Aleisha Durmaz, Mohammed Abuelem, Flore Chedotal, Anna Hoerder-Suabedissen, Edward Oliver Mann, Zoltán Molnár
{"title":"Chronic silencing of Drd1a-Cre+ neurons impairs dopaminergic-driven cortical activation.","authors":"Luis Fernando Messore, Auguste Vadisiute, Hayley Edmead, Aleisha Durmaz, Mohammed Abuelem, Flore Chedotal, Anna Hoerder-Suabedissen, Edward Oliver Mann, Zoltán Molnár","doi":"10.3389/fnana.2025.1548545","DOIUrl":null,"url":null,"abstract":"<p><p>In the somatosensory cortex of transgenic mice, Cre-recombinase is expressed under the control of the dopamine receptor D1 (Drd1a) promoter in lower layer 6. These neurons selectively project to the higher-order thalamic nuclei and participate in the cortico-thalamo-cortical loops involved in sensory processing and stimulus representation. However, the role of dopaminergic modulation in activating this neuronal population during cortical arousal remains poorly understood. In this study, we examined the effects of D1 (SKF-81297) and D2 (Quinpirole) receptor agonists on cortical network activation. We further investigated the consequences of silencing these neurons using a Snap25 conditional knockout mouse model. We report a decrease in cellular and neuronal density in the subplate/L6b with normal development from P8 to adulthood. Conversely, the density of Drd1a-Cre+ neurons goes up in Snap25 cKO brains when comparing the same ages. Moreover, we observe that silencing of Drd1a-Cre+ neurons has no effect on microglial cells. Our results demonstrate that both D1 and D2 agonists require the Drd1a-Cre+ neurons to modulate cortical activity effectively. Our study provides new insights into the fundamental role of Drd1a-Cre+ neurons in cortical activation and sensory processing.</p>","PeriodicalId":12572,"journal":{"name":"Frontiers in Neuroanatomy","volume":"19 ","pages":"1548545"},"PeriodicalIF":2.3000,"publicationDate":"2025-04-28","publicationTypes":"Journal Article","fieldsOfStudy":null,"isOpenAccess":false,"openAccessPdf":"https://www.ncbi.nlm.nih.gov/pmc/articles/PMC12066556/pdf/","citationCount":"0","resultStr":null,"platform":"Semanticscholar","paperid":null,"PeriodicalName":"Frontiers in Neuroanatomy","FirstCategoryId":"3","ListUrlMain":"https://doi.org/10.3389/fnana.2025.1548545","RegionNum":4,"RegionCategory":"医学","ArticlePicture":[],"TitleCN":null,"AbstractTextCN":null,"PMCID":null,"EPubDate":"2025/1/1 0:00:00","PubModel":"eCollection","JCR":"Q1","JCRName":"ANATOMY & MORPHOLOGY","Score":null,"Total":0}
引用次数: 0

Abstract

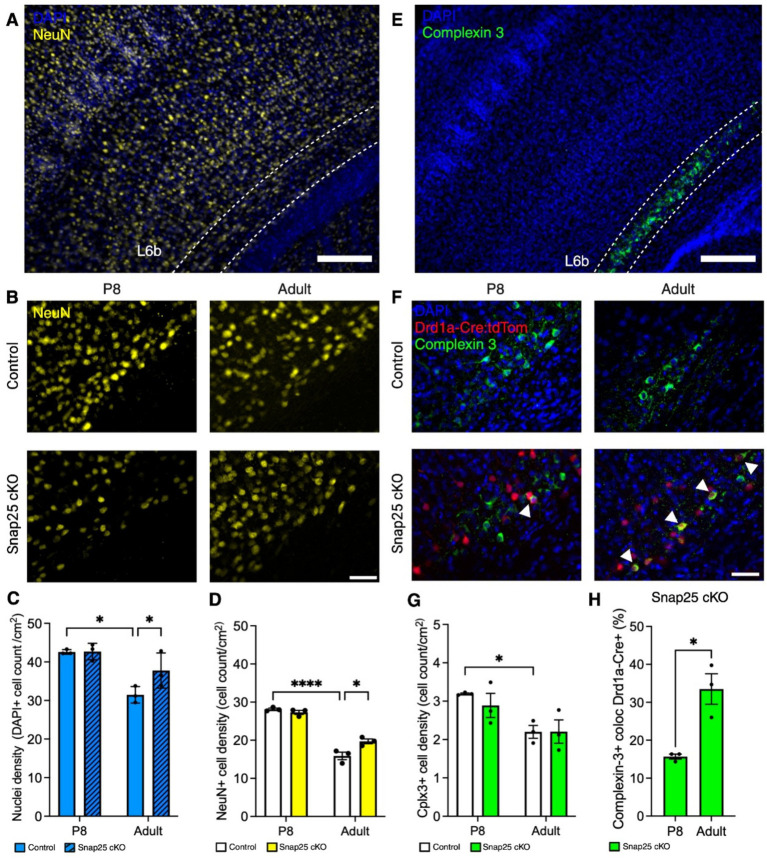
In the somatosensory cortex of transgenic mice, Cre-recombinase is expressed under the control of the dopamine receptor D1 (Drd1a) promoter in lower layer 6. These neurons selectively project to the higher-order thalamic nuclei and participate in the cortico-thalamo-cortical loops involved in sensory processing and stimulus representation. However, the role of dopaminergic modulation in activating this neuronal population during cortical arousal remains poorly understood. In this study, we examined the effects of D1 (SKF-81297) and D2 (Quinpirole) receptor agonists on cortical network activation. We further investigated the consequences of silencing these neurons using a Snap25 conditional knockout mouse model. We report a decrease in cellular and neuronal density in the subplate/L6b with normal development from P8 to adulthood. Conversely, the density of Drd1a-Cre+ neurons goes up in Snap25 cKO brains when comparing the same ages. Moreover, we observe that silencing of Drd1a-Cre+ neurons has no effect on microglial cells. Our results demonstrate that both D1 and D2 agonists require the Drd1a-Cre+ neurons to modulate cortical activity effectively. Our study provides new insights into the fundamental role of Drd1a-Cre+ neurons in cortical activation and sensory processing.

Abstract Image

Abstract Image

Abstract Image

慢性沉默的Drd1a-Cre+神经元损害多巴胺能驱动的皮层激活。
在转基因小鼠的体感觉皮层中,Cre-recombinase的表达受下6层多巴胺受体D1 (Drd1a)启动子的控制。这些神经元选择性地投射到高阶丘脑核,并参与涉及感觉加工和刺激表征的皮质-丘脑-皮层回路。然而,在皮层觉醒期间,多巴胺能调节在激活这些神经元群中的作用仍然知之甚少。在这项研究中,我们检测了D1 (SKF-81297)和D2 (Quinpirole)受体激动剂对皮质网络激活的影响。我们使用Snap25条件敲除小鼠模型进一步研究了沉默这些神经元的后果。我们报告了从P8到成年期正常发育的亚板/L6b的细胞和神经元密度下降。相反,当比较相同年龄时,Snap25 cKO大脑中Drd1a-Cre+神经元的密度会上升。此外,我们观察到Drd1a-Cre+神经元的沉默对小胶质细胞没有影响。我们的研究结果表明,D1和D2激动剂都需要Drd1a-Cre+神经元来有效调节皮质活动。我们的研究为Drd1a-Cre+神经元在皮层激活和感觉加工中的基本作用提供了新的见解。
本文章由计算机程序翻译,如有差异,请以英文原文为准。
求助全文
约1分钟内获得全文 求助全文
来源期刊
Frontiers in Neuroanatomy
Frontiers in Neuroanatomy ANATOMY & MORPHOLOGY-NEUROSCIENCES
CiteScore
4.70
自引率
3.40%
发文量
122
审稿时长
>12 weeks
期刊介绍: Frontiers in Neuroanatomy publishes rigorously peer-reviewed research revealing important aspects of the anatomical organization of all nervous systems across all species. Specialty Chief Editor Javier DeFelipe at the Cajal Institute (CSIC) is supported by an outstanding Editorial Board of international experts. This multidisciplinary open-access journal is at the forefront of disseminating and communicating scientific knowledge and impactful discoveries to researchers, academics, clinicians and the public worldwide.
×
引用
GB/T 7714-2015
复制
MLA
复制
APA
复制
导出至
BibTeX EndNote RefMan NoteFirst NoteExpress
×
提示
您的信息不完整,为了账户安全,请先补充。
现在去补充
×
提示
您因"违规操作"
具体请查看互助需知
我知道了
×
提示
确定
请完成安全验证×
copy
已复制链接
快去分享给好友吧!
我知道了
右上角分享
点击右上角分享
0
联系我们:info@booksci.cn Book学术提供免费学术资源搜索服务,方便国内外学者检索中英文文献。致力于提供最便捷和优质的服务体验。 Copyright © 2023 布克学术 All rights reserved.
京ICP备2023020795号-1
ghs 京公网安备 11010802042870号
Book学术文献互助
Book学术文献互助群
群 号:604180095
Book学术官方微信